Staterra https://sta-terra.com Environmental consulting in KSA Wed, 04 Mar 2026 08:49:10 +0000 en-GB hourly 1 https://wordpress.org/?v=6.9.4 https://sta-terra.com/wp-content/uploads/2025/08/cropped-Artboard-4-32x32.png Staterra https://sta-terra.com 32 32 Serious about climate action in the GCC? So are we. Meet Hussien Al Kisswani https://sta-terra.com/climate-change-sustainability-expertise-gcc/?utm_source=rss&utm_medium=rss&utm_campaign=climate-change-sustainability-expertise-gcc Tue, 03 Mar 2026 13:45:33 +0000 https://sta-terra.com/?p=76510 MENA received just 6.6% of global climate financing through 2023 – despite being one of the world’s most climate-vulnerable regions. Adaptation, the work of actually preparing communities, cities, and industries for what’s coming, is even more starved of funding: cumulative adaptation finance approved for MENA amounts to just 35% of what’s been committed to mitigation. […]

The post Serious about climate action in the GCC? So are we. Meet Hussien Al Kisswani appeared first on Staterra.]]>

MENA received just 6.6% of global climate financing through 2023 – despite being one of the world’s most climate-vulnerable regions. Adaptation, the work of actually preparing communities, cities, and industries for what’s coming, is even more starved of funding: cumulative adaptation finance approved for MENA amounts to just 35% of what’s been committed to mitigation. The gap between ambition and delivery in this region isn’t just financial. It’s a capacity problem – a shortage of people who know the institutions, speak the policy language, and have already built programmes that last.

That’s exactly who we’ve brought on board.

We’re proud to welcome Hussien (Al Kisswani) Muhsen to Staterra as our new Lead Consultant for Climate Change and Sustainability.

Over the past year, Staterra has been putting serious weight behind climate change and sustainability, building out our dedicated services across Saudi Arabia and the GCC, winning mandates, and demonstrating that this region needs more than generalist environmental consultants.

Hussien’s appointment is the next move in that build. Not a reaction to demand – a step ahead of it.

Hussien Al Kisswani

18 years. Real results. Real region.

With an MSc in Environmental Science and Management from the University of Jordan and a BSc in Water and Environmental Management from Hashemite University, Hussien built his academic foundation in the region he would go on to work in. That matters. Over 18 years, his career has stayed rooted in West Asia, the Middle East, and North Africa, not parachuted in from elsewhere.​

This isn’t theoretical expertise. Hussien led Jordan’s NDC 3.0 development process with UNDP, steering a country’s entire national climate commitment from inception to delivery. He developed the Local Climate Change Adaptation Plan for the Kurdistan Region of Iraq – a first for the region. He contributed directly to Abu Dhabi’s Environment Agency Strategy 2020-2025 and led the development of proposed Abu Dhabi’s Resilience Framework.​

Through his work with Friedrich-Ebert-Stiftung (FES), Hussien participated in the development of the first NGO network in the MENA region – including the Gulf – active on climate change under the Climate Action Network (CAN). This meant coordinating and building the capacity of NGOs and climate experts across the region, and running a sustained programme of high-level sessions, roundtables, and workshops that brought policymakers and government decision-makers face to face with the latest climate science and policy recommendations.

Beyond the policy arena, he has also led workshops on the social and economic dimensions of decarbonisation with worker and industry groups in Morocco and Tunisia – practical experience in the human side of the energy transition that few consultants in this space can offer.

His work isn’t just strategic. It’s funded. Hussien has secured over $20 million in climate finance across his career – from the EU, AECID, NDC-PAF, the Global EbA Fund, the Global Environment Facility (GEF), the Green Climate Fund (GCF), and the Adaptation Fund (AF). One programme alone, managing UN-Habitat’s regional Adaptation Fund project in Jordan and Lebanon, involved six grants and two UN-to-UN agreements totalling $9 million.

Where policy meets nature

One of Hussien’s most distinctive strengths is his ability to connect climate change and biodiversity – a space that’s increasingly central as ecosystem-based approaches (EbA) move to the front of global climate strategy.

He established the first climate change unit at Jordan’s Royal Society for the Conservation of Nature (RSCN), conducted the country’s first climate change impact assessment on biodiversity, and built EbA concepts into Jordan’s First National Climate Change Policy.

He developed adaptation plans for four pilot areas along the Jordan Rift Valley and led the biodiversity vulnerability assessments submitted to the UNFCCC in Jordan’s Third National Communication Report.​

In a region where land degradation, water scarcity, and climate exposure are deeply intertwined, this combination of skills matters – and it maps directly onto the biodiversity and environmental stewardship priorities at the heart of Saudi Arabia’s climate commitments.​

Urban resilience. Industrial transition. Regional scale.

Hussien’s project portfolio spans both the urban and industrial sides of climate action. He oversaw the preparation of climate-resilient, gender-mainstreamed urban master plans for municipalities in Jordan and Lebanon, and set up urban observatories for risk, climate vulnerability, and urban planning.​

On the industrial side, he established the first two pilot Energy Efficiency Networks in Jordan’s industrial sector with the Jordan Chamber of Industry, and supported the Jordanian government in drafting the Climate Change Bylaw under the Environmental Protection Law 2017, with GIZ. As we examined in our analysis of how Saudi Arabia’s construction boom is shaping a sustainable future, this kind of industrial-urban climate integration is exactly what the Kingdom now demands.​

What Hussien brings to you

At Staterra, our Climate Change & Sustainability services cover climate risk assessments, low-carbon transition strategies, circular economy design, biodiversity stewardship, and climate finance, built for Saudi and GCC realities. Hussien’s expertise strengthens every one of these:​

NDC and national climate policy – direct experience leading national climate commitments in Jordan and Iraq, applicable across the region

Nature-based solutions and biodiversity assessment – increasingly required under Saudi Green Initiative targets and international EIA standards

Ecosystem-based adaptation (EbA) – a growing requirement in EIA and ESIA studies across the GCC

Multi-stakeholder coordination – UN agencies, governments, NGOs, and local communities, at both national and regional scale

Science-to-policy engagement – a proven track record of connecting government decision-makers with the latest climate science through high-level sessions, roundtables, and structured policy workshops

Regional civil society and capacity building – built the first climate-focused NGO network across MENA and the Gulf under the Climate Action Network (CAN), coordinating experts and organisations across the region

A word from Hussien

“Saudi Arabia has committed $186 billion and 77 active initiatives under the Saudi Green Initiative alone. That kind of ambition is real – but ambition doesn’t plant trees, restore ecosystems, or decarbonise supply chains. People do. I’ve spent 18 years building climate programmes that actually get implemented, with governments, with UN agencies, with communities. Joining Staterra means taking that work into a region that is finally investing at the scale the problem demands.”

Climate risk assessments, nature-based solutions, biodiversity integration, low-carbon development planning, climate finance – if any of these are on your agenda, you now have a direct line to 18 years of hands-on regional expertise.

Explore our full Climate Change & Sustainability services, or get in touch to talk about your next project.​

The post Serious about climate action in the GCC? So are we. Meet Hussien Al Kisswani appeared first on Staterra.]]>
34.27% verified. Why our new Local Content Score is your competitive edge https://sta-terra.com/saudi-tender-advantage-lcgpa-certification/?utm_source=rss&utm_medium=rss&utm_campaign=saudi-tender-advantage-lcgpa-certification Mon, 16 Feb 2026 05:56:49 +0000 https://sta-terra.com/?p=76500 You are bidding on the future of the Kingdom. To win in today’s market, you need more than just technical expertise – you need a supply chain that actually counts toward your targets. We believe in total transparency. That is why we are putting our audited numbers on the table. Staterra has officially received its […]

The post 34.27% verified. Why our new Local Content Score is your competitive edge appeared first on Staterra.]]>

You are bidding on the future of the Kingdom. To win in today’s market, you need more than just technical expertise – you need a supply chain that actually counts toward your targets.

We believe in total transparency. That is why we are putting our audited numbers on the table.

Staterra has officially received its Local Content Certification from the Local Content & Government Procurement Authority (LCGPA) for the 2024 fiscal year.

  • The Score: 34.27%​
  • The Status: audited & verified
  • The Validity: until July 2026

 

The “Total Compliance” Advantage

This new certification isn’t an isolated achievement; it is the final piece of a compliance trifecta that protects your project from every angle. When you partner with Staterra, you are securing:

  1. Commercial Compliance (LCGPA): our 34.27% verified score strengthens your bid’s financial evaluation, giving you a measurable commercial advantage in government tenders against uncertified competitors.
  2. Regulatory Compliance (RCJY): as a Royal Commission Authorised Environmental Service Provider, we are pre-approved to deliver critical Environmental Impact Assessments (EIA) in high-scrutiny zones like Jazan (JCPDI).​
  3. National Qualification (NCEC): we hold full accreditation from the National Center for Environmental Compliance, ensuring that every permit, audit, and study we deliver meets the Kingdom’s highest regulatory standards.

 

Why this is important for your project

In an industry full of “fly-in, fly-out” consultants with zero local investment, Staterra offers a verified, multi-layered foundation of compliance.

  • No regulatory friction: our NCEC and RCJY accreditations mean your environmental permits are processed smoother and faster.
  • No commercial risk: our LCGPA certificate ensures you meet mandatory local content thresholds without the guesswork.
  • No “Suitcase Consultants”: You get a partner with boots on the ground, investing in Saudi talent and delivering legally robust results.

Don’t risk your next tender on vague promises of “commitment.” Partner with the consultancy that has the certificate to prove it.

The post 34.27% verified. Why our new Local Content Score is your competitive edge appeared first on Staterra.]]>
Securing environmental excellence: Advanced Treatment Unit expansion in Jubail https://sta-terra.com/environmental-permit-construct-jubail-rcer-2015/?utm_source=rss&utm_medium=rss&utm_campaign=environmental-permit-construct-jubail-rcer-2015 Mon, 09 Feb 2026 13:17:18 +0000 https://sta-terra.com/?p=76481 You’re expanding critical wastewater infrastructure in one of Saudi Arabia’s most regulated industrial zones. Your project timeline hinges on environmental permits, and the Royal Commission’s requirements are extensive. Any misstep could delay construction for months. A leading industrial waste management provider in Jubail faced exactly this challenge. They needed to add an Advanced Treatment Unit […]

The post Securing environmental excellence: Advanced Treatment Unit expansion in Jubail appeared first on Staterra.]]>

You’re expanding critical wastewater infrastructure in one of Saudi Arabia’s most regulated industrial zones. Your project timeline hinges on environmental permits, and the Royal Commission’s requirements are extensive. Any misstep could delay construction for months.

A leading industrial waste management provider in Jubail faced exactly this challenge. They needed to add an Advanced Treatment Unit to their existing facility expansion in Jubail Industrial City. The facility would handle high-volume industrial wastewater streams, with high-temperature biological and chemical sludge processing. Odour concerns. Noise impacts. Groundwater protection. All requiring comprehensive environmental assessment before breaking ground.

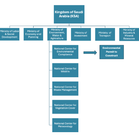
Staterra was appointed as the approved third-party environmental consultant to deliver the complete environmental permitting package and secure the Environmental Permit to Construct (EPC) that would keep the project on schedule.

The challenge: complex infrastructure, tight timelines

The client operates in Jubail Industrial City, where the Royal Commission Environmental Regulations (RCER-2015) set some of the region’s most stringent environmental standards. Their expansion project involved:

  • Treatment Capacity: high-volume operational lines designed for continuous industrial processing.
  • Process Technology: automatic pH regulation, coagulation, flocculation, Dissolved Air Flotation (DAF), and anaerobic heat treatment.
  • Waste Outputs: significant annual volumes of hazardous sludge cake and treated wastewater.
  • Location Sensitivity: an industrial zone with existing air quality monitoring and strict discharge standards.
Industrial wastewater treatment facility in Jubail with treatment tanks and environmental monitoring equipment

The challenge? RCER-2015 requires comprehensive environmental impact assessment for Type II facilities – facilities with moderate environmental impact potential. The client needed to demonstrate minimal impact through rigorous baseline data, impact modelling, and mitigation planning.

And they needed it fast.

Our approach: comprehensive assessment, clear results

We mobilised our team to deliver a complete Permit Application Package (PAP) addressing every RCER requirement. Here’s how we worked alongside the client to get it done.

Establishing environmental baselines

You can’t assess impact without knowing where you’re starting. Our team conducted detailed baseline surveys across multiple environmental factors:

  • Air Quality & Odour: utilised data from Royal Commission Air Quality Monitoring Station #6. Confirmed ambient compliance for SO₂, NO₂, and CO with RC standards. Conducted specific modeling for Hydrogen Sulphide (H₂S), Ammonia (NH₃), and VOCs.
    • Key finding: H₂S concentrations predicted slightly above the odour detection threshold near the source.
  • Noise Impact: surveyed numerous locations along facility boundaries. Baseline maximum was 63.7 dBA – well below the 75 dBA Royal Commission standard for industrial areas. Identified the primary operational noise source as a diesel generator.
  • Soil & Groundwater: collected samples from groundwater monitoring wells and soil locations. Laboratory analysis showed zero visual contamination, and chemical testing confirmed full compliance with NCEC standards and RCER-2015 Table 3C limits. Groundwater depth was confirmed at 4-5 meters with no contamination detected.

 

Impact modeling: predicting real-world performance

Baseline data is one part of the story. Predictive modeling shows how your facility will perform once operational.

We used internationally accepted methodologies – US EPA Emission Factors and SCREEN3 atmospheric dispersion models – to predict environmental impacts:

  • Atmospheric Dispersion Modeling: calculated H₂S dispersion patterns under various meteorological conditions. Identified potential exceedance of odour detection thresholds at the fence line and developed a mitigation strategy involving increased stack height and enclosed systems with carbon filters.
  • Noise Propagation Study: modeled noise propagation without mitigation (85 dBA at source). Recommended acoustic enclosures to reduce levels to 65 dBA at source.
    • Result: cumulative noise at the fence line remains negligible, well within regulatory limits.
  • Groundwater Impact Assessment: evaluated contamination risk from process operations. Facility design includes paved process areas with engineered drainage systems.
    • Risk assessment conclusion: low groundwater contamination potential.

“H₂S concentrations predicted slightly above detection thresholds – we identified the challenge early and designed mitigation that works.”

Comprehensive waste management planning

Your waste doesn’t disappear; it needs a compliant disposal pathway. We developed a detailed Waste Management Plan outlining every waste stream:

  • Hazardous Sludge Cake: stabilised and transported to an RC-approved Class 1 landfill.
  • Treated Wastewater: discharged to the existing evaporation pond within the facility boundary.
  • Sanitary Wastewater: collected by tanker and sent to the Central Sanitary Wastewater Treatment Plant.

Each pathway meets RCER-2015 requirements. Each disposal method is documented and approved.

Environmental Management & Monitoring Plan (EMMP)

Compliance isn’t just about meeting standards today; it’s about maintaining them tomorrow. We created an EMMP that serves as the operational framework for ongoing environmental management.

Key Components:

  • Staffing & Accountability: designated Health, Safety, Security & Environment (HSSE) Manager with clear responsibilities for auditing and incident reporting.
  • Monitoring Protocols: continuous fence-line odour monitoring; indoor air quality checks; monthly analysis of treated wastewater; annual groundwater monitoring.
  • Training Requirements: mandatory environmental induction, spill response procedures, and waste segregation protocols for all personnel.

The deliverables: everything the client needed

We delivered the complete environmental permitting package to the Royal Commission:

  • Environmental Impact Assessment (EIA) Study: full RCER-2015 compliant assessment demonstrating minimal environmental and social impacts.
  • Permit Application Package (PAP): complete application forms with supporting technical documentation.
  • Environmental Emergency Response Plan (EERP): framework for incident management and emergency protocols.
  • Noise Propagation Modelling Study: quantitative analysis with mitigation recommendations.
  • Environmental Management & Monitoring Plan (EMMP): operational roadmap for ongoing compliance.

 

Client benefits: speed, certainty, operational readiness

  • Regulatory Approval Secured: Environmental Permit to Construct (EPC) obtained from the Royal Commission for Jubail with zero delays to the construction timeline.
  • Risk Mitigation in Place: odour management strategy addresses H₂S detection thresholds. Acoustic mitigation maintains noise well below regulatory limits. Engineered controls minimise groundwater contamination risk.
  • Operational Framework Established: clear environmental management structure with designated HSSE accountability and monitoring protocols integrated into operations.
  • Sustainable Compliance: hazardous waste disposal pathways established to RC-approved Class 1 landfills and enclosed building designs to minimise atmospheric emissions.

The outcome: construction ready, future-proofed

The client received their Environmental Permit to Construct on schedule. Construction proceeded without regulatory delays. The facility now operates with a comprehensive environmental monitoring framework that ensures ongoing compliance with Royal Commission standards.

More importantly, the client has a clear roadmap for environmental management throughout the facility’s operational life ,not just a permit, but a proven system for maintaining it.

Need environmental permitting support for your industrial expansion? Whether you’re navigating NCEC requirements, Royal Commission regulations, or international environmental standards, our team delivers the expertise and speed your timeline demands. Let’s talk about your project.

View Our Environmental Services

The post Securing environmental excellence: Advanced Treatment Unit expansion in Jubail appeared first on Staterra.]]>
Environmental, Social, Governance (ESG) disclosure in Saudi Arabia: from voluntary guidance to a new era of expectations https://sta-terra.com/environmental-social-governance-esg-disclosure-in-saudi-arabia-from-voluntary-guidance-to-a-new-era-of-expectations/?utm_source=rss&utm_medium=rss&utm_campaign=environmental-social-governance-esg-disclosure-in-saudi-arabia-from-voluntary-guidance-to-a-new-era-of-expectations Tue, 20 Jan 2026 09:42:39 +0000 https://sta-terra.com/?p=62095 In the last few years, the narrative surrounding Environmental, Social and Governance (ESG) in Saudi Arabia has moved fast. What began as a voluntary signal has evolved into a strategic necessity. For players in the corporate Saudi arena, especially those listed, or aiming to attract investment, this is not a “nice-to-have” option anymore. It is […]

The post Environmental, Social, Governance (ESG) disclosure in Saudi Arabia: from voluntary guidance to a new era of expectations appeared first on Staterra.]]>

In the last few years, the narrative surrounding Environmental, Social and Governance (ESG) in Saudi Arabia has moved fast. What began as a voluntary signal has evolved into a strategic necessity. For players in the corporate Saudi arena, especially those listed, or aiming to attract investment, this is not a “nice-to-have” option anymore. It is rapidly becoming a fundamental core business requirement.

The evolving regulatory backdrop

  • The Capital Market Authority (CMA) first issued ESG Disclosure Guidelines in 2019. 
  • The Saudi Exchange (Tadawul) followed suit in 2021 with its own ESG disclosure framework, encouraging listed companies to provide ESG-related information.
  • In 2025, the CMA formalised a framework for green, social, sustainability and sustainability-linked debt instruments (GSS / SLB), thereby requiring issuers to include relevant ESG disclosures, especially when proceeds are used for environmental or social-impact projects.

 

On paper, ESG disclosure remains “voluntary.” In practice, pressure is growing, from regulators, investors, lenders, and the broader marketplace. According to recent data, in 2024, 94 listed firms issued sustainability reports, an increase from 81 in 2023. Amongst the top 100 companies on Tadawul by revenue, approximately 65 percent now report on ESG. Voluntary ESG disclosure is morphing into market expectation. For many companies, the window to start early is closing.

Staterra KSA - ESG General Principles

Why this matters in Saudi’s context

1. ESG as strategic value, not just compliance

For decades many companies in Saudi Arabia, whether in energy, manufacturing, banking or real estate, measured success strictly in financial terms. Now ESG adds a new dimension broadly including resilience, sustainability, risk management, and investor confidence. A study of Saudi-listed firms found a positive link between ESG disclosure and financial sustainability. 

Moreover, boards and executives cannot treat ESG as a side issue. ESG considerations increasingly form part of enterprise-wide risk management frameworks in the Kingdom, covering environmental risks, labour and human capital, governance integrity, climate transition, and long-term competitiveness.

2. Access to capital  (debt and equity) leans on ESG readiness

The CMA’s 2025 guidelines for green, social, sustainability, and sustainability-linked debt instruments opened new financing channels for firms that qualify. However, access depends on transparency in use of proceeds, environmental/social impact reporting, and ongoing disclosure, in short, good ESG governance.

Firms that ignore ESG may struggle to access these green/sustainable financing modalities. In contrast, early adopters can position themselves as attractive to investors (domestic and international) who increasingly factor ESG into decisions.

3. Build reputation, stakeholder trust, and alignment with Vision 2030

Saudi’s broader trajectory under Saudi Vision 2030 and the Saudi Green Initiative (SGI) makes ESG not a PR token, but a strategic asset. Regulators, markets and society now expect companies, especially large ones, to take sustainability seriously. Firms that voluntarily disclose ESG and embed sustainability as of 2026 will enjoy better stakeholder trust, stronger legitimacy, and readiness for future regulation implementation.

The reality on the ground: the capacity gap 

Despite progress, real-world ESG adoption amongst Saudi firms remains uneven. As recently as 2023 a small fraction of listed firms had formal sustainability reports with one source estimating only 13 out of 217 companies — approximately 6%. 

At Staterra, we see this challenge play out regularly with our clients. The biggest barrier is not simply a lack of intent but a decided lack of internal capacity. Major gaps remain in data collection, standardisation, quality and comparability. 

Staterra - ESG Interaction & Dynamics KSA

Many reports lack consistent metrics on air emissions to atmosphere, proper waste management (both normal and hazardous), water usage including both potable water supply and aqueous effluent treatment, recycle and discharge, labour practices, governance structure and social impact. Adoption of globally recognised frameworks (e.g. GRI, SASB, ISSB) remains sporadic at best. 

Corporate culture compounds the problem. Some companies treat ESG reporting as a checkbox exercise, often outsourcing the reporting to consultants without building internal systems and capacity to monitor ESG over time. This approach may produce a ‘one-off’ report, but it does not deliver functional ongoing risk management, investor confidence nor operational improvement.

The result? Companies miss out on green financing opportunities, lose investor attention, and remain unprepared when regulations tighten. From a regulatory perspective, Saudi’s framework is still largely “rule-based”. That makes it difficult to capture the dynamic nature of ESG materiality, what matters can change quickly with business conditions, climate events or stakeholder expectations. Some academic research warns this rigidity may stifle genuine ESG progress.

What you gain by acting now – practical steps for moving forward

If you are a company operating in Saudi, or advising one, here are concrete priorities which can be adopted and implemented in order to stay ahead:

1. Secure long-term resilience and investor confidence
Don’t wait for a mandate. View ESG disclosure as part of long-term corporate resilience, risk management, access to capital, stakeholder trust. Engage leadership and onboard early to build credibility with financiers and regulators before your competitors do.

2. Bridge the capacity gap with systems that last
Invest in dedicated ESG teams or integrate ESG into existing governance, operations, sustainability or risk-management units. Manual reporting once a year is not enough. You need ongoing data collection on emissions, resource use, labour, governance and community impact. This ensures you are always ready to respond to investor queries, financing requirements or Saudi regulatory changes as set down by MEWA, NCEC and the RCJY.

3. Gain credibility with recognised ESG reporting frameworks
Use frameworks such as Global Reporting Initiative (GRI), Sustainability Accounting Standards Board (SASB) or forthcoming international standards for sustainability reporting ensures comparability, credibility and robustness. Investors and lenders recognise these standards, which translates into faster access to green financing and better valuations.

4. Position yourself for green and sustainable financing
If you plan to raise capital via green/sustainability-linked instruments, transparent use of proceeds and solid reporting mechanisms are essential. Companies with robust ESG governance qualify for preferential financing terms and may attract more international investors. 

5. Integrate ESG into governance and board oversight
Ensure  ESG oversight at the board or executive level.  Transparency, accountability and long-term thinking at the top signal to markets that your ESG commitments are genuine, not just for show.

Staterra - ESG Global Considerations

The case for early movers, and risk for laggers

Companies that adopt ESG disclosure now, before it becomes strictly mandatory, stand to gain several advantages. They build credibility with investors, improve risk management, and align themselves with national sustainability goals ahead of peers. In a few years, ESG-ready firms will  be eligible for green financing, attract preferential investment attention, and enjoy better stakeholder trust.

On the flip side, firms that ignore or delay ESG disclosure risk falling behind. They may struggle with financing, investor confidence, and could face reputational or regulatory pressure as the Kingdom aligns closer with global ESG norms.

Conclusion

Saudi Arabia’s ESG landscape is transforming. What started as voluntary disclosure and optional frameworks has rapidly progressed through regulatory pressure, market expectations and commitments under Vision 2030. Yes, full mandatory ESG reporting may not yet be universal. However, for any company aiming to thrive long-term, and for stakeholders urging genuine sustainability, ESG disclosure is no longer optional.

If you are running a company or advising one, now is the time to get your ESG house in order. Build internal capacity and adopt a recognised framework. Embed ESG into governance, risk management, and financing strategies. At Staterra, we work with organisations to bridge the capacity gap and build ESG systems that deliver real business value, not just reports. Because the future will not wait.

Ready to future-proof your ESG strategy and secure new financing opportunities? Contact Staterra now to discuss how we can support your journey.    

The post Environmental, Social, Governance (ESG) disclosure in Saudi Arabia: from voluntary guidance to a new era of expectations appeared first on Staterra.]]>
Developing cost‑efficient In Situ and Ex Situ remediation strategies for soil, groundwater and marine sediments https://sta-terra.com/in-situ-vs-ex-situ-remediation-strategies/?utm_source=rss&utm_medium=rss&utm_campaign=in-situ-vs-ex-situ-remediation-strategies Tue, 06 Jan 2026 12:22:48 +0000 https://sta-terra.com/?p=62056 “What factors do you need to consider in your decision‑making process for developing an effective cost‑efficient soil, groundwater and sediment remedial strategy?” Selecting between in situ and ex situ engineering approaches depends on multiple interrelated and often interconnected factors that must be carefully evaluated, both technically and commercially, for each unique site situation. In the […]

The post Developing cost‑efficient In Situ and Ex Situ remediation strategies for soil, groundwater and marine sediments appeared first on Staterra.]]>

“What factors do you need to consider in your decision‑making process for developing an effective cost‑efficient soil, groundwater and sediment remedial strategy?”

Selecting between in situ and ex situ engineering approaches depends on multiple interrelated and often interconnected factors that must be carefully evaluated, both technically and commercially, for each unique site situation. In the main, the key elements to be considered in your thinking process should include the following, namely: site characteristics, contaminant properties, regulatory requirements, economic considerations and environmental impact.

For Staterra, these decisions sit at the core of how environmental engineering and long‑term sustainability are integrated on oil and gas and industrial projects, as discussed further in our article on the relationship between environmental engineering and sustainability.

Key factors in selecting in situ vs ex situ

Site characteristics: soil permeability, depth to groundwater piezometric surface, and accessibility all influence the feasibility of one’s approach. In situ methods normally work best in permeable soils where transmissivity is greater than 1×10-4or 10-5 m sec-1-, under which conditions air and nutrients (orthophosphate phosphorous [PO4]3 –and ammoniacal nitrogen [NH4-N]) can be easily distributed.

Ex situ methods may be necessary when contamination is relatively shallow (less than 4.0 m below ground level – BGL) or in low‑permeability soils where transmissivity is around 1×10-6 m sec-1- or higher, making it difficult to achieve consistent in situ treatment. Understanding these site characteristics is a fundamental outcome of the Phase I Desk Top Study for Contaminant Assessment and subsequent intrusive investigation phases.

Contaminant properties: some pollutants respond better to specific treatment approaches than others. Volatile compounds might be better suited for in situ methods that can capture vapours, while more complex mixtures may require the more controlled conditions of ex situ treatment.

This also applies to groundwater aquifer contamination, where petrol containing around 50% BTEX compounds has a much higher solubility maxima; for example, benzene (C6H6) has a solubility of approximately 1,200-1,400 mg l-1-, whereas Number 2/4 run diesel has a solubility maxima approaching only 2-4 mg l-1-. These differences in solubility and behaviour are critical when designing the Phase III bioremediation step of Staterra’s four‑phase remediation approach.

Regulatory requirements: MEWA, NCEC and/or RCJY cleanup standards and timelines for an effective clean‑up often dictate the kind of approach adopted. When rapid cleanup is required, ex situ methods typically achieve results faster, while in situ methods might be preferred for a longer‑term, sustainable cleanup strategy that can require more advanced technical engineering applications.

Staterra’s strategic perspective on these regulatory drivers and their impact on project planning is presented in our guide to a strategic roadmap for legacy waste assessment and remediation in Saudi Arabia.

Economic considerations: In situ methods generally have lower costs, both CAPEX and OPEX, due to reduced excavation and transportation requirements. However, ex situ methods may be more cost‑effective when considering total project duration and certainty in terms of expectations of results.

Schematic of Soil Vapour Extraction Technology

Environmental impact: in situ methods typically have lower environmental impact by avoiding the need for excavation and transportation of contaminated materials. However, ex situ methods may be necessary to prevent further contaminant migration or protect sensitive environmental receptors – both flora and fauna, marine and terrestrial – from contaminant exposure.

The most effective bioremediation strategies often combine a dual approach, utilising in situ methodologies for bulk contaminant removal on mass and ex situ techniques for treating the most heavily contaminated materials or achieving final cleanup standards, often aimed at target values of TPH of 1% or 10,000 mg kg.

In situ vs ex situ remediation

Exploring the types of remediation technologies currently available today as of 2025, the terms “in situ” and “ex situ” play a pivotal role in shaping the strategies utilised by blue‑chip petroleum hydrocarbon extraction and processing companies and their remedial SME consultants and engineers. In situ remediation methods are applied directly to the contaminated site without the requirement for removal of the affected soil and/or groundwater.

This approach includes techniques such as bioremediation, where aerobic carbonoclastic microbes degrade organic contaminants, or in situ chemical oxidation, which involves pumping oxidising agents such as hydrogen peroxide (H2O2) to enhance degradation of organic compounds directly within the groundwater aquifer in earnest. These methods feature strongly in Staterra’s Phase III bioremediation projects.

Conversely, ex situ remediation involves excavating or removing contaminated material from its original location. This removed material can then be dealt with elsewhere at dedicated facilities, often employing more state‑of‑the‑art intensive physical processes including thermal desorption and/or encapsulation and/or chemical fixation using pozzolanic or cementitious agents including Portland cement.

Ex situ techniques are particularly useful when the contaminated materials require isolation or when the contaminated site requires more rigorous containment and control methods. Both remediation strategies offer different advantages depending on the complexity and potential recalcitrance of the contamination, the nature of the contaminated area, and the urgency of remediation to deal with the contamination in question.

Soil remediation

Soil contamination can arise from oil spills, leakages, oil and gas industrial activities, or the improper disposal of hydrocarbon‑based hazardous materials. Staterra utilises advanced remediation technologies to address these challenges, deploying methods like soil vapour extraction and pump‑and‑treat, which remove volatile and semi‑volatile contaminants from the soil.

Staterra | Oily sludge wastes make a perfect aerobic substrate for hydrocarbon consuming bacteria

This approach is highlighted and detailed in our Legacy Waste documentation produced according to the MEWA Executive Regulations for soil and groundwater protection (2025). The remediation process for soil often requires a detailed and extensive site assessment to determine the most effective method for removing contaminants while ensuring minimal impact on the surrounding environment.

Whether dealing with crude oil, legacy waste sludge, heavy metals, metalloids, organic DNAPL solvents, or other toxic chemicals, the ultimate objective is to restore the soil to a condition safe for residential, commercial, or industrial use. Safeguarding public health and supporting environmental sustainability is therefore the ultimate objective in any effective remedial strategy.

Groundwater remediation

Groundwater remediation is a critical aspect of environmental management, especially in areas with a history of industrial activity that has led to contamination. Various techniques ensure groundwater is treated effectively and restored to a safe standard for human consumption as potable water or for other beneficial uses.

The following are but a few examples of technologies often employed for groundwater restoration or clean‑up:

Pump and Treat: this tried and tested classic method entails pumping contaminated groundwater above ground, where it is more easily treated to remove pollutants including volatile organic compounds (VOCs), organic contaminants and heavy metals. Once cleaned, the water can be re‑injected into the ground or discharged to an acceptable receiving body of water or, best‑case scenario, recycled for irrigation or other purposes in line with the circular economy philosophy.

Staterra | Groundwater Contaminant Plume Monitoring by MODFLOW

In situ chemical oxidation/reduction: this particular technique involves injecting reactive, normally oxidative chemicals directly into the contaminated groundwater to degrade toxic organic compounds through an oxidative chemical reaction. It is particularly effective for site‑specific targeting of contamination plumes in the X, Y and Z axes.

Air sparging: this innovative approach injects air directly into the groundwater aquifer in order to volatilise the contaminants and promote naturally indigenous site aerobic degradation. Air sparging is highly effective for removing volatile organic compounds (VOCs) from groundwater.

Each technique offers its own unique advantages and can be tailored exactly to suit specific environmental contaminants and hydrogeological site conditions, making the remediation of contaminated groundwater a highly effective restorative action. Long‑term performance is verified as part of Staterra’s Phase IV soil and groundwater remedial monitoring and reporting, which focuses on plume behaviour, trend analysis and compliance assurance.

Staterra | Contaminated Groundwater Air Sparging

Marine sediment remediation

Marine sediment remediation is a crucial component of environmental restoration where pollutants may settle in the sediment upon the seabed or at the bottom of other water bodies. This process involves various techniques to address and neutralise contaminants threatening marine aquatic flora and fauna as well as human health.

Effective sediment remediation will ensure longer‑term sustainability of aquatic environments, thereby making it a key strategy in environmental protection engineering. Techniques commonly employed include the following:

Marine dredging: this methodology often involves physically and mechanically removing contaminated sediment from the sea floor. It is effective for large‑scale cleanup and when contaminants are heavily concentrated, but must be handled carefully to prevent further dispersion of pollutants into the benthic water column.

Capping: capping involves placing a barrier over contaminated sediments to prevent the spread of pollutants. This barrier, often made of natural or synthetic materials, effectively isolates contaminants from the surrounding environment, helping to contain the migration of hazardous pollutants (both TSS and TDS) and serving to protect overall water quality.

In situ treatment: finally, this approach can effectively address the contaminated sediment where it is located, eliminating the requirement for removal. Techniques such as bioremediation or chemical stabilisation – already addressed above – are used, and in situ treatment is a prerequisite for mitigating disturbances to the marine ecosystem, often favoured in more sensitive, inaccessible environs.

Conclusions

All the aforementioned remedial techniques offer specific bespoke strategic solutions for managing contaminated soil and groundwater, including marine‑based sediments, and are integral to maintaining aquatic ecological well‑being. Whether the choice is removal, isolation, or direct treatment, soil, groundwater and sediment remediation play a pivotal role in environmental restoration strategies for your consideration, ensuring the overall reduction of risk to environmentally sensitive receptors, both flora and fauna, terrestrial and marine, in the global environment today.

For further information or to discuss your site contaminant issues, contact Staterra today – we go “Beyond Compliance.”

Author: John David Lapinskas, C.Chem., C.Env. – Technical Director, Staterra Environmental Engineering 

The post Developing cost‑efficient In Situ and Ex Situ remediation strategies for soil, groundwater and marine sediments appeared first on Staterra.]]>
Webinar: Saudi Arabia Legacy Waste in the Oil & Gas Industrial Sector – 2025 and Beyond: Key Takeaways https://sta-terra.com/saudi-legacy-oil-gas-waste-webinar-2025-key-takeaways/?utm_source=rss&utm_medium=rss&utm_campaign=saudi-legacy-oil-gas-waste-webinar-2025-key-takeaways Mon, 15 Dec 2025 08:16:31 +0000 https://sta-terra.com/?p=62043 Staterra’s recent webinar, “Saudi Arabia Legacy Waste in the Oil & Gas Industrial Sector – 2025 and Beyond,” explored how operators in the Kingdom can turn historic contamination challenges into strategic opportunities that support the Saudi Green Initiative and Vision 2030. Building on the momentum of the earlier session “Living in Harmony with Nature: Wings, […]

The post Webinar: Saudi Arabia Legacy Waste in the Oil & Gas Industrial Sector – 2025 and Beyond: Key Takeaways appeared first on Staterra.]]>

Staterra’s recent webinar, “Saudi Arabia Legacy Waste in the Oil & Gas Industrial Sector – 2025 and Beyond,” explored how operators in the Kingdom can turn historic contamination challenges into strategic opportunities that support the Saudi Green Initiative and Vision 2030.

Building on the momentum of the earlier session “Living in Harmony with Nature: Wings, Winds & Global Connections in the Arabian Peninsula,” this webinar continued Staterra’s commitment to helping clients go beyond compliance and deliver real environmental value on the ground.

Setting the scene

Today’s facilitator and Staterra Managing Director, Amer B. Alzubaidi, opened the session by reaffirming Staterra’s mission to help projects across Saudi Arabia move past a “minimum compliance” mindset towards integrated solutions that align regulatory obligations with SGI-driven sustainability outcomes. Amer framed legacy waste as both a regulatory risk and a business opportunity, setting the stage for a technical deep dive into assessment, remediation, and value creation from contaminated land and waste streams.

Understanding legacy waste

Staterra Technical Director John David Lapinskas began by defining legacy waste as historic soil and groundwater contamination arising from past industrial practices at oil and gas and related facilities. John outlined the core Saudi regulatory landscape, including MEWA/NCEC requirements and Royal Commission Environmental Regulations, and presented a four-phase remedial strategy built around desktop assessment, intrusive investigation, pilot testing, and verification. John also covered key pollutant chemistry for hydrocarbons and heavy metals and compared in-situ and ex-situ technologies, emphasising that choosing the right solution depends on understanding contaminant behaviour, site conditions and the governing regulations.

In his recap, Amer highlighted the importance of pairing sound chemistry and risk assessment with a clear view of Saudi Arabia’s evolving environmental rules so that remediation plans are both technically robust and regulator-ready. He then introduced guest speaker Felipe Couto of RemedX, who shared real-world case studies on treating some of the most difficult hydrocarbon residues encountered in the sector.

From theory to difficult contaminants

Felipe’s presentation focused on heavy-end and high-viscosity hydrocarbons, including a project that deployed steam-enhanced extraction to mobilise and recover thick oils and another that used windrow-based bioremediation to degrade tarry sludge in lagoons. Throughout, he stressed the value of a strong conceptual site model and laboratory trials to fine-tune critical parameters such as temperature, oxygen and nutrient balance, ensuring that biological or thermal processes perform reliably at full scale.

Summarising Felipe’s talk, Amer distilled the key message to “know the beast”: only by characterising contaminant types, distribution and behaviour can operators choose technologies that deliver measurable risk reduction and value. He then shifted focus from biological and thermal processes to mechanical separation and resource recovery through soil washing, introducing CDE Group’s technical specialist, Dogan Ozel.

Soil washing for cleaner, reusable land

Dogan explained how remedial soil washing combines scrubbing, attrition and hydraulic separation to separate clean fractions (such as sand and gravel) from fine, contaminated particles, thereby reducing disposal volumes and enabling material reuse. Drawing on examples from Saudi Arabia, Kuwait and international projects, he demonstrated how soil washing can support land value uplift, reduce landfill dependence and help operators meet stricter regional standards on contaminated land and waste management.

In his closing remarks, Amer thanked all speakers and participants and reiterated a central theme that runs through Staterra’s wider work in environmental engineering and compliance: remediation is not about hiding a problem; it is about transparently managing risk while turning waste into a resource that supports project economics and national sustainability goals. Amer noted that outstanding audience questions will be answered via LinkedIn and invited attendees to stay engaged with Staterra’s knowledge-sharing platforms as the regulatory and technology landscape in KSA continues to evolve.

For those who joined this latest legacy waste discussion – or are just discovering Staterra’s webinar series – now is the ideal time to stay connected.

Look out for our next webinar in early 2026 on “Climate Change Adaptation and Mitigation in Saudi Arabia: Advancing Sustainable Solutions through Nature-Based Solutions and Sustainability Approaches in Arabia,” where we will explore how organisations can manage climate risks, enhance resilience and unlock low‑carbon opportunities across the Kingdom.

The post Webinar: Saudi Arabia Legacy Waste in the Oil & Gas Industrial Sector – 2025 and Beyond: Key Takeaways appeared first on Staterra.]]>
What is the relationship between Environmental Engineering and Sustainability? https://sta-terra.com/environmental-engineering-sustainability-relationship/?utm_source=rss&utm_medium=rss&utm_campaign=environmental-engineering-sustainability-relationship Mon, 08 Dec 2025 06:52:56 +0000 https://sta-terra.com/?p=62016 Given the main responsibilities of environmental engineers, there is a significant overlap with fields like sustainable development. Sustainability is defined as “development that meets the needs of the present without compromising the ability of future generations to meet their own needs” (Brundtland Commission). The United Nations further states that sustainability means societies can improve quality […]

The post What is the relationship between Environmental Engineering and Sustainability? appeared first on Staterra.]]>

Given the main responsibilities of environmental engineers, there is a significant overlap with fields like sustainable development. Sustainability is defined as “development that meets the needs of the present without compromising the ability of future generations to meet their own needs” (Brundtland Commission). The United Nations further states that sustainability means societies can improve quality of life and preserve natural resources.​

Environmental engineers are well-placed to improve sustainable practices across public and private sectors. Their portfolio covers:

  • Air and water quality engineering
  • Environmental nanotechnology
  • Energy studies (bioenergy, carbon capture, shale gas)
  • Oil and Gas Process Engineering (Upstream/Midstream/Downstream)
  • Environmental sensing
  • Green design and construction
  • Industrial ecology
  • Life cycle assessment (ISO 14044)​
  • Remediation risk assessment
  • Sustainable engineering
  • Climate change

Environmental engineering develops practical sustainable solutions through design, technology, and management. Sustainability science is interdisciplinary, exploring human-environment relations to promote ecological, social, and economic balance. Engineering makes sustainability actionable – improving water systems, managing waste, and reducing risks with measurable results.

Environmental Engineering Science

  • Focus: Apply engineering and scientific principles to design and implement systems that protect and restore the environment.
  • Key activities:
    • Water and wastewater treatment
    • Hazardous and municipal waste management
    • Land remediation and resource recovery
    • Pollution and climate innovation
  • Goal: Protect public health and resources
  • Risk mitigation: Safeguarding sensitive receptors – flora, fauna, communities, site workers

Sustainability Science

  • Focus: Integrates natural and social sciences to study complex human-environment interactions
  • Key activities:
    • Analyse ecological impacts
    • Address clean water, land, climate issues
    • Solve global challenges with problem-based approaches
  • Goal: Achieve long-term balance through policy and holistic understanding
Sustainability application in the Oil and Gas Industrial sector & UN Sustainability Goals
Sustainability application in the Oil and Gas Industrial sector & UN Sustainability Goals

Relationship

Environmental engineering provides the “how” – the infrastructure and technologies for sustainable practice.

Sustainability science provides the “why” – the scientific and societal basis for lasting change.

Often taught together, these disciplines combine technical execution with strategic goals.

Sustainability Venn Diagram
Sustainability Venn Diagram

Saudi Regulations, Permitting & Targets

Saudi Arabia features rigorous environmental permitting and monitoring managed by MEWA, NCEC, and RCJY. Projects require environmental impact assessments (EIAs), permits, and ongoing compliance under the Saudi Environmental Law.

Vision 2030 targets:

  • Industrial waste diversion: 85% by 2035 (Circular Economy)​
  • Emissions reduction: 278Mt CO₂eq by 2030 (Green Initiative)​
  • Renewables: 50% of electricity generation by 2030​

Environmental engineering is essential for meeting these targets by designing compliant air, water, and waste systems, using life cycle assessment, and deploying innovative solutions for KSA’s unique desert, coastal, and urban environments.​

Saudi Sector Examples

  • Oil & Gas / Petrochemicals: Life cycle assessment for emissions retrofits and flare minimisation
  • Water-stressed industries: Advanced reuse and resource recovery for coastal cities
  • Energy-intensive facilities: Emissions controls and energy optimisation for lifecycle compliance​

Staterra’s approach to contaminated land and groundwater embodies the full project lifecycle – from initial Phase I desk study and risk assessment, through Phase II intrusive site investigation, targeted Phase III bioremediation, and robust Phase IV monitoring and verification.

This rigorous, phased methodology ensures that every step-site characterisation, cleanup, and compliance reporting – meets MEWA, NCEC, and Royal Commission standards.

By combining technical excellence, regulatory alignment, and sustainable land management, Staterra helps companies achieve safe redevelopment and environmental protection across the Kingdom.

 

Conclusion

Environmental engineering and sustainability are deeply linked in Saudi Arabia. Progress depends on leveraging proven engineering expertise, trusted international frameworks, and robust national regulations to achieve measurable goals across sectors for a vibrant, sustainable future.

Staterra is proud to be among the fastest-growing environmental consultancies in Saudi Arabia and the GCC. The team is committed to partnering with organisations to address permitting, compliance, and sustainability challenges – delivering solutions that advance performance and help achieve national environmental goals across the Kingdom. Get in touch to discuss how our team can help advance your next project.​

Author: John David Lapinskas, C.Chem., C.Env. – Technical Director, Staterra Environmental Engineering 

The post What is the relationship between Environmental Engineering and Sustainability? appeared first on Staterra.]]>
Staterra renews Saudi Aramco Cybersecurity Compliance Certificate https://sta-terra.com/staterra-saudi-aramco-cybersecurity-renewal/?utm_source=rss&utm_medium=rss&utm_campaign=staterra-saudi-aramco-cybersecurity-renewal Thu, 27 Nov 2025 04:41:20 +0000 https://sta-terra.com/?p=62001 At Staterra, client trust is at the core of everything we do. As part of our commitment to the highest standards, we prioritise strong cybersecurity practices to protect our clients and comply with industry-leading benchmarks, such as the Saudi Aramco Cybersecurity Compliance Certificate renewal. The rigorous audit process, conducted by Baker Tilly on behalf of […]

The post Staterra renews Saudi Aramco Cybersecurity Compliance Certificate appeared first on Staterra.]]>

At Staterra, client trust is at the core of everything we do. As part of our commitment to the highest standards, we prioritise strong cybersecurity practices to protect our clients and comply with industry-leading benchmarks, such as the Saudi Aramco Cybersecurity Compliance Certificate renewal.

The rigorous audit process, conducted by Baker Tilly on behalf of Saudi Aramco, evaluated our compliance with the Saudi Aramco Third Party Cybersecurity Standard (SACS-002).

Thanks to the hard work and dedication of our team, and with expert support from Tharwa Consultancy, Staterra once again demonstrated full compliance.

Our new certificate reflects our sustained commitment to cybersecurity best practices.​

Staterra Saudi Aramco Cybersecurity Compliance Certificate

To ensure ongoing readiness, Tharwa Consultancy not only supported us throughout the certification audit but also delivered comprehensive Cybersecurity Awareness Training for all Staterra employees. This training covered vital topics including corporate cyber policy, password safety, multi-factor authentication, incident response, and procedures for handling real-world threats.

By investing in regular staff training, we strengthen the human layer of our cyber defenses and promote a culture of security awareness across every department.​

Staterra’s successful certificate renewal is a testament to our leadership in compliance, safety, and client assurance. We are dedicated to exceeding industry standards and ensuring business continuity for our partners and stakeholders. As we look ahead, we will continue to invest in cutting-edge security practices and ongoing education, cementing Staterra’s role as a trusted and credible leader in the Kingdom’s environmental landscape.

The post Staterra renews Saudi Aramco Cybersecurity Compliance Certificate appeared first on Staterra.]]>
Shaping a sustainable future at the Almobda IPA Plant Project https://sta-terra.com/almobda-ipa-plant-eia-ksa/?utm_source=rss&utm_medium=rss&utm_campaign=almobda-ipa-plant-eia-ksa Tue, 25 Nov 2025 05:21:17 +0000 https://sta-terra.com/?p=61987 At the heart of Jubail Industrial City, Kingdom of Saudi Arabia, a significant industrial venture is taking shape: the Almobda Iso-Propyl Alcohol (IPA) Production Plant. This facility, owned and operated by Almobda Company for Industrial Services and Chemicals, is set to produce 100,000 metric tons of Isopropanol Alcohol per year. Driving Industrial Sustainability and National […]

The post Shaping a sustainable future at the Almobda IPA Plant Project appeared first on Staterra.]]>

At the heart of Jubail Industrial City, Kingdom of Saudi Arabia, a significant industrial venture is taking shape: the Almobda Iso-Propyl Alcohol (IPA) Production Plant. This facility, owned and operated by Almobda Company for Industrial Services and Chemicals, is set to produce 100,000 metric tons of Isopropanol Alcohol per year.

Almobda Iso-Propyl Alcohol (IPA) Production Plant

Driving Industrial Sustainability and National Progress

More than a world-class production facility, the Almobda IPA Plant plays a pivotal role in advancing Saudi Arabia’s vision for a diversified, sustainable, and robust economy.

The project bolsters the local industrial sector, helps reduce national reliance on imported IPA, and sets new benchmarks for eco-conscious petrochemical development. By aligning with Saudi Vision 2030 and international best practices, the plant embodies the Kingdom’s goals to promote industrial excellence, environmental stewardship, and sustainable job creation within the region.

For such a substantial project, ensuring environmental responsibility is paramount, and this is where we, at Staterra, have played a crucial and comprehensive role.

The process flow schematic for isopropyl alcohol production process is now shown below in Figure 2 and chemical formula [CH3 2CHOH] in Figure 3.

Isopropyl alcohol technical chemical production process

Commissioned to Environmental Excellence

Staterra were commissioned by Fluor Arabia Limited Company, the Front End Engineering and Design – FEED Contractor for the Almobda IPA Plant project, to prepare the essential Environmental Impact Assessment (EIA) Study. This critical study forms a cornerstone of the permitting process, aiming to secure an Environmental Permit to Construct from the Royal Commission for Jubail, Environmental Protection Department Authority.

Our EIA Study Report production process is designed to systematically assess a project’s likely significant environmental and social effects, helping all parties understand potential impacts and the necessary steps to mitigate them. It’s an iterative process, allowing for project design adjustments to reduce or avoid adverse effects early on.

A Portfolio of Comprehensive Environmental Reporting

Our team has been instrumental in developing a suite of detailed environmental reports and plans, all contributing to the overarching EIA report. These documents cover various aspects of potential environmental impact, from air quality to waste management, and demonstrate our commitment to rigorous assessment:

Environmental Impact Assessment (EIA) Report: This comprehensive document provides an overview of the project, potential environmental impacts, and proposed mitigation and monitoring strategies across all phases—construction, commissioning, and operation.

Air Dispersion Modelling Report: We assess predicted ground-level concentrations of air pollutants using the US EPA’s AERMOD programme, confirming compliance with RCER-2015 ambient air quality standards and Prevention of Significant Deterioration (PSD) increments under both normal and worst-case scenarios.

Noise Modelling Report: Using SoundPLAN software, we ensure plant noise emissions comply with RCER-2020 standards, predicting fence-line levels within the allowable 75dB(A) and negating the need for additional mitigation.

Groundwater Flow Direction Modelling Report: We establish baseline groundwater conditions and flow direction on site using the USEPA 3PE tool.

Environmental Emergency Response Plan (EERP): Our plan ensures rapid, effective response protocols to minimise harm to worker safety, public health, and the environment during potential emergencies.

Environmental Management & Monitoring Plan (EMMP): We outline responsibilities, statutory obligations, corrective actions, audit requirements, and training to address all environmental aspects throughout the project lifecycle.

Expertise and Collaboration

Our comprehensive approach involved key personnel: Ahmad M. Al Taweel (Sr. Consultant), Islam A Dawoud (Technical Manager), and Amer B. Al Zubaidi (Projects Manager).

Further demonstrating our depth of expertise, we contracted Air Quality Environmental Services Company to execute a perimeter noise measurement survey, characterising existing ambient noise levels and confirming compliance with Royal Commission for Jubail and Yanbu (RCJY) Environmental Protection and Control Department (EPCD) regulations (see 2025 Royal Commission Environmental Regulations (RCER) regulations).

Commitment to Standards and Sustainability

Our work on the Almobda IPA Plant project adheres to stringent KSA national and World Bank – International Finance Corporation environmental performance standards and guidelines, including in the case of the former the Royal Commission Environmental Regulations (RCER-2015) and in the case of the latter the World Bank/IFC guidelines, US EPA standards, and EU Best Available Techniques (BAT). The project design implements BAT to prevent and reduce emissions, ensuring full compliance with RCER 2015 standards.

Our EIA processes embodies sustainable development principles, enabling early identification and mitigation of all negative environmental impacts to flora and fauna both terrestrial and marine on behalf of proximal communities, project site workers and all stakeholders. Sustainability considerations guide every stage, with advanced modelling and assessment undertaken from the outset to achieve the highest standards of environmental performance and industry leadership.

This proactive, best-practice approach adopted by Staterra has served to position the Almobda IPA Plant as a cornerstone in Saudi Arabia’s journey toward a greener, innovation-driven and most importantly self-sustaining industrial landscape.

Let Staterra help you achieve your environmental goals and ‘Go beyond compliance.’

Author: John David Lapinskas C.Chem., C.Env. – Staterra Technical Director

The post Shaping a sustainable future at the Almobda IPA Plant Project appeared first on Staterra.]]>
The future of industrial compliance: a practical guide to RCER-2025 for KSA’s industries https://sta-terra.com/rcer-2025-saudi-compliance-guide/?utm_source=rss&utm_medium=rss&utm_campaign=rcer-2025-saudi-compliance-guide Mon, 17 Nov 2025 07:15:11 +0000 https://sta-terra.com/?p=61974 If you operate in Saudi Arabia’s Royal Commission Cities (RCCs), you know that following the Royal Commission Environmental Regulations (RCER) is essential. Building on our recent Step-by-Step Guide to NCEC and RCJY compliance, this update explores the major changes introduced by RCER-2025 and what they mean for your operations. The new RCER-2025 is here, and […]

The post The future of industrial compliance: a practical guide to RCER-2025 for KSA’s industries appeared first on Staterra.]]>

If you operate in Saudi Arabia’s Royal Commission Cities (RCCs), you know that following the Royal Commission Environmental Regulations (RCER) is essential. Building on our recent Step-by-Step Guide to NCEC and RCJY compliance, this update explores the major changes introduced by RCER-2025 and what they mean for your operations.

The new RCER-2025 is here, and it’s more than just a small update. It’s a major change designed to support Vision 2030 by improving environmental standards and making the rules clearer and stricter.

So, what does this mean for your facility, budget, and long-term plans? Our team has broken down the key changes you need to know about.

Staterra's guide to environmental compliance in KSA 2025

1. The Big Picture: Key Changes in the Rules

The new regulations now look at your site’s entire lifespan, not just its day-to-day emissions.

  • New Focus on Soil Quality – For the first time, RCER includes a whole section on “Soil Quality.” This means you can’t just focus on air and water pollution; you now have to prevent ground contamination and deal with any past spills. This is especially critical when buying or selling property.
  • Formal Rules for Closing a Facility – You can no longer just shut down operations. There’s now a formal process for closing a site, which includes a full Environmental Site Assessment (ESA). This is a long-term responsibility that requires planning.
  • Simpler, Aligned Permitting – The permit process is now simpler and aligned with the National Centre for Environmental Compliance (NCEC). All permits are valid for five years, but you must apply for renewal six months before the old one expires – so be sure to mark your calendar.

 

2. The Details: A Look at the New Environmental Limits

This is where you’ll see the most immediate impact on your budget and daily operations. Some standards are tighter, some are more relaxed, and some are brand new.

Air Quality Standards: A Balancing Act

The new rules tighten limits on some air pollutants while relaxing others to account for regional factors like natural dust.

Pollutant

Averaging Period

RCER 2015/2020 Limit (µg/m³)

RCER 2025 Limit (µg/m³)

Change

Sulphur Dioxide (SO2)

Hourly

730

655

Tightened

Sulphur Dioxide (SO2)

24 Hours

365

217

Tightened

Ammonia (NH3)

Hourly

1800

1400

Tightened

Chlorine

Hourly

300

43

Significantly Tightened

Hydrogen Fluoride (HF)

Hourly

4.9

250

Significantly Relaxed

PM10

24 Hours

150

340

Significantly Relaxed

Cadmium

Annual

0.005

0.0033

Tightened

Stricter limits on pollutants like SO2, NH3, and Chlorine will likely require industries like petrochemicals and refining to invest in better emissions control. On the other hand, the relaxed limits for PM10 and HF offer more operational flexibility.

Water Quality: Protecting the Gulf

Discharges into the sea are now under much tighter control.

Parameter

RCER 2015/2020 Limit

RCER 2025 Limit

Change

Total Chlorine Residual

0.05 mg/l

0.013 mg/l

Tightened

Cyanide

0.1 mg/l

0.001 mg/l

Tightened

Oil & Grease

5 mg/l

3 mg/l

Tightened

Chromium (Total)

0.1 mg/l

0.5 mg/l

Relaxed

Lead

0.01 mg/l

0.21 mg/l

Relaxed

pH Range

7.8–8.5

6.5–8.5

Expanded/Relaxed

Color

N/A

Added as new variable

New

Huge changes, like cutting the allowed temperature difference for cooling water in half (from 10°C to 5°C), will affect any plant using seawater for cooling. This might require a big investment in new cooling technology. It’s crucial to review your wastewater streams against these new limits.

 

3. The Bottom Line: Tougher Penalties

RCER-2025 is very clear: breaking the rules will be costly. The penalty system is now more structured.

Aspect

Old System

RCER-2025

Implication

Violation Classes

Not standardised

Six classes from Minor to Catastrophic

Clearer classification

Repeat Violations

Not defined

Penalties increase with each repeat offense

Escalating enforcement

Compliance Incentive

None

25% penalty reduction for self-reporting

Encourages honesty

Penalty Range

Varied

SAR 1,000 to SAR 20 million+

Significant financial risk

Service Charges

Informal

Fixed fees by facility category

Clearer budgeting

It’s now much better to report a mistake yourself than to hide it. With clear violation classes and rising penalties for repeat offences, having a strong internal monitoring and reporting system is essential for managing risk.

How Staterra Will Help You Prepare

The transition to RCER-2025 requires proactive planning, not reactive scrambling.

This is where our expertise comes in. We can partner with you to:

  • Conduct Your Mandatory Gap Analysis: we’ll help you compare your current performance against the new 2025 limits to identify and prioritise risks.
  • Develop a Compliance Strategy: our team can help you budget for necessary upgrades and develop a clear roadmap to meet the new standards.
  • Strengthen Your EHS Culture: we can assist in training your teams on the new regulations, emphasising the importance of internal monitoring and the benefits of proactive reporting.
  • Manage Long-Term Liabilities: With our deep understanding of the new site closure and soil remediation rules, we can help you plan for the entire lifecycle of your facility.

RCER-2025 is a bold step forward. While it presents challenges, it also provides a clear roadmap for sustainable industrial growth. At Staterra, we are ready to help you navigate these changes, innovate, and secure your social license to operate for decades to come. 

Author: John David Lapinskas C.Chem., C.Env. – Staterra Technical Director

The post The future of industrial compliance: a practical guide to RCER-2025 for KSA’s industries appeared first on Staterra.]]>
Phase IV soil & groundwater remedial monitoring & reporting https://sta-terra.com/phase-iv-soil-groundwater-remedial-monitoring-reporting/?utm_source=rss&utm_medium=rss&utm_campaign=phase-iv-soil-groundwater-remedial-monitoring-reporting Tue, 04 Nov 2025 05:37:10 +0000 https://sta-terra.com/?p=61964 This article expands on the previous three phases of Staterra’s contamination assessment framework. For a full understanding of the process, readers are encouraged to review: Phase I Desk Top Study for Contaminant Assessment, Phase II Intrusive Site Investigation, and Phase III Bioremediation. Saudi Arabia’s approach to soil and groundwater remediation involves a cycle of careful […]

The post Phase IV soil & groundwater remedial monitoring & reporting appeared first on Staterra.]]>

This article expands on the previous three phases of Staterra’s contamination assessment framework. For a full understanding of the process, readers are encouraged to review: Phase I Desk Top Study for Contaminant Assessment, Phase II Intrusive Site Investigation, and Phase III Bioremediation.

Saudi Arabia’s approach to soil and groundwater remediation involves a cycle of careful monitoring and thorough reporting. The core goal is to confirm that the cleanup strategy is not only working, but that the land is returned safely for its next use. This process strictly aligns with the Ministry of Environment, Water and Agriculture – MEWA Executive Regulations.

Monitoring Soil & Groundwater Remediation

Remediation monitoring is about regularly tracking environmental conditions to confirm that cleanup efforts are effective. There are two main ways to monitor progress:

  • Real-time monitoring: this uses sensors to measure pollutants (e.g., dust, gases, or chemicals) continuously. Data can be collected and analysed instantly, which helps manage the remediation process and ensures safety for workers and the surrounding community.

  • Periodic sampling: at certain intervals, samples of soil, groundwater, or air are collected and sent to laboratories for analysis. This gives a clear snapshot of contaminant levels over time.

In addition, careful records are kept of construction activity, soil movement, and any materials brought onto the site, making sure all works follow the approved cleanup plan.

Key aspects that should be tracked include:

  • Levels of contaminants (chemicals or pollutants)

  • Performance of treatment systems

  • Soil gas and vapor concentrations

  • Groundwater levels and contamination

  • Construction, earthworks, and material imports

Staterra Phase III Bioremediation for Oil & Gas Sites

Remedial Reporting & Verification

After the cleanup, a comprehensive verification report is prepared.

This documentation serves several purposes:

  • Shows that contamination was cleaned up to the required standards

  • Provides a record of everything done on site, including techniques used

  • Proves, using test data, that the land is now safe for its intended use

  • Confirms compliance with MEWA, NCEC, and Royal Commission standards

The verification report includes:

  • Detailed descriptions of all remediation activities

  • Confirmation of methods applied and results achieved

  • Copies of lab and field test data

  • Statements about site suitability for the next stage of use

  • Documentation of any ongoing monitoring or further checks needed

This final stage helps demonstrate the technical success of remediation both for clients and for regulators, ensuring that the site complies with all local environmental conditions and legal requirements.

Efficient Compliance & Regulatory Alignment

Reporting is not only about documenting success—it is about ensuring long-term regulatory compliance. Throughout the monitoring and reporting process, liaison with relevant authorities, including MEWA, NCEC, and the Royal Commission (RCJY), is maintained. The site must meet Executive Regulations, including those for rehabilitation and prevention of soil pollution.

Conclusion

Phase IV soil and groundwater remedial monitoring and reporting ensures that cleanup objectives are achieved, and robust evidence proves the site’s suitability for future use. Key steps include:

  • Conducting thorough site investigation and remediation

  • Developing and following a well-documented technical plan

  • Verifying results through quantitative assessment

  • Reporting findings in line with Saudi Executive Regulations

This structured process guarantees safe site restoration for both development and environmental protection, underpinning Staterra’s commitment to sustainable engineering.

For those seeking additional information or support with site assessment, remediation, or compliance in Saudi Arabia, please reach out to the team at Staterra.

Our experienced engineers and consultants are available to answer questions, provide guidance, or develop tailored solutions for your unique needs.

Contact us today to discuss how we can assist with your environmental project.

Author: John David Lapinskas C.Chem., C.Env. – Staterra Technical Director

Staterra logo
The post Phase IV soil & groundwater remedial monitoring & reporting appeared first on Staterra.]]>
Join the Webinar: Saudi Arabia Legacy Waste in the Oil & Gas Industrial Sector – 2025 and Beyond https://sta-terra.com/saudi-legacy-waste-webinar-2025/?utm_source=rss&utm_medium=rss&utm_campaign=saudi-legacy-waste-webinar-2025 Tue, 28 Oct 2025 07:15:24 +0000 https://sta-terra.com/?p=54101 How can Saudi Arabia tackle the region’s toughest oil and gas contamination challenges? What strategies are shaping the future of site remediation, compliance, and land recovery? We invite you to a vital conversation for environmental professionals, EHS managers, regulators, and industry leaders: “Saudi Arabia Legacy Waste in the Oil and Gas Industrial Sector 2025 and […]

The post Join the Webinar: Saudi Arabia Legacy Waste in the Oil & Gas Industrial Sector – 2025 and Beyond appeared first on Staterra.]]>

How can Saudi Arabia tackle the region’s toughest oil and gas contamination challenges? What strategies are shaping the future of site remediation, compliance, and land recovery?

We invite you to a vital conversation for environmental professionals, EHS managers, regulators, and industry leaders:

“Saudi Arabia Legacy Waste in the Oil and Gas Industrial Sector 2025 and Beyond”

🗓 When: Monday, 3 November 2025, 10:00–11:30 KSA (07:00–08:30 GMT)
📍 Where: Online – join from anywhere! (Registration link coming soon)
💡 Free to attend. All participants receive a Certificate of Attendance.

Saudi Arabia Legacy Waste in the Oil and Gas Industrial Sector 2025 and Beyond Webinar

Why This Matters Now

Saudi Arabia’s energy and industrial sectors are evolving rapidly, bringing both opportunity and legacy challenges.

Managing historic waste, contaminated soils, and groundwater safely isn’t just good practice – it’s essential for compliance, sustainability, and future development.

This live webinar brings together top technical experts to share real-world strategies on assessment, remediation, and the latest technologies, giving you the knowledge needed to turn legacy waste into opportunity.

What’s In Store

  • Learn best practices and actionable strategies for legacy waste assessment and treatment

  • See how new remediation tech is delivering results on complex sites

  • Ask your questions and connect with leading experts

Expert Presentations

John David Lapinskas, C.Chem., C.Env.

Technical Director, Environmental Engineering Services Division, Staterra

Legacy Waste: Contaminant Assessment & Remedial Strategies – Ex-situ & In-situ Physical, Chemical, and Microbiological Approaches

John will present practical frameworks for identifying, quantifying, and remediating both organic and inorganic pollutants in Saudi soils and groundwater. Real project case studies will be used to highlight what works and why.

Felipe Couto

Felipe Couto

Managing Director, Remedx – Bioremediation Subject Matter Expert

Remediation of Heavy-End & High Viscosity Hydrocarbons

Felipe brings global perspective on managing stubborn hydrocarbons, sharing proven approaches like advanced biopiling, thermal extraction, and why site-specific trials are key. Gain insight on measurable outcomes and reuse.

Dogan Ozel

Dogan Ozel

Technical Manager, CDE – Soil Washing Subject Matter Expert

Remedial Soil Washing: Practical Solutions for Clean Land

Dogan demystifies soil washing tech, demonstrating how physical separation and water-based cleanup can reclaim soil, remove metals and oils, and reduce landfill. Examples from the region show the real impact for compliance and land value.

Amer B. Alzubaidi

Amer B. Alzubaidi

Staterra Managing Director

Facilitates the session, ensuring open discussion and audience engagement.

A dedicated Q&A session will give you a chance to engage directly with these industry leaders.

Who Should Attend?

  • Environmental professionals & EHS managers

  • Oil & gas & industry stakeholders

  • Regulatory authorities

  • Anyone committed to sustainable remediation and compliance in Saudi Arabia

Save Your Spot

This is your invitation to be part of a forward-thinking community driving change. Spaces are limited – click the button below, or contact us directly, and be ready to join us for answers, networking, and new perspectives.

A brief survey will follow; complete it to receive your Certificate of Attendance.

Mark your calendar for November 3rd. We hope to see you online!

The post Join the Webinar: Saudi Arabia Legacy Waste in the Oil & Gas Industrial Sector – 2025 and Beyond appeared first on Staterra.]]>
Phase III Bioremediation for Historic Oil and Gas Contamination https://sta-terra.com/phase-iii-bioremediation/?utm_source=rss&utm_medium=rss&utm_campaign=phase-iii-bioremediation Mon, 27 Oct 2025 11:34:57 +0000 https://sta-terra.com/?p=54084 Building on our previous deep dives into Phase I Desk Top Studies and Phase II Intrusive Site Investigations, Phase III remediation focuses on bioremediation – a leading, sustainable technology for restoring oil and gas contaminated land to a safe and usable condition throughout the MENA region. Globally, remedial strategies are chosen based on site conditions […]

The post Phase III Bioremediation for Historic Oil and Gas Contamination appeared first on Staterra.]]>

Building on our previous deep dives into Phase I Desk Top Studies and Phase II Intrusive Site Investigations, Phase III remediation focuses on bioremediation – a leading, sustainable technology for restoring oil and gas contaminated land to a safe and usable condition throughout the MENA region.

Globally, remedial strategies are chosen based on site conditions and contaminant risk: these typically combine physical (excavation, vapor extraction), chemical (soil washing, H₂O₂ treatment), and biological (landfarming, bioremediation) methods to achieve effective cleanup and regulatory compliance. Bioremediation, using native or introduced microbes, stands out for its ability to transform petroleum hydrocarbon pollution with minimal environmental impact and moderate cost, often alongside other remedial technologies.

Staterra Satellite Aerial Photo of MENA Legacy Waste

Linkage to Site Assessment

Phase II investigations provide critical data—contaminant profiles (TPH, PAHs, metals), soil and water table information—that guides Phase III technology choice. Bioremediation is preferred where contaminant levels, soil type, and hydrogeology support biological treatment and where sustainability is key. For oily sludge remediation, both bioremediation and physical/chemical methods are assessed, with compliance typically sought at the 5,000 mg/kg TPH international standard or based on risk-specific site criteria.

Biochemical and Landfarming Methodologies

Biochemical techniques focus on aerobic microbial degradation in engineered beds, landfarming or soil banking, where excavated contaminated soil is spread on lined cells (e.g., HDPE or clay) and tilled to optimise conditions: nutrients, moisture, temperature, and oxygen. This ex-situ approach is robust and cost-effective ($30–$50/tonne), allowing for precise treatment of refinery and petrochemical impacts, including petroleum sludges and other organic wastes.

Staterra Light microscopy of Carbonoclastic petroleum hydrocarbon

Verification, Microbial Science, and Regulatory Closure

Verification through systematic soil and groundwater sampling, supported by laboratory testing for residual hydrocarbons (TPH, BTEX, PAHs), ensures remediation meets national and international standards. Microbial genera including Gordonia, Brevibacterium, Aeromicrobium, Dietzia, Burkholderia, and Mycobacterium have proven efficacy in degrading hydrocarbons. For persistent pollutants such as polycyclic aromatic hydrocarbons (PAHs), fungal enzyme solutions are gaining acceptance.

Historical projects in the UK, Europe, and MENA have demonstrated the real-world effectiveness of microbial and fungal remediation approaches, with microorganisms enabling transformation of hydrocarbons into harmless by-products, thus supporting environmental restoration at refineries and legacy sites.

Staterra | Oily sludge wastes make a perfect aerobic substrate for hydrocarbon consuming bacteria

Contingency and Risk Management

If site conditions, contaminant types (e.g., recalcitrant metals/PAHs), or heterogenous soils challenge bioremediation, contingency measures are implemented. These include chemical oxidation, soil washing, stabilisation, or selective excavation—ensuring adaptive, resilient project outcomes within regulatory frameworks from MEWA, NCEC, RCJY, and international guidance bodies.

Conclusion and Looking Forward

Ultimately, optimum hydrocarbon biodegradation relies on site-specific application and microbial adaptation, with bacterial and fungal consortia providing reliable remediation for crude oil, distillates, and complex hydrocarbons. Mixed cultures with broad enzymatic activity often out-perform single-strain solutions, making bioremediation an excellent tool for both compliance and environmental excellence.

If your organisation seeks a trusted science-based approach to legacy waste or hydrocarbon contamination, Staterra’s team stands ready for partnership, expertise-sharing, and sustainable site restoration. Be sure to review our earlier Phase I and Phase II articles for context, and stay tuned for Phase IV, where we will explore advanced site validation, closure, and long-term monitoring strategies.

Author: John David Lapinskas C.Chem., C.Env. – Staterra Technical Director

The post Phase III Bioremediation for Historic Oil and Gas Contamination appeared first on Staterra.]]>
Environmental Integration and Resources Sustainability: Key Takeaways from the Saudi Workshop https://sta-terra.com/environmental-integration-and-resources-sustainability-key-takeaways-from-the-saudi-workshop/?utm_source=rss&utm_medium=rss&utm_campaign=environmental-integration-and-resources-sustainability-key-takeaways-from-the-saudi-workshop Mon, 20 Oct 2025 12:56:46 +0000 https://sta-terra.com/?p=54063 Environmental sustainability and biodiversity are now vital to Saudi Arabia’s future. Initiatives such as Vision 2030 and the Saudi Green Initiative set the pace for this transformation.​ A recent workshop, hosted in partnership with the Royal Commission for Jubail & Yanbu and Jazan City for Primary and Downstream Industries, brought together over 300 participants, in […]

The post Environmental Integration and Resources Sustainability: Key Takeaways from the Saudi Workshop appeared first on Staterra.]]>

Environmental sustainability and biodiversity are now vital to Saudi Arabia’s future. Initiatives such as Vision 2030 and the Saudi Green Initiative set the pace for this transformation.​

A recent workshop, hosted in partnership with the Royal Commission for Jubail & Yanbu and Jazan City for Primary and Downstream Industries, brought together over 300 participants, in person and online, for a day of practical, engaged discussion on the Kingdom’s environmental progress.

At Staterra, we’re proud to have played a key part in organising and contributing to the day’s insights.​

The programme began with general introductions led by Ahmed Omar Almoodi, Environmental Specialist at RCJY.

Environmental Sustainability and biodiversity Saudi Arabia

Following this, the sessions properly opened with Amer B. Zubaidi‘s call to shared environmental responsibility, stressing that “progress and protection are not opposites – they are partners.” Amer highlighted Jazan as a symbol of how Vision 2030 can achieve a balance between industrial growth and guardianship of the environment. He also pointed out that environmental management must be “a catalyst for innovation, a foundation for credibility, and a pathway to resilience”.​

John David Lapinskas offered practical guidance on technical standards, updated compliance rules, and modern site remediation. His key message underlined that securing a liveable planet requires advancing climate resilience and educating our children about nature, the environment, and circular resource management.

National targets were strongly featured. Sessions with Hussein Al Kisswani and Dr Ronald Loughland highlighted afforestation drives and Saudi Arabia’s ambition to build a circular carbon economy. The nation’s unique biodiversity also took centre stage, with Laith El Moghrabi showcasing natural heritage as a cornerstone of sustainability.

Amer Zubaidi closed the workshop by emphasising that every project should aim to strengthen both the economy and the nation’s natural legacy. He called on participants to make Jazan a model not only of industrial excellence, but of environmental leadership, stressing that meaningful environmental change relies on open exchange and robust collaboration among all parties.​

Environmental Integration and Resources Sustainability Workshop Saudi Arabia

Special thanks go to the Royal Commission for Jubail & Yanbu and Jazan City for Primary and Downstream Industries for their outstanding organisation and leadership.

For those interested in the next chapter, don’t miss Staterra’s upcoming webinar, “KSA Legacy Waste Assessment & Remediation – Oil and Gas.” More details to be shared soon.

The post Environmental Integration and Resources Sustainability: Key Takeaways from the Saudi Workshop appeared first on Staterra.]]>
What is a Phase II Intrusive Site Investigation? https://sta-terra.com/what-is-a-phase-2-intrusive-site-investigation/?utm_source=rss&utm_medium=rss&utm_campaign=what-is-a-phase-2-intrusive-site-investigation Mon, 06 Oct 2025 12:16:48 +0000 https://sta-terra.com/?p=54032 Phase 2 Intrusive Site Investigations, noted in the Environment Agency LCRM guidance as the second step of a Stage 1 Risk Assessment, are conducted following the identification of contamination risks at a site that require further investigation in order to quantify. This initial identification is carried out as part of a Phase 1 Preliminary Risk […]

The post What is a Phase II Intrusive Site Investigation? appeared first on Staterra.]]>

Phase 2 Intrusive Site Investigations, noted in the Environment Agency LCRM guidance as the second step of a Stage 1 Risk Assessment, are conducted following the identification of contamination risks at a site that require further investigation in order to quantify.

This initial identification is carried out as part of a Phase 1 Preliminary Risk Assessment (Desk Study), which will also outline a scope of work for a Phase 2 Intrusive Site Investigation. Site investigations are likely to include targeted soil or water sampling, with analysis carried out in a UKAS accredited laboratory, and are essential in order to determine whether contamination both soil and groundwater (as applicable) may be present at your site as legacy pollution.

Phase II Intrusive Site Investigation KSA 1

The Basics  After first undertaking a Phase 1 Preliminary Risk Assessment (Desk Study), a dedicated Phase 2 Intrusive Site Investigation is the next stage in the assessment of potentially contaminated land and is a common requirement for everything from Environmental Impact Assessments, Environmental Due Diligence to supporting expansion or development applications both for the oil and gas and land development business sectors. If a desk study has identified that a site is potentially contaminated, a Phase 2 Intrusive Site Investigation will be required in order to fully assess the nature and extent of site contamination.

Where the Desktop Study identifies potential contamination a Detailed Site Investigation Report will also be required, including a site investigation documenting the characteristics of the ground, an evaluation of all potential sources of contamination and a risk assessment, together with an updated conceptual model. The purpose of the Intrusive SI is to identify, quantity and determine the extent in the x,y,z axis of any contaminant subsurface plume in the vadose and saturated aquifer zones.

The Phases & Ways to Save Money A Phase 2 Intrusive Site Investigation will build on the findings of previous investigations, with an aim to confirm whether suspected contamination is present at the site.

It’s important to adopt a phased approach in these kinds of assessments as it allows us to focus attention on particular areas of potential contamination at the site, in addition to, saving time and money through a more efficient sampling strategy.

This approach also ensures that the appropriate laboratory testing is carried out, saving money by avoiding unnecessary tests and making sure the right contaminants are tested for so important elements aren’t missed out. Throughout the Phase 2 Intrusive Site Investigation a ‘Conceptual Site Model’ (CSM) will be updated as new sources or pathways of contamination are identified, in order to determine the risk presented by contamination at the site.

What Does a Phase 2 Intrusive Site Investigation Include?

Sampling Strategies & Site Visit  A Phase 2 Intrusive Site Investigation will involve planning a sampling strategy for collecting soil samples from the site for laboratory analysis, taking into account any potential sources of contamination identified as part of the Phase 1 Preliminary Risk Assessment. For example, if hazardous substances are stored at a site, it will be important to take samples from this area to identify any resulting contamination of the land.

At this stage of a Phase 2 Intrusive Site Investigation the location and depths of samples will be determined along with the method of taking them. For example, for a site intended for redevelopment into residential land it will likely be important to sample shallow soils as this is an important pathway of contamination that may affect the future site operations or proximal residents, this can usually be carried out using a handheld window sampler or more advanced methods employing trial pitting by JCB Excavator or dedicated borehole drilling.

Once the sampling strategy for the intrusive site investigation has been planned, samples will be taken from site. It may be the case that unforeseen constraints limit the sampling and the sampling carried out may differ from the original strategy. The limitations will be noted in the report but will rarely invalidate an investigation entirely.


NCEC Accredited Laboratory Testing

After samples are collected they are sent to our NCEC accredited laboratory for analysis that may include testing for common contaminants, such as heavy metals and hydrocarbons, but will be specific to every site investigation.

For example, on some sites, it’s important to test for the presence of asbestos.

Once the laboratory testing is complete, the results will be assessed with reference to industry standard screening values that act as threshold values for determining if a site can be considered ‘contaminated’.

GCC Country Analytical Laboratory Testing Gas Chromatographic Spectrophotometry

Why Does Your Company Need a Phase 2 Intrusive Site Investigation?

It’s not possible to determine actual contamination levels present at a site without first carrying out a Phase 2 Intrusive Site Investigation. Desk studies can only identify potential sources of contamination and without collecting and testing soil samples, actual contamination levels cannot be identified.

Saudi legislation by MEWA/NCEC as well as the RCJY dictates that the land contamination risk assessment process is an integral part of any development project and if a Phase 1 Preliminary Risk Assessment for a development identifies the need for further investigation, no development will be allowed until a Phase 2 Intrusive Site Investigation is carried out. Carrying out an intrusive site investigation may also allow you to avoid unnecessary and costly remediation work as it will provide all the necessary information to inform a Phase 3 Remediation Options Appraisal & Strategy.

Staterra, along with our experienced partners, provides a comprehensive suite of environmental and land contamination services, including waste management, remediation implementation, and construction support for oil and gas and land development.

Contact us to discuss your requirements. After an initial consultation, we will provide a detailed proposal outlining the associated CAPEX and OPEX for all physicochemical and microbiological remedial systems. Our team of environmental consultants is fully equipped with advanced technology and diverse specialisations to conduct a Phase 2 Intrusive Site Investigation that meets your environmental, health, and safety needs – on schedule and within budget.

In the next blog post we will discuss phase III Intrusive Site Investigation.

Author: John David Lapinskas C.Chem., C.Env. – Staterra Technical Director

The post What is a Phase II Intrusive Site Investigation? appeared first on Staterra.]]>
Staterra and the Royal Commission for Jubail & Yanbu Champion Environmental Progress https://sta-terra.com/staterra-and-the-royal-commission-for-jubail-yanbu-champion-environmental-progress/?utm_source=rss&utm_medium=rss&utm_campaign=staterra-and-the-royal-commission-for-jubail-yanbu-champion-environmental-progress Thu, 02 Oct 2025 06:24:52 +0000 https://sta-terra.com/?p=54021 Staterra is proud to announce the upcoming workshop, “Environmental Integration and Resources Sustainability,” taking place on October 7, 2025, in collaboration with Jazan City for Primary and Downstream Industries and under the patronage of the Royal Commission for Jubail & Yanbu. This event highlights three essential topics: environmental engineering for Saudi Vision 2030, biodiversity assessments, […]

The post Staterra and the Royal Commission for Jubail & Yanbu Champion Environmental Progress appeared first on Staterra.]]>

Staterra is proud to announce the upcoming workshop, “Environmental Integration and Resources Sustainability,” taking place on October 7, 2025, in collaboration with Jazan City for Primary and Downstream Industries and under the patronage of the Royal Commission for Jubail & Yanbu.

This event highlights three essential topics: environmental engineering for Saudi Vision 2030, biodiversity assessments, and opportunities for climate action and sustainability in Jazan.

The workshop will feature leading experts discussing the environmental impact assessment process for emissions, water, and waste management, as well as adaptive management of biodiversity and the potential for building a greener, more sustainable future in the Kingdom.

These topics are of unique significance as Saudi Arabia accelerates towards its national goals for environmental protection and sustainable development.

Staterra is dedicated to supporting the Kingdom’s sustainability transformation, working closely with key local authorities who continue to set new standards and deliver best practices in environmental stewardship.

This workshop serves as both a knowledge-sharing platform and a celebration of collective achievements shaping a more sustainable tomorrow.

Join us virtuallylivestream link

Staterra & Royal Commission Jazan workshop
The post Staterra and the Royal Commission for Jubail & Yanbu Champion Environmental Progress appeared first on Staterra.]]>
Going Beyond Compliance: A Strategic Roadmap for Legacy Waste Assessment and Remediation in Saudi Arabia https://sta-terra.com/strategic-roadmap-for-legacy-waste-assessment-and-remediation-in-saudi-arabia/?utm_source=rss&utm_medium=rss&utm_campaign=strategic-roadmap-for-legacy-waste-assessment-and-remediation-in-saudi-arabia Wed, 24 Sep 2025 11:08:08 +0000 https://sta-terra.com/?p=54009 In today’s post, we’ll cover: The Financial Urgency: Understand the new MEWA and RCER-2025 Volumes 1,2 & 3 regulations, with penalties for soil and groundwater contamination reaching up to SAR 10 million. The Technical Process: Learn our proven four-phase approach to systematically assess, manage, and remediate contaminated sites, turning liability into a manageable successful project. […]

The post Going Beyond Compliance: A Strategic Roadmap for Legacy Waste Assessment and Remediation in Saudi Arabia appeared first on Staterra.]]>

In today’s post, we’ll cover:

  • The Financial Urgency: Understand the new MEWA and RCER-2025 Volumes 1,2 & 3 regulations, with penalties for soil and groundwater contamination reaching up to SAR 10 million.
  • The Technical Process: Learn our proven four-phase approach to systematically assess, manage, and remediate contaminated sites, turning liability into a manageable successful project.
  • The Strategic Vision: Identify how proactive environmental remediation aligns with Saudi Vision 2030 and the Saudi Green Initiative, positioning your organisation as a leader in the Kingdom’s bid for a sustainable future.

At our recent technical session hosted with our client partners at KBR-AMCDE, we addressed one of the most critical environmental challenges facing Saudi Arabia’s industrial sector: the legacy of soil and groundwater contamination.

Staterra at KBR 2
Staterra at KBR 1

The key takeaway was clear: for blue-chip oil and gas players and their partners, the time to act is now.

The era of passive monitoring (in hopes of natural attenuation) has been replaced by a new paradigm shift towards proactive remediation, driven by stringent KSA and International guidelines and regulations with a Saudi national commitment towards longer term sustainability according to United Nations Guidelines.

The Urgency: A New Era of Regulatory Enforcement

The message from Saudi Arabia’s regulators is unequivocal ‘forewarned is forearmed’. As we’ve detailed in our series on environmental compliance in KSA, the Ministry of Environment, Water, and Agriculture (MEWA) and the National Center for Environmental Compliance (NCEC) and the Royal Commission for Jubail, Yanbu, Al Khair and Jizan have established robust frameworks that shift the burden of proof, and the cost of remediation, squarely onto the polluter in the internationally accepted concept of ‘cradle to grave’ responsibility applicable to poor environmental practices dating back over half a century ago.

This is reinforced and underpinned by the Royal Commission Environmental Regulations 2025 (RCER-2025), which introduces a strict, six-tier violation system. Key financial and operational risks include:

  • Substantial Fines: penalties for soil contamination can reach up to SAR 10 million, with similar fines for groundwater pollution.
  • Escalating Penalties: the system includes multipliers for repeat violations, meaning the cost of non-compliance grows exponentially over time.
  • Operational Risk: severe or repeated offences can lead to the revocation of a facility’s Environmental Permit to Operate, halting business entirely.

 

Critically, the regulations now mandate that oil and gas crude oil abstraction (both offshore and onshore) and processing companies must not only remediate new incidents but also address historical contamination from past decades of poor environmental practice. Ignoring this is no longer a viable strategy.

Staterra On site Refinery Environmental Inspection Assessment

The Process: A Phased Approach to a Complex Problem

Acknowledging the problem is the first and most crucial step. The path from a contaminated site to compliant asset does not have to be overwhelming. At Staterra, we guide our clients through a methodical, four-phase process designed to manage risk, control costs, and ensure regulatory alignment:

  • Phase I – Assessment & Desk Study: we begin by identifying potential risks through a comprehensive review of historical site data and a physical site walkover. As we explain in our guide to the Phase I Desk Top Study, this allows us to develop a preliminary conceptual model of contamination without intrusive work.
  • Phase II – Intrusive Investigation: based on Phase I findings, we conduct targeted soil and groundwater sampling. This provides the critical data needed to define the extent of contamination and establish risk-based cleanup targets.
  • Phase III – Remediation: with a clear understanding of the site, we design and implement the most appropriate remediation strategy. This can include a range of technologies from in-situ bioremediation and soil vapour extraction to ex-situ soil washing and chemical fixation.
  • Phase IV – Verification: upon completion of the cleanup, we produce a comprehensive verification report, providing regulators with the definitive evidence that the site meets all agreed-upon standards and is safe for its intended use.

This structured process, a core part of our environmental engineering services, ensures that investment is targeted and every action is defensible, putting our clients in control of the conversation with regulators.

Staterra On site Refinery Environmental Inspection Audit

The Vision: From Remediation to Reputational Leadership

Addressing legacy waste is more than a regulatory obligation; it is a strategic imperative. Proactive environmental stewardship directly supports the ambitious goals of the Saudi Green Initiative and Vision 2030. By voluntarily assessing and remediating contaminated sites, companies demonstrate a tangible commitment to the Kingdom’s sustainable future.

This leadership delivers powerful business benefits:

  • Enhanced Reputation: It builds trust with stakeholders, from government bodies to local communities and investors.
  • Future-Proofing Operations: It mitigates the risk of future liabilities where remedial costs for both CAPEX and OPEX will no doubt be much higher than present day) and ensures a stable, long-term license to operate.
  • Competitive Advantage: It positions a company as a responsible partner of choice for major projects and joint ventures within the Kingdom.

 

This mindset is the essence of our philosophy of going Going Beyond Compliance, turning regulatory hurdles into strategic advantages.

Conclusion: The Way Forward

The message from our session is clear, namely, the risk of inaction on legacy waste has never been higher, but the pathway to compliance has never been clearer. By embracing a proactive stance, companies can move from a defensive position to one of leadership, turning a historical liability into a powerful statement of their commitment to Saudi Arabia’s future.

We extend our sincere appreciation to our friends and partners at KBR-AMCDE for facilitating this vital conversation. KBR’s dedication to delivering innovative, high-quality engineering solutions and their deeply held values of integrity and teamwork make them an invaluable ally in this mission. Together, we can guide the industry toward a future where environmental excellence and economic progress go hand in hand.

For a confidential consultation on your facility’s environmental compliance status or legacy waste challenges, contact Staterra’s technical team today.

Stay tuned: In the upcoming month of October 2025, Staterra will be hosting a dedicated webinar on the critical topic of oil and gas legacy waste in Saudi Arabia. We invite all industry partners and stakeholders to look forward to this session, details and registration information will be announced soon.

The post Going Beyond Compliance: A Strategic Roadmap for Legacy Waste Assessment and Remediation in Saudi Arabia appeared first on Staterra.]]>
Webinar: Biodiversity & Renewable Energy in the Arabian Peninsula https://sta-terra.com/webinar-biodiversity-renewable-energy-in-the-arabian-peninsula/?utm_source=rss&utm_medium=rss&utm_campaign=webinar-biodiversity-renewable-energy-in-the-arabian-peninsula Mon, 15 Sep 2025 05:26:14 +0000 https://sta-terra.com/?p=53952 Our very first webinar, “Living in Harmony with Nature: Wings, Winds & Global Connections in the Arabian Peninsula”, brought together experts to discuss biodiversity and renewable energy in the region. The event was opened by Amer B. Alzubaidi, Founder and Managing Director of Staterra, who introduced the company’s vision of connecting a thriving economy with […]

The post Webinar: Biodiversity & Renewable Energy in the Arabian Peninsula appeared first on Staterra.]]>

Our very first webinar, “Living in Harmony with Nature: Wings, Winds & Global Connections in the Arabian Peninsula”, brought together experts to discuss biodiversity and renewable energy in the region.

The event was opened by Amer B. Alzubaidi, Founder and Managing Director of Staterra, who introduced the company’s vision of connecting a thriving economy with a healthy environment, emphasising the importance of dialogue, partnerships, and inspiring actions for conservation and sustainable development in the Arabian Peninsula. The session closed with a reminder about the pressing need for sustainable development and climate resilience.

In the following video, Laith El-Moghrabi, Technical Manager at Fieldfare Ecology, presented “Wings and Winds: Coexisting with Nature in the Age of Renewables.” He examined how renewable energy projects interact with migratory birds, outlining globally recognised mitigation measures and technological advancements. The talk emphasised that each wind farm faces distinct challenges and requires local solutions and adaptive management.

The closing remarks underscored the importance of ongoing learning and announced upcoming sessions that would further explore biodiversity in the region.

In the next session, “Global Issues for Living in Harmony with Nature, Arabian Peninsula Overview,” Dr. Benno Boer, Natural Science Specialist at UNESCO, offered insights into the Arabian Peninsula’s ecosystems. He focused on key flora, mangrove and seagrass restoration, and the importance of biosphere reserves.

Throughout his talk, Dr. Boer emphasised science-based decision-making, careful species selection, and the mentorship of young professionals in conservation. The presentation concluded with a call for ongoing participation, announcing that future webinars would continue to address regional conservation priorities.

The webinar concluded with a Q&A session that addressed pressing environmental questions, underscored the value of professional expertise, and reinforced the importance of maintaining balance in ecosystem management.

Participants shared practical recommendations for environmental projects, and the session ended with an invitation to join our upcoming webinars focused on biodiversity and waste remediation in the region.

We would like to extend a special thanks to our guests and everyone who participated on the day, as well as the entire Staterra team, particularly John David Lapinskas, Director of Environmental Services, whose facilitation helped ensure a smooth flow and active audience engagement.

Please look out for our upcoming seminar in the next few weeks – further details will be shared soon.

The post Webinar: Biodiversity & Renewable Energy in the Arabian Peninsula appeared first on Staterra.]]>
Bridging Global Standards with Local Excellence: Integrating International Frameworks in Saudi Arabia’s Environmental Landscape https://sta-terra.com/saudi-arabia-environmental-compliance/?utm_source=rss&utm_medium=rss&utm_campaign=saudi-arabia-environmental-compliance Tue, 09 Sep 2025 06:16:32 +0000 https://sta-terra.com/?p=53932 See Part 1 and Part 2 (includes step-by-step guide to NCEC and RCJY) for foundational context. As Saudi Arabia accelerates toward Vision 2030 sustainability goals, organisations across the Kingdom are facing a more intricate regulatory landscape. Today, meeting local requirements isn’t enough – projects must also align with global frameworks to ensure success. In this […]

The post Bridging Global Standards with Local Excellence: Integrating International Frameworks in Saudi Arabia’s Environmental Landscape appeared first on Staterra.]]>

See Part 1 and Part 2 (includes step-by-step guide to NCEC and RCJY) for foundational context.

As Saudi Arabia accelerates toward Vision 2030 sustainability goals, organisations across the Kingdom are facing a more intricate regulatory landscape. Today, meeting local requirements isn’t enough – projects must also align with global frameworks to ensure success. In this final article of our environmental compliance series, Staterra explores what successful integration looks like, why it matters to our clients, and how it transforms project outcomes.

Staterra | KSA Sustainable Development Goals

The New Reality: Beyond Local Compliance

No longer can organisations rely solely on meeting local regulations. Investors, lenders, and Saudi authorities expect projects to comply with frameworks such as the World Bank International Finance Corporation (IFC) Performance Standards, the Equator Principles, and ISO 14001all layered on Saudi NCEC and RCER 2025 requirements.

Saudi Arabia’s commitment to global leadership in sustainability means that aligning with these standards isn’t just a checkbox – it’s the foundation for viable, future-proof investments.

Understanding the Major Frameworks – Key Pillars of Environmental Excellence

IFC Performance Standards: Clients gain a globally recognised framework for managing environmental and social risks, from stakeholder engagement and labour practices to biodiversity conservation and pollution prevention.

Equator Principles: Project sponsors and developers benefit from streamlined project finance and stakeholder confidence, with over one hundred global financial institutions requiring these standards for large-scale initiatives. These can include The World Bank, Saudi National Bank, Deutche Bank and a consortium of Lenders (UKIM, US Export Bank, COFACE, Euler Hermes & KSURE as well as Bank of Tokyo and Mitsubishi UFG.

ISO 14001: Achieving certification means your organisation demonstrates ongoing improvement in environmental performance, supporting Vision 2030 goals and strengthening your reputation.

Saudi Green Initiative: Projects contributing to national targets – like emissions reduction and habitat protection – become leaders in sustainability, meeting both local and international expectations.

Where Global Meets Local: Practical Integration

Our projects demonstrate how international standards and Saudi requirements come together on the ground:

NEOM Circular Economy Centre Phase II: NEOM set out to achieve regulatory approval and public trust for its Circular Economy Centre. By partnering with us, advanced air dispersion modelling and drone surveys were integrated, meeting both NCEC regulations and IFC standards. NEOM not only secured vital permits but demonstrated visionary sustainability and earned lasting stakeholder support.
Read our NEOM case study

How Staterra Drove Success for NEOM's Circular Economy Centre Phase II
Staterra Safety and Sustainability at Yanbu NGL Fractionation Plant

Yanbu NGL Plant Upgrade: Saudi Aramco required comprehensive safety and biodiversity enhancements at its Yanbu NGL facility, whilst maintaining compliance with RCER 2025 provisions and international requirements. Through integration of MEWA Environmental Executive Regulations and IFC Performance Standards (Performance Standard 6: Biodiversity Conservation and Sustainable Management of Living Natural Resources) Saudi Aramco achieved environmental objectives, safer operations and met global investor and community expectations.
See safety & sustainability results at Yanbu

Phase I Desk Top Study for Contaminant Assessment:
When evaluating oil & gas, industrial, or infrastructure sites, our clients turn to thorough Phase I Desk Top Studies – pinpointing contamination risks, aligning with MEWA/NCEC and RCEC regulations, and providing compliance with World Bank Group EHS Guidelines and IFC standards. This approach streamlines risk mitigation, enables confident regulatory approval, and supports sustainable site development for prestigious clients including Saudi Aramco, SABIC, Saudi Kayan and DataVolt.
Learn more about our Phase I Desk Top Study

Phase I Desk Top Study for offshore oil rig applications
Staterra tree translocation NEOM

Ecological Restoration & Biodiversity at NEOM: As NEOM aimed to elevate regional biodiversity, our science-driven ecological surveys and restoration programs helped them identify native species, translocate trees, and monitor outcomes. These efforts empowered NEOM’s vision for environmental stewardship and demonstrated compliance with Saudi and international sustainability standards particularly in the area of afforestation.
Read our NEOM ecological restoration case study.

How We Help Clients Integrate Compliance

Gap Analysis: Staterra works with you to clarify both local and international requirements, ensuring resources are focused where they deliver maximum compliance and project value.

Documentation Harmonisation: Our team builds ESIA/EIA and stakeholder engagement plans that serve regulatory expectations and global benchmarks – streamlining approvals, saving time, and eliminating risks.

Seven-Level Approach: Staterra’s proprietary multi-level compliance framework ensures your needs, with Saudi legislation, global standards, and sector guidance all addressed, helping your project excel from concept to completion.

Real Benefits – And Why They Matter

  • Broader Capital Access: Clients unlock new financing streams and attract global investors by meeting Equator Principles and international standards.
  • Lasting Partnerships: Projects earn community and stakeholder trust through meaningful engagement and transparent sustainability practices.
  • Fewer Surprises: Early integration delivers smoother permitting, avoids costly delays, and shields clients from compliance risks.
  • Operational Efficiency: Streamlined processes – built around best practices – reduce costs, improve resource efficiency, and ensure projects are future-ready.
Staterra Sustainable Balanced Approach for the Planet

Looking Ahead: What to Expect

  • Digital Compliance: Clients benefit from digital platforms that simplify regulatory reporting and seamlessly merge Saudi and global documentation.
  • Climate Alignment: As net-zero targets become the norm, aligning with global climate standards positions projects for success in emerging markets.
  • Unified ESG Reporting: Be ready for Gulf-wide transparency – with metrics that show real, measurable impact for investors and stakeholders.

 

Closing Thoughts: The Staterra Advantage

Integrating globally acknowledged and accepted International Standards with Saudi provincial, regional and local regulations is a strategic enabler – not just a paperwork exercise. Staterra has seen our partners lead the way turning complex compliance requirements into opportunities for growth, reputation, and commercial investment.

Ready to transform regulatory complexity into strategic advantage? Discover how organisations working with Staterra are shaping the future of sustainable business in Saudi Arabia.

Explore the Series

The post Bridging Global Standards with Local Excellence: Integrating International Frameworks in Saudi Arabia’s Environmental Landscape appeared first on Staterra.]]>
De-risking design and driving sustainable integration at the SASREF expansion https://sta-terra.com/de-risking-design-and-driving-sustainable-integration-at-the-sasref-expansion/?utm_source=rss&utm_medium=rss&utm_campaign=de-risking-design-and-driving-sustainable-integration-at-the-sasref-expansion Mon, 01 Sep 2025 08:30:10 +0000 https://sta-terra.com/?p=53903 Aramco, its affiliate Saudi Aramco Jubail Refinery Company (SASREF), and an affiliate of Rongsheng Petrochemical Co. Ltd. have signed a Development Framework Agreement in Beijing that sets the stage for the SASREF + ECC expansion in Jubail Industrial Zone II. The tripartite agreement establishes how the partners will design and develop an integrated refining-and-petrochemicals complex […]

The post De-risking design and driving sustainable integration at the SASREF expansion appeared first on Staterra.]]>

Aramco, its affiliate Saudi Aramco Jubail Refinery Company (SASREF), and an affiliate of Rongsheng Petrochemical Co. Ltd. have signed a Development Framework Agreement in Beijing that sets the stage for the SASREF + ECC expansion in Jubail Industrial Zone II.

The tripartite agreement establishes how the partners will design and develop an integrated refining-and-petrochemicals complex – an essential step in Aramco’s US$100 billion liquids-to-chemicals programme and in delivering Vision 2030.

By converting the existing refinery into a facility capable of producing Euro V-compliant fuels and high-value petrochemicals via large-scale steam crackers and associated derivatives, we ensure environmental stewardship from pre-FEED onwards through our comprehensive Environmental Impact Assessment (EIA).

Our role in the Environmental Impact Assessment

  • We prepared a full EIA aligned with RCER 2025 Volume II Appendix C, covering baseline studies (air, noise, water, soil, ecology), impact prediction, mitigation measures, and an Environmental Management and Monitoring Plan (EMMP).
  • Our oil-and-gas process engineers guided permitting with the National Centre for Environmental Compliance (NCEC) and the Royal Commission for Jubail and Yanbu (RCJY), shortening approval cycles and avoiding construction delays.
  • We facilitated transparent public consultations through stakeholder town-hall meetings, fostering community support and minimising opposition during construction.
  • We provided design guidance on renewable-energy integration, wastewater reuse, and circular-economy principles to align the project with the Saudi Green Initiative.

Strategic benefits of our EIA approach

  • Early risk mitigation: Identifying emissions hotspots before detailed engineering helps us avoid costly redesigns.

  • Informed decision-making: Robust data enable stakeholders to balance economic, environmental, and social priorities confidently.

  • Regulatory confidence: Full compliance with RCER 2015 and NCEC requirements secures Licences to Construct and Operate on schedule.

  • Design optimisation: EIA insights improve front-end choices, boosting resilience and lowering lifetime emissions.

Proven Expertise: Staterra Case Studies in Environmental Impact Assessment

Staterra’s approach at SASREF builds on a track record of high-impact EIA services across Jubail Industrial City and beyond. We’ve successfully delivered significant environmental assessments for a range of major projects, demonstrating our expertise and commitment to adding value beyond mere compliance.

In case you missed them or want to find out more about how we can help you achieve your project goals, some of our key projects are highlighted below:

 

By weaving rigorous Environmental Impact Assessment practice into every phase of the pre-FEED process, Staterra not only safeguarded regulatory compliance for the SASREF Expansion Project but also delivered strategic insights that drive sustainable petrochemical integration in Jubail Industrial City.

Our SASREF project team

The success of any project depends on the skill and experience of the team. For the SASREF expansion, we have assembled a multidisciplinary team that combines seasoned oil-and-gas process engineers with environmental scientists. This gives us technical depth across all stages of the project, from design and permitting to operations.

Our team has proven expertise in Saudi environmental regulations and works seamlessly with the EPC contractor, Samsung Engineering & Construction, and with Aramco and SASREF stakeholders to keep the project moving forward.

The overall team structure for the SASREF Project carried out by SAMSUNG E & A on behalf of Saudi ARAMCO.

Staterra SASREF Expansion Project

Contact us today to discuss your project’s environmental consulting needs and discover how we can help you achieve your sustainability and regulatory compliance goals.

The post De-risking design and driving sustainable integration at the SASREF expansion appeared first on Staterra.]]>
Phase I Desk Top Study for Contaminant Assessment – Where should you start? https://sta-terra.com/phase-i-desk-top-study-for-contaminant-assessment/?utm_source=rss&utm_medium=rss&utm_campaign=phase-i-desk-top-study-for-contaminant-assessment Mon, 18 Aug 2025 10:54:39 +0000 https://sta-terra.com/?p=53547 Phase I Desk Top Study Key Elements A key tool in Environmental Consultancy’s armoury is the Phase I Desk Study for oil and gas contamination which entails a preliminary risk assessment that seeks to evaluate the potential for contamination arising from historical oil and gas activities (abstraction/separation and refinery crude oil fractionation and gas /condensate processing) […]

The post Phase I Desk Top Study for Contaminant Assessment – Where should you start? appeared first on Staterra.]]>

Phase I Desk Top Study Key Elements

A key tool in Environmental Consultancy’s armoury is the Phase I Desk Study for oil and gas contamination which entails a preliminary risk assessment that seeks to evaluate the potential for contamination arising from historical oil and gas activities (abstraction/separation and refinery crude oil fractionation and gas /condensate processing) for any site facility. It involves reviewing existing information regarding the site’s history, geology, and environment to identify potential sources of contamination and assess the risks they pose to human health and to the environment at large both terrestrial and marine.

Phase I Desk Top Study is the first stage in contaminant assessment industry

Phase I Desk Top Study Key Elements

Key elements of Staterra’s Phase I Desk Top Study include:

  • Historical Review: Examining KSA historical maps, aerial photographs available on Google Earth, and other records to identify past historical site use, including any potential oil and gas operations, storage tanks, or distribution centres. 
  • Environmental Setting: Assessing the site’s geology particularly for Eastern Province KSA coastal areas, hydrogeology/hydrology (groundwater directional flow), and proximity to sensitive receptors including surface watercourses (wadis) or proximal residential areas. 
  • Potential Sources: Identifying potential sources of contamination, such as underground storage tanks, pipelines, or former oil and gas processing facilities. 
  • Conceptual Site Model: Developing a preliminary model that outlines potential pathways for contaminants to migrate and affect receptors (e.g., soil, groundwater, humans utilising in Phase III Modelling tools such as AERMOD/CALPUFF/MODFLOW and eFLOW). 
  • Risk Assessment: Evaluating the likelihood and potential severity of contamination and determining if further investigation (Phase II Intrusive Site Investigation – SI) is required. 

 

Staterra’s Phase I Desk Top Study Importance

  • Regulatory Compliance: Phase I studies are often required for planning applications, property transactions, and development projects to ensure compliance with contaminated land (Brownfield) regulations. 
  • Cost Savings: By identifying potential contamination issues early on, a Phase I study can help avoid costly remediation efforts in later stages of the project. 
  • Risk Mitigation: The study helps to understand and manage the risks associated with contaminated land, protecting human health and the environment. 

 

In the context of oil and gas, a Phase I Study may specifically look for:

  • Historical oil and gas exploration or production: This could include crude oil abstraction well sites, crude or product transfer pipelines, or processing facilities. 
  • Underground storage tanks: For fuel or other petroleum distillate products. 
  • Spills or leaks: From past operations or maintenance activities. 
  • Ground gas: Such as methane, which can be associated with oil and gas activities. 

 

Conclusion: A Phase I desk study is a crucial first step in addressing potential contamination issues on a site, helping to ensure safe, sustainable and responsible oil and gas site development both onshore and offshore.

Phase I Desk Top Study for offshore oil rig applications

So exactly what is a Staterra Phase 1 Desk Study?

So to further amplify, a Phase 1 Desk Top Study is a preliminary risk assessment that evaluates the presence of contamination, its nature, and the extent of it in both in the x, y, z axis on any development or expansion for an oil and gas site.

Evaluation of the site’s environmental setting is also completed to identify possible environmental and human receptors and ultimately to assess Plausible Pollutant Linkages (PPL’s).

Typically, a desk study is completed in tandem with a Site Preliminary Inspection Audit Walkover Survey completed by one of our Staterra Environmental Field Engineers, although it is possible to conduct a desk study without a walkover.

A desk study report, inclusive of the valuable information gathered regarding the site, enables an effective and cost-efficient intrusive ground investigation to be developed as part of Phase II objectives.

So what is the Phase 1 Desk Study Report Composed of ?

A Phase I Desk Study is always completed at the initial stages of a site assessment to inform a site investigation report. This exercise can also include a visual survey of the site, also known as a site walkover survey as alluded to above.

Important information compiled in the report may include any or all of the following elements depending upon the level of detail and confidence required:

  • Archaeological & Heritage Considerations: Preliminary assessment of archaeological significance using National Monument Records.
  • Brine Subsidence Risk: Investigation of potential ground subsidence in areas with historical brine extraction i.e. coastal areas employing MECO Reverse Osmosis Units for desalination ops.
  • Ecological & Environmental Constraints: Preliminary ecological assessment using walkover surveys and Saudi Natural Centre for Wildlife databases.
  • Flood Risk Assessment: Review of flood potential using Saudi Regulatory Authority – MEWA records.
  • Geological Conditions: Assessment of both solid and drift geology through Saudi Geological Survey maps and borehole data.
  • Groundwater Vulnerability: Classification of aquifer status and potential contamination risks via MEWA resources.
  • Invasive Plant Species Survey: Identification of invasive species (e.g., Japanese Knotweed) through walkover inspections Saudi Wildlife Authority (SWA).
  • Landfill & Waste Site Proximity: Identification of active or historic landfill sites within 500m of the location using NCEC or RCJY regional and local authority records.
  • Local Authority Consultation: Engagement with Environmental and Planning Units to gather site-specific regulatory insights.
  • Petroleum Storage & Contamination Risks: Records search via the Petroleum Licensing Officer for evidence of fuel storage or leaks.
  • Planning & Development History: Examination of local authority planning portals for past applications and site approvals.
  • Radon Risk Assessment: Evaluation of radon exposure potential based on UK Health Security Agency and BGS data.
  • Seismic Activity: Examination of earthquake records within a 1km radius based on Saudi Geological Survey reports.
  • Slope Stability Analysis: Identification of landslide or erosion risks through site inspections and topographic assessments.
  • Subsidence & Ground Stability: Evaluation of subsidence risks using geological maps, borehole indexes, and on-site surveys.

 

Information Utilisation for any Phase I Desk Top Study

Information on Potential Contaminants of Concern or issues for consideration are often obtained from a range of sources which include:

Phase I Desk Top Study for Oil and Gas Processing Facilities

Saudi Regulatory Authority Guidance:

The Ministry for the Environment , Water and Agriculture (MEWA), the National Centre for Environmental Compliance (NCEC) and the Royal Commission for Jubail, Yanbu, Al Khair and Jizan (RCJY) provide executive guidance, framework and best practices for pollution identification and soil and groundwater and coastal marine and offshore marine environmental protection. 

For further guidance, please refer to our recently published Saudi Arabia Environmental Permitting Guide.

International Environmental Guidelines:

The World Bank Group Environmental, Health, and Safety Guidelines (EHS Guidelines) are technical reference documents of Good International Industry Practice (GIIP). They are comprised of the General Environmental, Health, and Safety (EHS) Guidelines and Industry-Sector EHS Guidelines. The World Bank’s IFC Performance Standards on Environmental and Social Sustainability are a set of eight standards that guide private sector investments in developing countries. These standards aim to ensure that projects avoid, minimise, and mitigate potential negative impacts on workers, affected communities, and the environment. They are a core part of the IFC’s sustainability framework and risk management approach. 

The following is a breakdown of the eight WB IFC Performance Standards:

  • Performance Standard 1: Assessment and Management of Environmental and Social Risks and Impacts: This standard emphasises the importance of a comprehensive environmental and social assessment to identify potential risks and impacts, as well as the need for an Environmental and Social Management System (ESMS)
  • Performance Standard 2: Labour and Working Conditions: This standard focuses on fair treatment of workers, safe and healthy working conditions, and addressing risks in the supply chain. 
  • Performance Standard 3: Resource Efficiency and Pollution Prevention: This standard addresses the efficient use of resources like energy and water, and the prevention of pollution. 
  • Performance Standard 4: Community Health, Safety, and Security: This standard focuses on ensuring the health, safety, and security of communities affected by the project. 
  • Performance Standard 5: Land Acquisition and Involuntary Resettlement: This standard addresses the potential displacement of people and communities due to land acquisition for the project. 
  • Performance Standard 6: Biodiversity Conservation and Sustainable Management of Living Natural Resources: This standard focuses on protecting biodiversity and sustainably managing natural resources. 
  • Performance Standard 7: Indigenous Peoples: This standard aims to ensure that projects minimise negative impacts on indigenous populations and promote culturally appropriate development benefits. 
  • Performance Standard 8: Cultural Heritage: This standard focuses on protecting cultural heritage from the adverse impacts of project activities and promoting its preservation. 

These standards are interconnected and work together to promote sustainable development and responsible investment

Why choose Staterra?

Your specialist Contaminated Land Consultant is part of a dedicated team of Chartered professional engineers who have been successfully gaining Saudi regulatory approval (Permit to Construct – PtC & Permit to Operate – PtO) for over a decade on behalf of oil and gas clients throughout the MENA Region and GCC Countries, ensuring that their sites are safe and compliant places to develop, live, and work.

Staterra’s Phase 1 Desk Studies are expertly prepared by experienced environmental engineering consultants committed to providing clients with technically robust solutions. Our Phase I Desk Top Reports are specifically tailored to meet client-specific plans for any site expansion and/or redevelopment, both brownfield and greenfield, addressing all potential contamination risks and Saudi NCEC or RCJY compliance regulatory requirements.

Our team has extensive experience, including:

  • Phase I & II Environmental Site Assessment for Dammam Data CenterDataVolt.
  • Phase I & II Environmental Site Assessment for Uthmaniyah GOSP-12 – Saudi Aramco.
  • Phase I & II Environmental Site Assessment for Inma Steel SiteAl Turki Holding.
  • Site assessments for Saudi Methanol Company (Ar Razi) – SABIC.
  • Site assessments for Saudi Petrochemical Company (SADAF) – SABIC.
  • Site assessments for Saudi Arabian Fertilizers Company (SAFCO) – SABIC.
  • Phase 1 site assessment for Uthmaniyah GOSP-9.
  • Phase 1 and 2 site assessments for SEC-Ghazlan power generation plant.

In the coming days, we will also be discussing Phase II and Phase III assessments, so stay tuned! If in the meantime you’d like to learn more about how Staterra can assist with your contaminant assessment needs simply contact us. 

For those interested in learning more about the next stage of the site assessment process, please find out more in our latest post, dedicated to Phase II Intrusive Site Investigation.

Author: John David Lapinskas C.Chem., C.Env. – Staterra Technical Director

The post Phase I Desk Top Study for Contaminant Assessment – Where should you start? appeared first on Staterra.]]>
Join the Webinar: Wings, Winds & Arabia’s Future https://sta-terra.com/join-the-webinar-wings-winds-arabias-future/?utm_source=rss&utm_medium=rss&utm_campaign=join-the-webinar-wings-winds-arabias-future Wed, 30 Jul 2025 09:18:12 +0000 https://sta-terra.com/?p=53089 How do the flight of millions of birds, Saudi Arabia’s evolving landscapes, and the future of renewable energy all fit together? These are just some of the questions we’ll explore in our upcoming live webinar:   “Living in Harmony with Nature: Wings, Winds & Global Connections in the Arabian Peninsula.” 🗓 When: Monday, 11 August, at […]

The post Join the Webinar: Wings, Winds & Arabia’s Future appeared first on Staterra.]]>

How do the flight of millions of birds, Saudi Arabia’s evolving landscapes, and the future of renewable energy all fit together?

These are just some of the questions we’ll explore in our upcoming live webinar:

 

“Living in Harmony with Nature: Wings, Winds & Global Connections in the Arabian Peninsula.”
🗓 When: Monday, 11 August, at 10:00AM KSA time
📍 Where: Online – join from anywhere!

 

Staterra biodiversity webinar

Why This Matters Now

Across our deserts, coasts, and mountain ranges, life is woven into a complex web – one shaped by both natural wonders and human innovation. The rapid rise of renewables like wind power brings new hope and new questions: How can we balance progress with the needs of wildlife? What does true sustainability look like in our region? And what can we learn from both global perspectives and local stories?

What’s In Store

  • Uncover how nature, renewables & society link in the Arabian Peninsula

  • Hear expert insights and experience from real projects shaping our region

  • Take away actionable steps for a more sustainable, Vision 2030-ready future

Whether you’re a professional, a policy maker, a student, or simply someone curious about the future of Saudi’s natural world, this session promises real-world answers and a chance to ask your questions live.

Meet the Experts

We’re proud to welcome leading voices in biodiversity.

Amer B. Alzubaidi | Founder & Managing Director at Staterra

Our host, Amer B. Alzubaidi (Founder & Managing Director of Staterra), a leader in environmental innovation and sustainability consulting across Saudi Arabia and the MENA region, combining engineering expertise with practical project guidance to deliver impactful solutions for climate, regulatory, and risk challenges.

Laith El-Moghrabi (Technical Manager, Fieldfare Ecology): An expert in bird migration, biodiversity, and the crossroads of wildlife and renewables. Laith’s work spans West Asia and Africa, and he’s helped shape how development projects harmonise with nature.

Dr. Benno Böer (Natural Science Specialist, UNESCO): With over 35 years of experience across Europe, Africa, Asia, and the Gulf, Dr. Böer brings deep knowledge of environmental science, regional conservation initiatives, and practical solutions to today’s global challenges.

John David Lapinskas, a highly accomplished environmental engineer at Staterra

John David Lapinskas (Director of Environmental Services at Staterra), with expertise in risk assessment, stakeholder engagement, and environmental management. John will facilitate the webinar, ensuring smooth flow and active audience participation.

Join Us from Anywhere

This is your invitation to connect, learn, and take part in a bigger conversation about Saudi Arabia’s path towards harmony with nature.

Spaces are limited, so don’t miss out.

Save your spot for Monday, 11 August at 10:00AM KSA time, join changemakers from across the Kingdom, and be ready to see the world – and your role in it -in a new light.

Register now by sending us a email, or join us on the day by clicking this link.

The post Join the Webinar: Wings, Winds & Arabia’s Future appeared first on Staterra.]]>
Staterra Welcomes Senior Environmental Consultant Tarek Yasser to the Technical Services Division https://sta-terra.com/staterra-welcomes-senior-environmental-consultant-tarek-yasser-to-the-technical-services-division/?utm_source=rss&utm_medium=rss&utm_campaign=staterra-welcomes-senior-environmental-consultant-tarek-yasser-to-the-technical-services-division Wed, 16 Jul 2025 07:08:01 +0000 https://sta-terra.com/?p=53079 We at Staterra are absolutely thrilled to announce that Tarek Yasser – BSc Hons., MSc. has joined us as a Senior Environmental Consultant in our Environmental Services Division. This important new hire highlights Staterra’s rapid growth and our position as a leading environmental consultancy for complex projects across Saudi Arabia and the wider MENA region. […]

The post Staterra Welcomes Senior Environmental Consultant Tarek Yasser to the Technical Services Division appeared first on Staterra.]]>

We at Staterra are absolutely thrilled to announce that Tarek Yasser – BSc Hons., MSc. has joined us as a Senior Environmental Consultant in our Environmental Services Division. This important new hire highlights Staterra’s rapid growth and our position as a leading environmental consultancy for complex projects across Saudi Arabia and the wider MENA region.

Tarek brings over ten years of hands-on experience in Environmental and Social Impact Assessment (ESIA).

He’s worked across many different areas, including oil and gas, industrial, medical, and energy. His expertise covers environmental compliance audits and due diligence assessments, all carefully aligned with both national and international standards.

Tarek has also led various environmental monitoring programmes at major sites. These include the Midor Oil Refinery, Ethydco Plant, and Zohr Gas Field in Egypt, as well as the Prince Mohammed Bin Salman Royal Reserve in Saudi Arabia.

He’s a recognised expert in air dispersion modelling and quantitative impact assessment. Tarek is skilled at calibrating air quality monitoring stations and assessing how emissions affect surrounding areas. His dedication to green development is clear through his use of LEED and GSAS frameworks, and his work creating solid waste management plans.

Tarek Yasser - Staterra

Tarek’s Role at Staterra

As a Senior Environmental Consultant, Tarek will report directly to our Technical Director, John. He’ll mainly focus on the oil and gas sector, with some additional work in land development. Tarek will be our main expert for Environmental Impact Assessments (EIA), ensuring we excel at getting environmental permits (like ‘Permit to Construct’ and ‘Permit to Operate’) and that every project goes beyond standard compliance requirements.

A welcome Message from John David Lapinskas, C.Chem.,C.Env. – Technical Director at Staterra

“Tarek truly represents the best in intelligence and environmental engineering expertise,” says John. “His qualifications are faultless, with a Master’s in Green Process Engineering from Cairo University – where his thesis focused on air quality monitoring and dispersion modelling – and a Bachelor’s in Civil Engineering with a minor in Environmental Engineering from Ain Shams University’.

“We’re thrilled to welcome Tarek to our Bahrain Office Team and are confident he’ll be a huge asset to Staterra. We look forward to seeing the impact he’ll make for our top-tier clients across the GCC and MENA region. Bringing on board talented professionals like Tarek, with such a strong track record, further shows our commitment to ‘go beyond compliance’ in everything we do.”

Staterra’s Growth and Vision

Tarek’s appointment is the latest step in Staterra’s continued expansion. We’re still attracting the best talent and delivering innovative, sustainable solutions. This is quickly making Staterra the preferred environmental consultant for ambitious projects in Saudi Arabia and beyond. Our team’s combined expertise means our clients get the highest standards of technical excellence, regulatory insight, and environmental care.

Please join us in welcoming Tarek Yasser to the Staterra family. We’re excited for the future and believe that with Tarek on board, we’ll continue to set new standards for environmental consulting and regulatory environmental compliance across the region.

The post Staterra Welcomes Senior Environmental Consultant Tarek Yasser to the Technical Services Division appeared first on Staterra.]]>
Ensuring harmony in industry and environment at Amiral Project in Jubail https://sta-terra.com/ensuring-harmony-in-industry-and-environment-at-amiral-project-in-jubail/?utm_source=rss&utm_medium=rss&utm_campaign=ensuring-harmony-in-industry-and-environment-at-amiral-project-in-jubail Mon, 07 Jul 2025 13:28:44 +0000 https://sta-terra.com/?p=53035 At Staterra, we believe industry and the environment can work together. In Jubail Industrial City II, Saudi Arabia, we’re working to make sure new projects fit seamlessly into their surroundings. We don’t just write reports; we see ourselves as guardians of sustainability. We work through the complexities of Saudi Arabia’s industrial heartland to protect nature. […]

The post Ensuring harmony in industry and environment at Amiral Project in Jubail appeared first on Staterra.]]>

At Staterra, we believe industry and the environment can work together. In Jubail Industrial City II, Saudi Arabia, we’re working to make sure new projects fit seamlessly into their surroundings.

We don’t just write reports; we see ourselves as guardians of sustainability. We work through the complexities of Saudi Arabia’s industrial heartland to protect nature.

Today, we want to share a look at our recent work on the Amiral Storage Project at Chemtank. You’ll see the important part we played and the effort that went into it.

KFIP picture Q4 2015 Chemtank

Jubail’s regulations: successfully applying RCER-2015

Jubail is a unique industrial hub. The Royal Commission for Jubail and Yanbu (RCJY) has special authority, given by the Ministry of Environment Water and Agriculture (MEWA) along with the National Centre for Environmental Compliance (NCEC).

This creates a specific set of rules. The Royal Commission Environmental Regulations (RCER-2025 Volumes I, II, and III) are at the heart of Jubail’s environmental management.

Our team carefully reviewed RCER-2025 Volume I, which covers “Regulations and Standards.” We made sure we understood every detail. It wasn’t just about ticking boxes; it was about supporting the RCJY’s aim for sustainable industrial growth. This principle guides all our environmental compliance work in Jubail for major oil and gas and petrochemical clients.

RCER-2025 Volume I

Our detailed EIA approach on Amiral

When we carry out an Environmental Impact Assessment (EIA) – a process to check a project’s potential environmental effects – we truly get involved. It’s more than just running models and analysing figures; it’s about understanding the real-world impacts.

Our expert consultants check every detail. They know these aren’t just numbers, but represent possible effects on local areas. We look beyond technical data and actively consider the local community, working closely with our clients.

Our aim is to present findings clearly, so they can be acted upon and are genuinely useful for everyone involved. Every plan, every soil sample, every analysis is checked carefully to ensure the assessment is as accurate and sound as possible, which is key for any EIA in Saudi Arabia.

Challenges we tackled: a closer look

Jubail’s industrial landscape is very complex. On the Amiral project, we successfully handled several big challenges:

  • Data Volume & Time: we dealt with a huge amount of data and tight deadlines. We analysed groundwater from many places and used smart data tools to deliver accurate reports on time. This was a crucial part of managing waste in Jubail.
  • Noise Compliance: estimating construction noise needed detailed modelling to meet both RCJY regulations and World Bank/IFC guidelines. We were very careful, using specialist software that considered machinery and site layout. We ran several scenarios, including worst-case ones, to confirm noise levels would stay within limits. This helped to minimise potential noise disruption, in line with our noise assessment practices in Jubail.
  • Stakeholder Alignment: managing hazardous waste meant working closely with the waste contractor. We held useful workshops to explain RCJY guidelines, clarify procedures, and set up a clear tracking system.

More than just a report

The Amiral Storage Project was a carefully planned effort. This tank farm is vital for supporting the Amiral Petrochemical Complex, a joint venture by Saudi Aramco and TotalEnergies, and is linked to the existing SATORP refinery. Its environmental integrity was paramount.

We thoroughly looked at the “Do Nothing” option to make sure all possible scenarios were considered. We also put together detailed waste inventory tables. Every step was deliberate and thoughtful. The final report for Saudi Pields, on behalf of Chemtank, really shows our dedication and thoroughness.

Environmental Impact Assessment (EIA) KSA

Our vision: a truly sustainable Jubail

Staterra’s vision goes beyond just meeting rules. We want to help create a sustainable Jubail in the Eastern Province of KSA, where growth and environmental care exist together.

The Amiral project proved that careful planning can make this vision a reality. Ensuring environmental compliance in Jubail is complex, but at Staterra, we offer unmatched expertise and a real passion for protecting the environment while supporting progress. Our work is about building a sustainable future, and the Amiral project shows this commitment.

If you’re working on a Jubail project or have questions about environmental compliance, we’re here to help! Let Staterra bring our experience and passion to your next venture. Make sure your Jubail project meets all environmental standards, simply contact us today for a consultation, and let’s build sustainably together!

The post Ensuring harmony in industry and environment at Amiral Project in Jubail appeared first on Staterra.]]>
Driving Success for NEOM’s Circular Economy Centre Phase II https://sta-terra.com/driving-success-for-neoms-circular-economy-centre-phase-ii/?utm_source=rss&utm_medium=rss&utm_campaign=driving-success-for-neoms-circular-economy-centre-phase-ii Mon, 30 Jun 2025 07:54:10 +0000 https://sta-terra.com/?p=52889 What does it take to turn a visionary zero-waste goal into a working reality? At Staterra, we believe it’s all about combining technical rigour with hands-on partnership. When NEOM, the ambitious Saudi Arabian megaproject, set out to build its Circular Economy Centre (CEC) Phase II, they needed more than just an Environmental and Social Impact […]

The post Driving Success for NEOM’s Circular Economy Centre Phase II appeared first on Staterra.]]>

What does it take to turn a visionary zero-waste goal into a working reality? At Staterra, we believe it’s all about combining technical rigour with hands-on partnership.

When NEOM, the ambitious Saudi Arabian megaproject, set out to build its Circular Economy Centre (CEC) Phase II, they needed more than just an Environmental and Social Impact Assessment (ESIA). They needed a trusted guide.

That’s where Staterra stepped in. We helped NEOM achieve regulatory compliance, build community trust, and deliver measurable sustainability results for this “new future” city, envisioned to progress humanity without compromising the health of the planet.

How Staterra Drove Success for NEOM's Circular Economy Centre Phase II

Your environmental allies

We’re not just consultants; we’re your environmental allies. Our mission is to help organisations like yours manage complex regulations, mitigate risk, and achieve tangible sustainability outcomes. We do this by:

  • Using advanced tools like AERMOD for air dispersion modelling and drone-based surveying for precise baseline data.
  • Utilising potential contaminant plume modelling for groundwater characterisation, including MODFLOW and cFLOW.
  • Bringing together a team of environmental scientists, engineers, and local specialists who know the region inside out.
  • Focusing on real-world solutions, not just paperwork generation.

The NEOM CEC Phase II challenge – high stakes, higher expectations

Imagine you’re tasked with managing waste for a city of the future – one that aims to recycle or recover over 85% of its waste and close three legacy landfills. NEOM’s CEC Phase II is that ambitious project. The stakes were high, and the expectations even higher!

Clients often ask us:

  • How can we be sure our project will meet every Saudi Regulatory Authority regulation?
  • What risks might we miss if we don’t dig deep enough?
  • How do we keep the community engaged and supportive?
  • Will our efforts really make a measurable difference?

 

Our approach: specific tools, real results

Here’s how we tackled NEOM’s ESIA for CEC Phase II:

  • Drone & Sensor Surveys: we mapped 127 hectares using drone imagery and on-site sensors, collecting high-resolution data on air, water, soil, and biodiversity.
  • Advanced Modelling: we leveraged AERMOD and groundwater flow models such as MODFLOW and the newest IHG software programme cFLOW to predict impacts, helping NEOM avoid costly surprises.
  • Targeted Mitigation: we designed dust suppression systems that reduced PM10 emissions by up to 78% during construction, and recommended wildlife corridors to protect local species.
  • Community Engagement: we held over a dozen face-to-face meetings with local leaders, ensuring their voices shaped project decisions.
  • Continuous Monitoring: we installed real-time air and water quality stations, enabling NEOM to track compliance 24/7.

 

The results: measurable impact

Our work delivered clear, quantifiable results:

  • Landfill Diversion: projected to divert over 85% of NEOM’s waste from landfill – equivalent to keeping more than 100,000 metric tonnes of waste out of the ground each year.
  • Emissions Reduction: estimated annual greenhouse gas avoidance of 142,000 tCO2e, supporting NEOM’s climate goals to 2050 and beyond.
  • Community Trust: 90% of surveyed local stakeholders reported increased confidence in project transparency and responsiveness.
  • Regulatory Success: achieved NCEC and World Bank International Finance Corporation Performance Standards 1-8 towards compliance on the first submission, saving months of potential rework.
Staterra Ecology Consultancy KSA

Turning a Challenge into an Opportunity

During our baseline assessment, we discovered that early works construction would overlap with a key migratory bird route. Instead of just flagging it as a problem, we worked with NEOM’s engineers to adjust the construction schedule and create temporary habitat buffers.

The result? Zero recorded bird fatalities during the first construction phase and positive recognition from local conservation groups.

Why Clients Choose Staterra

Our clients choose us for clear reasons:

  • Confidence in Compliance: we know the local and international standards inside-out, so you can rest assured nothing will slip through the cracks.
  • Proactive Risk Management: our advanced modelling and scenario planning mean fewer surprises and smoother project delivery.
  • Community Buy-In: we help you build real relationships and trust with stakeholders – often the difference between project delays and project success.
  • Tangible, Quantified Results: we don’t just talk about impact; we measure it, report it, and help you communicate it to your stakeholders.

Make Your Project a Success Story

If you want a partner who brings technical expertise, practical solutions, and a genuine passion for your project’s success, let’s connect. Reach out to Staterra today and discover how we can help you achieve your sustainability and compliance goals – on time, on budget, and with confidence.

The post Driving Success for NEOM’s Circular Economy Centre Phase II appeared first on Staterra.]]>
Beyond Compliance: Staterra’s Multi-Level Approach to Environmental Regulations in Saudi Arabia https://sta-terra.com/ksa-environmental-regulations/?utm_source=rss&utm_medium=rss&utm_campaign=ksa-environmental-regulations Wed, 18 Jun 2025 07:59:09 +0000 https://sta-terra.com/?p=22377 Is your project in Saudi Arabia facing regulatory uncertainty? With environmental requirements becoming increasingly complex, many companies find themselves caught between local regulations, regional, international standards, and client-specific expectations with regard to standard engineering procedural guidelines. The cost of regulatory confusion is high – delayed permit issuance, project setbacks, and even complete work stoppages. However, […]

The post Beyond Compliance: Staterra’s Multi-Level Approach to Environmental Regulations in Saudi Arabia appeared first on Staterra.]]>

Is your project in Saudi Arabia facing regulatory uncertainty?

With environmental requirements becoming increasingly complex, many companies find themselves caught between local regulations, regional, international standards, and client-specific expectations with regard to standard engineering procedural guidelines.

The cost of regulatory confusion is high – delayed permit issuance, project setbacks, and even complete work stoppages. However, there’s a strategic approach that transforms these challenges into opportunities.

The regulatory maze facing Saudi projects

Saudi Arabia’s environmental regulatory landscape has evolved dramatically in recent years since the dissolution of the General Authority for Meteorology and Environmental Protection – GAMEP in 2020. Projects now face oversight from multiple authorities including the National Centre for Environmental Compliance (NCEC) and the Royal Commission for Jubail and Yanbu (RCJY), each with similar though distinct requirements and processes.

International standards add another layer of complexity, with lenders and investors increasingly requiring compliance with global frameworks such as the Equator Principles and World Bank IFC Performance Standards.

Meanwhile, initiatives including the Saudi Vision 2030 and the Saudi Green Initiative are raising the bar for environmental performance across all industrial and business sectors including oil and gas, land development. power generation, transportation, mining and renewable energy.

Staterra’s Seven-Level Compliance Framework

At Staterra, we’ve developed a comprehensive seven-level approach to environmental and social compliance that ensures no requirement is overlooked:

  • Level I: Client Environmental & Social Guidance
    The foundation of our approach addresses client-specific requirements such as Saudi Aramco’s Environmental Protection (SAEP) and Environmental Standards (SAES), which meet and often exceed regulatory minimum environmental compliance trigger values for both emissions to atmosphere and effluent water discharge.
  • Level II: Saudi Arabia Regulatory Requirements
    This level addresses foundational regulatory requirements established by Saudi Arabian authorities, particularly the Royal Commission Environmental Regulations (RCER) 2015 Volume I and NCEC requirements.
  • Level III: International Environmental & Social Guidance
    This level incorporates international guidelines from institutions such as the World Bank and International Finance Corporation in particular Performance Standards 1-8, establishing global best practices for environmental engineering and social management (Reference SA-8000 Social Accountability International – SAI).
  • Levels IV – VII: Global Standards and Sector-Specific Requirements
    Our framework extends to include:
    • Level IV: Equator Principles for project finance
    • Level V: United Nations Sustainability Goals
    • Level VI: Oil & Gas sector guidance (IPIECA, MARPOL, etc.)
    • Level VII: International Standards Organization (ISO)
Staterra presentation at AMCDE KBR

The business benefits of Multi-Level Compliance

Our approach delivers tangible benefits to clients operating in Saudi Arabia:

  • Regulatory certainty: Navigate complex regulatory landscapes with confidence, reducing the risk of unexpected delays or compliance issues.
  • Accelerated permitting: Secure necessary approvals without time-consuming revisions or supplemental submissions.
  • Enhanced stakeholder confidence: Demonstrate commitment to environmental responsibility, building credibility with communities, authorities, and investors.

 

What’s coming in Part 2

In Part 2, we’ll explore deeper into the National Centre for Environmental Compliance (NCEC) and Royal Commission for Jubail and Yanbu (RCJY) permitting processes, providing actionable insights grounded in official government regulations. PLUS; you’ll find a FREE 2025 KSA Permits Guide for you to download.

The post Beyond Compliance: Staterra’s Multi-Level Approach to Environmental Regulations in Saudi Arabia appeared first on Staterra.]]>
Saudi Arabia Environmental Permitting 2025: A Step-by-Step Guide to NCEC and RCJY Compliance https://sta-terra.com/saudi-arabia-environmental-permitting-2025-a-step-by-step-guide-to-ncec-and-rcjy-compliance/?utm_source=rss&utm_medium=rss&utm_campaign=saudi-arabia-environmental-permitting-2025-a-step-by-step-guide-to-ncec-and-rcjy-compliance Tue, 03 Jun 2025 05:16:24 +0000 https://sta-terra.com/?p=38306 In our previous article, “Staterra’s Multi-Level Approach to Environmental Regulations in Saudi Arabia”, we discussed Saudi Arabia’s evolving environmental framework. Today, we delve deeper into the National Centre for Environmental Compliance (NCEC) and Royal Commission for Jubail and Yanbu (RCJY) permitting processes, providing actionable insights grounded in official government regulations. Who oversees environmental permits? NCEC: […]

The post Saudi Arabia Environmental Permitting 2025: A Step-by-Step Guide to NCEC and RCJY Compliance appeared first on Staterra.]]>

In our previous article, “Staterra’s Multi-Level Approach to Environmental Regulations in Saudi Arabia, we discussed Saudi Arabia’s evolving environmental framework. Today, we delve deeper into the National Centre for Environmental Compliance (NCEC) and Royal Commission for Jubail and Yanbu (RCJY) permitting processes, providing actionable insights grounded in official government regulations.

  1. Who oversees environmental permits?

NCEC: Nationwide Environmental Authority

The NCEC regulates projects outside industrial cities, enforcing standards for air, water, land conservation and waste management. Key responsibilities include:

  • Categorising projects by severity of environmental impact (Category 1–3).
  • Mandating Environmental Impact Assessments (EIAs) for high-impact projects.
  • Issuing permits (Permit to Construct & Permit to Operate) via its digital portal, with fees.
  • Ranging from 1,000 SAR (Category 1) to 275,000 SAR (Category 3).

NB: RCER 2025 just recently issued 05.2025

RCJY: Industrial City Regulator

The RCJY governs Jubail, Yanbu, Jizan and Ras Al Khair under the Royal Commission Environmental Regulations (RCER-2025). Key requirements include:

  • Third-party EIAs for high-risk projects (Type I/II).
  • Compliance with MARPOL 73/78 Annex I-VI and specifically Annex VI for marine pollution prevention.
  1. The permitting Process: NCEC vs RCJY

NCEC Workflow

  1. Classification: submit project details via the NCEC portal. Fees are auto calculated based upon impact level.
  2. Environmental Scoping Report: to be prepared and submitted to Regulatory Authority which lays out the roadmap and intentions of the EIA Study Report.
  3. EIA Preparation:
    • Category 3 projects require a full EIA, including 5+ years of baseline air/water data.
  4. Public Consultation: Mandatory 30-day period for Category 3 projects.
  5. Post-Approval Compliance: Install NCEC-certified IoT sensors for real-time monitoring. Non-compliance risks fine up to 100,000 SAR.

RCJY Workflow

  1. Pre-Consultation: Align project design with RCER-2025 standards.
  2. Joint Committee Review: Coastal projects require Saudi Red Sea Authority (SRSA) input.
  3. Permit to Operate (EPO): Issued post-construction audit.
  1. Common pitfalls & penalties…and solutions!

 

Pitfall

Problem

Solution

1. Incomplete Baseline Data

60% of EIA rejections stem fom insufficient air/water quality metrics.

– Collect 5+ years of historical data for air, water, and soil, adhering to NCEC-approved monitoring protocols.

– Use government databases like the RCJY’s groundwater monitoring guidelines (Appendix E of RCER-2025).

2. Misaligned Documentation

Using NCEC templates for RCJY projects causes delays.

– Always verify which authority governs your site (NCEC or RCJY) and use the correct templates.

– For RCJY projects, follow RCER-2025 Volume II formatting rules for EIAs, including BAT assessments and marine impact studies.

3. Slow Response to Queries

NCEC allows 10 days for revisions; delays trigger cancellation.

– Assign a dedicated team to monitor the NCEC/RCJY portal daily and respond within 3–5 days.

– Use project management tools to track deadlines and automate reminders for regulatory follow-ups.

4. Overlooked Stakeholders

Skipping public consultation risks fines up to 20,000 SAR/day.

– For Category 3/Type I projects, conduct pre-consultation meetings with communities to address concerns before formal submissions.

– Document all interactions and submit evidence (e.g., meeting minutes, revised mitigation plans) to regulators.

 

  1. Fee structures (2025)

Authority

Project Type

Fee (SAR)

NCEC

Category 1 (Low Impact)

1,000

NCEC

Category 2 (Moderate)

2,000

NCEC

Category 3 (High Impact)

8,000

RCJY

Type I (High Risk)

8,000

Strategies for faster approvals

Staterra NCEC, RCJY, Saudi Green Initiative, and Vision 2030 1
  • Leverage Digital Tools: submit via NCEC’s portal to reduce processing time by 30%.
  • Pre-Engage Regulators: clarify RCER-2025 requirements early for RCJY projects.
  • Automate Compliance: use NCEC-certified IoT sensors for real-time reporting.
  • Hire Accredited Experts: consultants, like us at Staterra, pre-approved by RCJY streamline EIAs.
  • Vision 2030 and Sustainability

 

Saudi Arabia’s permitting system aligns with the Saudi Green Initiative, which aims to reduce emissions by 278 million tons annually by 2030 and protect 30% of land/sea. Compliance with NCEC/RCJY regulations directly supports these goals.

What’s next?

In Part 3, we’ll explore how global standards including World Bank, International Finance Corporation and Equator Principles as well as ISO 14001 integrate with and comply to Saudi regulations. Learn how to balance international frameworks with local requirements under Vision 2030.

Ready to fast-track your Saudi environmental permits?

This article provides a solid overview, but for a complete, step-by-step roadmap to navigating NCEC and RCJY compliance in Saudi Arabia, download our comprehensive ‘KSA Permits: Your 2025 Guide‘ now! It’s fully updated for April 2025 and includes an essential checklist to ensure your project’s swift approval.

[Download Your FREE 2025 KSA Permits Guide Here!]

This guide references official Saudi government regulations. For project-specific advice, consult accredited experts like Staterra or regulatory authorities directly.

The post Saudi Arabia Environmental Permitting 2025: A Step-by-Step Guide to NCEC and RCJY Compliance appeared first on Staterra.]]>
Three incredible environmental minds join Staterra! https://sta-terra.com/three-incredible-environmental-minds-join-staterra/?utm_source=rss&utm_medium=rss&utm_campaign=three-incredible-environmental-minds-join-staterra Tue, 27 May 2025 09:08:51 +0000 https://sta-terra.com/?p=38290 At Staterra, we keep growing. Today, we’re excited to announce the expansion of Staterra’s team in Saudi Arabia, welcoming three outstanding professionals whose expertise will support our mission to deliver sustainable solutions for the Kingdom’s evolving environmental landscape. Meet Shahad Mansour Almubireek, Specialist Shahad, a proud graduate of Imam Abdulrahman bin Faisal University in Dammam, […]

The post Three incredible environmental minds join Staterra! appeared first on Staterra.]]>

At Staterra, we keep growing. Today, we’re excited to announce the expansion of Staterra’s team in Saudi Arabia, welcoming three outstanding professionals whose expertise will support our mission to deliver sustainable solutions for the Kingdom’s evolving environmental landscape.

Meet Shahad Mansour Almubireek, Specialist

Shahad, a proud graduate of Imam Abdulrahman bin Faisal University in Dammam, brings a robust academic background and a passion for advancing environmental stewardship in the Kingdom.

Her research on mangrove forests aligns closely with Saudi Arabia’s restoration initiatives, and her hands-on experience at the Applied Research Center for Environment and Marine Studies (ARC-EMS) at KFUPM has given her valuable insight into the unique ecosystems of the Arabian Gulf.

Shahad’s involvement in national environmental events and coastal cleanups demonstrates her commitment to community engagement and sustainability.

Shahad Mansour Almubireek Staterra Specialist KSA

With technical strengths in environmental impact assessment, scientific research, and ISO standards, she’s well-equipped to contribute to KSA’s ambitious Vision 2030 environmental goals.

Introducing Baqer M. Al-Mousa, Consultant

Baqer joins us with significant experience in environmental consultancy across the Kingdom’s industrial sector.

As an Environmental Engineer at ARM Associates Consultancy in Khobar, he has worked on Environmental and Social Impact Assessments (ESIA), environmental permitting, and groundwater remediation for leading organisations such as Saudi Aramco, SABIC, and Ma’aden.

His academic background from KFUPM, combined with practical roles on projects in Jubail, Yanbu, and across Eastern Province, ensures he understands both regulatory requirements and the operational realities of Saudi industry.

Baqer’s technical expertise in water treatment, marine pollution, and EHS auditing will be invaluable as Staterra supports clients navigating KSA’s evolving environmental regulations and sustainability targets.

Welcoming Remya Rajagopal C, Assistant Consultant

Remya brings a unique blend of regulatory and technical experience, having managed environmental compliance and public hearings for major infrastructure and industrial projects.

Her background includes assessing environmental compensation, consent applications, and stakeholder engagement, skills that are critical for projects operating under the Kingdom’s regulatory frameworks.

Remya’s certifications in ISO 14001 and climate change, combined with her academic and consulting experience, position her to provide practical guidance on environmental management and sustainability best practices for Staterra’s clients in Saudi Arabia’s dynamic industrial sector.

Remya Rajagopal C, Staterra Assistant Consultant

At Staterra, we believe that local expertise and international standards go hand in hand. Shahad, Baqer, and Remya each bring a deep understanding of the Kingdom’s environmental priorities and a commitment to supporting sustainable industrial development. We’re confident they will help our clients meet regulatory expectations and achieve long-term environmental performance.

Please join us in welcoming them to the Staterra family as we continue to support Saudi Arabia’s journey toward a greener, more resilient future.

The post Three incredible environmental minds join Staterra! appeared first on Staterra.]]>
Environmental Engineering in Saudi Arabia: Staterra’s approach to sustainable development https://sta-terra.com/environmental-engineering-in-saudi-arabia-staterras-approach-to-sustainable-development/?utm_source=rss&utm_medium=rss&utm_campaign=environmental-engineering-in-saudi-arabia-staterras-approach-to-sustainable-development Sat, 24 May 2025 05:54:58 +0000 https://sta-terra.com/?p=38271 Are you struggling to navigate Saudi Arabia’s complex environmental regulations? Delays in environmental permitting can set your project back by months, or even years, costing millions in lost revenue and opportunities. But there’s a better way. At Staterra, we’ve pioneered an approach to environmental engineering that not only ensures compliance but accelerates your project timeline […]

The post Environmental Engineering in Saudi Arabia: Staterra’s approach to sustainable development appeared first on Staterra.]]>

Are you struggling to navigate Saudi Arabia’s complex environmental regulations? Delays in environmental permitting can set your project back by months, or even years, costing millions in lost revenue and opportunities. But there’s a better way.

At Staterra, we’ve pioneered an approach to environmental engineering that not only ensures compliance but accelerates your project timeline whilst supporting Saudi Arabia’s ambitious sustainability goals as part of Saudi’s Green Initiative for 2030.

Our “Beyond Compliance” philosophy has helped industrial leaders across the Kingdom transform regulatory requirements from obstacles into strategic advantages.

What is Environmental Engineering in the Saudi context?

Environmental engineering in Saudi Arabia represents the critical intersection of scientific principles, regulatory expertise, and sustainable development practices. Unlike traditional engineering disciplines, environmental engineering adopts a holistic approach that considers both immediate project needs and longer-term potential environmental impact.

The Kingdom’s rapid industrial expansion under Vision 2030 has created unique environmental challenges requiring specialised expertise. From Jubail’s petrochemical complexes (Sadara) to NEOM’s futuristic development, each project faces distinct environmental considerations that must be addressed to secure necessary permits from key regulatory bodies including the National Centre for Environmental Compliance (NCEC) and the Royal Commission for Jubail, Yanbu, Al Khair and Jizan.

Environmental engineering addresses multiple interconnected aspects of the natural world, namely:

  • Air quality management: Controlling emissions including NOx, SOx, VOCs, NMVOCs, GHGs and particulates (PM₂.₅/PM₁₀)
  • Water resource management: Protecting controlled waters both surface & subsurface groundwater aquifer(s) as well as the marine environs including coastal waters, open oceans and seas
  • Land management: Preserving soil quality and underlying geological formations
  • Waste management: Developing strategic approaches to hazardous and non-hazardous wastes, WEEE & NORM
  • Social aspects: Addressing grievance management, stakeholder engagement, proximal residential communities’ concerns in alignment with SA-8000, World Bank IFC Performance Standards 2 & 4, UN Sustainability Goals & WHO guidelines – essential components for securing both regulatory approval and social license to operate.
Staterra United Nations Sustainable Goals

Beyond these physical dimensions, effective environmental engineering in Saudi Arabia must also address critical social aspects including stakeholder engagement and positive community relationships.

The Staterra approach to Environmental risk assessment

Environmental risk represents the potential or actual threat of adverse effects upon living organisms and the natural environment by effluent discharges, emissions to atmosphere, waste deposition, resource depletion, etc., arising out of developmental industrial activities. In Saudi Arabia’s sensitive desert and coastal ecosystems, these risks require careful assessment, evaluation and management.

At Staterra, our environmental risk assessment begins with comprehensive baseline studies that establish existing environmental conditions, including:

  • Ambient air quality and meteorology monitoring surveys
  • Noise monitoring surveys (nocturnal and diurnal)
  • Surface soil quality assessments
  • Terrestrial ecology surveys
  • Groundwater aquifer and surface water quality evaluation
  • Marine environment surveys including marine ecology and biodiversity studies including the benthic column and seawater and sediment quality analysis

For a recent project in Jubail Industrial City, our team analysed five years of continuous air quality data, revealing the presence of industrial pollutants that required addressing during project design.

This thorough baseline assessment prevented potential compliance issues that could have delayed the project by months.

Staterra Environmental Compliance

Our risk assessment process continues with sophisticated technical modelling and impact studies:

  • Air and odour dispersion modelling to predict emission impacts – AERMOD [steady state short range] and CALPUFF [non steady state long range modelling]
  • Noise propagation assessments for community protection
  • Groundwater aquifer flow direction and contaminant transport analysis [GMS utilising 3D visualisation tools]
  • Hydrodynamic and plume dispersion modelling for the marine and coastal environment
  • Hydrology and flood risk assessments
  • Green House Gases – GHG emissions inventory
  • Light and visual impact evaluations
  • Water system optimisation assessments
  • Waste minimisation studies

These technical evaluations provide direct quantitative measurements of potential environmental impacts, allowing our engineers to design effective mitigation measures tailored to Saudi Arabia’s unique environmental conditions.

Case Study: Fadhili GIP Fixed Facility Expansion & Rich MEG – Condensate Pipeline Installation

Staterra recently completed an NCEC-approved Environmental Impact Assessment (EIA) Study Report to secure a Permit to Construct for a major petroleum company in Saudi Arabia. The project involved two phases: the expansion of a gas processing facility 350 km northeast of Riyadh and the installation of Rich MEG and Condensate pipelines.

Key Activities:

  • Conducting baseline investigations, including air quality, soil and groundwater characterisation, noise assessments, and biodiversity studies.
  • Utilising pre-FEED and FEED phase engineering data to develop comprehensive EIA metrics.
  • Producing environmental and social guidance documents such as ESMMP, CEMP, CWMP, ESA&ICR, and ENVID.

 

Building on this success, Staterra was further commissioned to conduct an environmental gap analysis for the $7.7 billion GIP expansion. This included evaluating design changes in utilities and offsites, such as water systems, power generation, wastewater treatment, and storage facilities. The objective was to ensure compliance with Zero Liquid Discharge (ZLD) requirements and other regulatory standards.

Outcome:
Staterra’s work enabled the acquisition of necessary permits by addressing environmental challenges through robust communication with stakeholders, including project management teams, engineering firms, and regulatory authorities. The project aligns with Saudi Arabia’s Vision 2030 by supporting cleaner energy production while transitioning towards renewable energy sources (view the full Fadhili GIP Fixed Expansions & Rich MEG project).

Environmental engineering and Saudi Vision 2030

Environmental engineering plays a pivotal role in supporting Saudi Arabia’s Vision 2030 and the Saudi Green Initiative (SGI). Launched in 2021 by Crown Prince Mohammed bin Salman, the SGI aims to combat climate change and protect the environment through ambitious targets:

  • Reducing emissions by 278 million tons annually by 2030
  • Protecting 30% of land and marine areas
  • Deploying 50% renewable energy by 2030
Staterra Highlights of Saudi Green Initiative

Staterra’s environmental engineering services directly support these objectives through pollution prevention, waste minimisation, resource conservation, and ecosystem protection measures. Our work across multiple industrial and business sectors including oil and gas, petrochemicals, power generation, manufacturing and land development contributes to advancing the SGI’s goals while enabling sustainable economic development in the Kingdom.

What’s coming next

In Part 2 of our series on ‘Environmental Engineering’ in Saudi Arabia, we’ll explore Staterra’s industry-standard phased approach for contaminated land remediation and industrial pollution control. You’ll discover how our innovative approaches are helping industrial clients transform environmental liabilities into assets while meeting the Kingdom’s increasingly stringent regulatory requirements.

Transform your approach to environmental compliance today

Don’t let environmental regulations potentially delay your next project in Saudi Arabia. Contact our environmental engineering team today to discover how our “Beyond Compliance” approach will accelerate your timeline while enhancing and guarantying your environmental performance.

The post Environmental Engineering in Saudi Arabia: Staterra’s approach to sustainable development appeared first on Staterra.]]>
Beyond Compliance: Staterra’s Multi-Level Approach to Environmental Regulations in Saudi Arabia https://sta-terra.com/beyond-compliance-staterras-multi-level-approach-to-environmental-regulations-in-saudi-arabia/?utm_source=rss&utm_medium=rss&utm_campaign=beyond-compliance-staterras-multi-level-approach-to-environmental-regulations-in-saudi-arabia Mon, 28 Apr 2025 08:47:59 +0000 https://sta-terra.com/?p=22426 Is your project in Saudi Arabia facing regulatory uncertainty? With environmental requirements becoming increasingly complex, many companies find themselves caught between local regulations, regional, international standards, and client-specific expectations with regard to standard engineering procedural guidelines. The cost of regulatory confusion is high, delayed permit issuance, project setbacks, and even complete work stoppages. However, there’s […]

The post Beyond Compliance: Staterra’s Multi-Level Approach to Environmental Regulations in Saudi Arabia appeared first on Staterra.]]>

Is your project in Saudi Arabia facing regulatory uncertainty? With environmental requirements becoming increasingly complex, many companies find themselves caught between local regulations, regional, international standards, and client-specific expectations with regard to standard engineering procedural guidelines.

The cost of regulatory confusion is high, delayed permit issuance, project setbacks, and even complete work stoppages.

However, there’s a strategic approach that transforms these challenges into opportunities.

The regulatory maze facing Saudi projects

Saudi Arabia’s environmental regulatory landscape has evolved dramatically in recent years since the dissolution of the General Authority for Meteorology and Environmental Protection – GAMEP in 2020.

Projects now face oversight from multiple authorities including the National Centre for Environmental Compliance (NCEC) and the Royal Commission for Jubail and Yanbu (RCJY), each with similar though distinct requirements and processes.

International standards add another layer of complexity, with lenders and investors increasingly requiring compliance with global frameworks such as the Equator Principles and World Bank IFC Performance Standards.

Meanwhile, initiatives including the Saudi Vision 2030 and the Saudi Green Initiative are raising the bar for environmental performance across all industrial and business sectors including oil and gas, land development. power generation, transportation, mining and renewable energy.

Regulatory framework KSA

Staterra's Seven-Level Compliance Framework

At Staterra, we've developed a comprehensive seven-level approach to environmental and social compliance that ensures no requirement is overlooked:

The foundation of our approach addresses client-specific requirements such as Saudi Aramco's Environmental Protection (SAEP) and Environmental Standards (SAES), which meet and often exceed regulatory minimum environmental compliance trigger values for both emissions to atmosphere and effluent water discharge.

This level addresses foundational regulatory requirements established by Saudi Arabian authorities, particularly the Royal Commission Environmental Regulations (RCER) 2015 Volume I and NCEC requirements.

This level incorporates international guidelines from institutions such as the World Bank and International Finance Corporation in particular Performance Standards 1-8, establishing global best practices for environmental engineering and social management (Reference SA-8000 Social Accountability International – SAI).

Our framework extends to include primarily all international guidelines but specifically World Bank International Finance Corporation Performance Standards I-VIII.

The 2030 Agenda for Sustainable Development, adopted by all United Nations (UN) members in 2015, created 17 world Sustainable Development Goals (SDGs). The aim of these global goals is "peace and prosperity for people and the planet", while tackling climate change and working to preserve oceans and forests. The SDGs highlight the connections between the environmental, social and economic aspects of sustainable development.

MARPOL 73/78 is an international convention for the prevention of pollution from ships, with six annexes covering various sources of pollution, including oil, noxious liquid substances, harmful substances in packaged form, sewage, garbage, and air pollution.

The International Standards Organisation - ISO is an independent, non-governmental, international standard development organisation composed of representatives from the national standards organisations of member countries. Membership requirements are given in Article 3 of the ISO Statutes.

Multi-Level Compliance Business Benefits

Our approach delivers tangible benefits to clients operating in Saudi Arabia:

John David Lapinskas from Staterra delivering a presentation to AMCDE KBR
John David Lapinskas, Technical Director, Staterra Co.
  • Regulatory certainty: navigate complex regulatory landscapes with confidence, reducing the risk of unexpected delays or compliance issues.
  • Accelerated permitting: secure necessary approvals without time-consuming revisions or supplemental submissions.
  • Enhanced stakeholder confidence: demonstrate commitment to environmental responsibility, building credibility with communities, authorities, and investors.

What’s coming in Part 2

We hope you enjoyed this first part of our ‘Going Beyond Compliance‘ series. You’re now ready to jump to the next chapter, where we’ll take you inside Saudi Arabia’s environmental permitting processes, revealing the specific steps required for NCEC and RCJY approvals, common pitfalls that delay permits, permit application fee structure and proven strategies for accelerating the approval process. Just click away!

The post Beyond Compliance: Staterra’s Multi-Level Approach to Environmental Regulations in Saudi Arabia appeared first on Staterra.]]>
Fadhili GIP Fixed Facility Expansion & Rich MEG – Condensate Pipeline Installation https://sta-terra.com/fadhili-gip-fixed-facility-expansion-rich-meg-condensate-pipeline-installation/?utm_source=rss&utm_medium=rss&utm_campaign=fadhili-gip-fixed-facility-expansion-rich-meg-condensate-pipeline-installation Mon, 21 Apr 2025 06:08:23 +0000 https://sta-terra.com/?p=22411 Staterra, only recently, have completed a NCEC approved EIA Study Report to facilitate acquisition of the Permit to Construct on behalf of a major petroleum company in KSA. The EIA was completed in two phases, one for the Gas Processing Facility expansion located 350 km northeast of Riyadh, and the second for a combination of […]

The post Fadhili GIP Fixed Facility Expansion & Rich MEG – Condensate Pipeline Installation appeared first on Staterra.]]>

Staterra, only recently, have completed a NCEC approved EIA Study Report to facilitate acquisition of the Permit to Construct on behalf of a major petroleum company in KSA.

The EIA was completed in two phases, one for the Gas Processing Facility expansion located 350 km northeast of Riyadh, and the second for a combination of Rich MEG and Condensate pipeline linear installation.

Both EIAs were preceded by extensive comprehensive baseline investigation(s) (i.e. ambient air / emissions to atmosphere / soil and groundwater characterisation / noise assessment and biodiversity studies) to acquire the necessary EIA Field Metrics along with the engineering design information generated during pre-FEED and FEED phases on behalf of the client’s Project Management Team – PMT and Environmental Protectorate Department -EPD.

Major Gas & Condensate Plant Processing Facility KSA

Based upon the success of that study and the production of all Engineering Procurement Contractor – EPC environmental and social guidance documentation (ESMMP/CEMP/CWMP/ESA&ICR and ENVID), Staterra were further awarded a secondary specific EIA for the EPC contractor responsible for the $7.7 Billion USD GIP expansion covering the following aspects, namely:  

  • Water delivery systems including fresh water/sea water intake pumping facilities and pipelines.
  • Water planning and treatment including raw water treatment, utility & potable water systems, sea water desalination and demineralisation.
  • Cooling water systems including cooling towers, tempered water systems, chilled water systems, etc.
  • Steam generation, waste heat recovery, co-generation and steam/energy balance & optimisation.
  • Steam condensate recovery & treatment.
  • Power generation including steam turbogenerators, gas turbine driven generators, diesel generators.
  • Fuel treatment systems; fuel gas/natural gas systems, diesel, fuel oil.
  • Liquid nitrogen storage and vaporisation.
  • Air compressors, air treatment & drying, air separation units and nitrogen, hydrogen & oxygen production.
  • Central chemical storage, loading/unloading and chemical injection skids.
  • Wastewater treatment system and integration with other utility systems to incorporate the Zero liquid discharge (ZLD) requirement.
  • Treated water evaporation ponds, sludge dewatering, drying and handling systems.
  • Flare systems including elevated flares, ground flares, thermal oxidisers, etc.
  • Onsite and offsite storage tanks including fixed roof, floating roof tanks, cigar tanks, spheres, cryogenic storage, boil off gas recovery systems, gasoline blending and dying systems.

Staterra’s commission is therefore to undertake an Environmental Gap analysis of the original EIA and assess whether it has been impacted by subsequent design changes identified specifically for the Utilities and Offsites EPC Package. Staterra will offer our environmental consultancy services to acquire the necessary NCEC permit to operate – PtO following production of the key Operational Environmental Monitoring & Management Plan – OEMMP document.

It is both Staterra’s privilege and honour to assist major blue chip petroleum companies in fulfilling their shorter to midterm expansion plans in KSA and throughout the MENA Region to provide the necessary fossil fuels, and their collective processing in particular cleaner burning LNG, to keep the global economy’s engine ticking over whilst they make the longer-term transition to supporting renewable energy source developments for KSA in support of In Kingdom efforts towards a more circular economy and enhanced global sustainability as set out in the Saudi Green Initiative for 2030.

Epilogue: How did Staterra achieve such success?

The takeaway message from any successful commission is based upon one central aspect that being ‘communication’. More succinctly, key aspects of communication between all parties involved namely:

Aspect 1: The ultimate Oil and Gas Company undertaking the mega project expansion IK and clear communication between their Project Management Team (both Out of Kingdom and In Kingdom) as well as communication with their Environmental Protectorate Department who oversee all technical aspects of the expansion commission and ensure compliance with their own Engineering Standards and Procedures particularly in regard to EIA Production;

Aspect 2: Communication between the Civil Engineering Company tasked with preparation of all Basis of Engineering Design and all pre–Front End Engineering design and FEED documentation in all departments including design engineering, process engineering, chemical; engineering, utilities and construction and pre-commissioning and commissioning including handover to operations. Moreover, this includes all queries for multiple parties are being responded to in a timely and comprehensive manner from offices both in the UK and in Saudi Arabia;

Aspect 3: Vital aspects of communication by Staterra, on behalf of the client, with the National Centre for Environmental Compliance to ensure clear passage for each of the three keys phases of EIA Production namely:

a) Environmental Classification Application submission (establishment of project programme of works as either a Category 1,2 or 3 level designation from least stringent to most)

b) Generation, as required of the Environmental Scoping Report which sets out the roadmap or pathway for EIA Study Report preparation.

c) Provision of the final EIA Study Report to the ultimate client and civil engineering firm for technical review and agreement responding to any and all technical and or regulatory queries which may arise.

d) Provision of all supplementary Engineering Procurement and Construction Contractors environmental and social guidance documentation including:

  • Operational Environmental Monitoring & Management Plan – OEMMP.
  • Construction Environmental Management Plan – CEMP
  • Construction Waste Management Plan – CWMP
  • Environmental Social Aspects & Impacts Commitment Register – ESA&ICR
  • ENVID Workshop and Report
  • Air Dispersion Modelling Report – AERMOD
  • Groundwater Modelling – MODFLOW /eFLOW
  • Green House Gas Register
  • Noise & Vibration Assessment Report – SoundPlan

 

All of the aforementioned studies and management plans form part of the EIA Study Report to be submitted to either the NCEC or the Royal Commission of Jubail, Yanbu, Al Khair and Jizan which is invariably project location dependent.

So, in summary, it is the Staterra’s ultimate capability of adhering to clear and concise milestones and deliverables over a realistic time frame that is all import from proposal generation through to Kick Off Meeting through to EIA Final production in order to obtain ultimate NCEC EIA Approval which is the precursor to Permit to Construct issuance to enable initiation of all project Early Works and begin construction in earnest. Upon construction, commissioning and handover completion the Permit to Operate is then applied for to the relevant Saudi Regulatory Authority bodies.

At Staterra, our objective is to become the premier environmental consultancy in KSA and MENA Region and to fulfil our overall corporate business objective of taking our clients ‘Beyond Compliance’.

The post Fadhili GIP Fixed Facility Expansion & Rich MEG – Condensate Pipeline Installation appeared first on Staterra.]]>
Leading the way in safety and sustainability: our role in upgrading Yanbu NGL Fractionation Plant https://sta-terra.com/leading-the-way-in-safety-and-sustainability-our-role-in-upgrading-yanbu-ngl-fractionation-plant/?utm_source=rss&utm_medium=rss&utm_campaign=leading-the-way-in-safety-and-sustainability-our-role-in-upgrading-yanbu-ngl-fractionation-plant Wed, 09 Apr 2025 13:22:06 +0000 https://sta-terra.com/?p=22383 Staterra are proud to have played a pivotal role in ensuring safety and sustainability at the Yanbu NGL Fractionation Plant (YNGLF). Located on Saudi Arabia’s North West Coast by the Red Sea, YNGLF is vital to domestic petrochemical production and international exports. When deficiencies in its fire protection systems were identified, Staterra partnered with Saudi […]

The post Leading the way in safety and sustainability: our role in upgrading Yanbu NGL Fractionation Plant appeared first on Staterra.]]>

Staterra are proud to have played a pivotal role in ensuring safety and sustainability at the Yanbu NGL Fractionation Plant (YNGLF). Located on Saudi Arabia’s North West Coast by the Red Sea, YNGLF is vital to domestic petrochemical production and international exports. When deficiencies in its fire protection systems were identified, Staterra partnered with Saudi Aramco to conduct a comprehensive Environmental Impact Assessment (EIA) and support all upgrades to the project.

This initiative not only enhanced safety but also aligns with Saudi Vision 2030 goals by prioritising sustainable practices and regulatory compliance. Our track record in similar projects underscores our expertise in environmental permitting and compliance.

Prioritising sustainable practices and regulatory compliance in KSA

Project Overview

The fire protection system upgrade addressed potential critical gaps in YNGLF’s infrastructure by:

  • Installing new firewater pumps with enhanced capacity.
  • Expanding storage tanks to meet safety standards.
  • Upgrading piping networks, hydrants, monitors, hose reels, and detection systems.

These enhancements served to mitigate risks associated with fire emergencies whilst safeguarding operational personnel and assets. Similar methodologies were employed successfully during our hazard-based risk assessment for Diriyah Gate’s sewage treatment plants.

Our Role in Environmental Compliance

As the appointed environmental consultant, we conducted an extensive EIA study that evaluated potential environmental impacts across air quality, noise levels, waste management, biodiversity preservation, and socio-economic benefits. Key contributions included:

  • Ensuring compliance with Saudi Aramco Engineering Standards (SAES-B-017) and National Centre for Environmental Compliance (NCEC) regulations.
  • Developing a robust Environmental Management Plan (EMP).
  • Providing actionable recommendations based on insights from previous projects such as MESCO’s waste management facilities in Jubail Industrial City.

Environmental Impact Assessment Highlights

Air Quality

Dust generation during construction was assessed using advanced modeling techniques. Mitigation strategies include dust suppression measures such as watering during dry conditions and covering transport vehicles.

Noise

Noise levels were monitored at multiple locations using Class 1 Sound Level Meters. Results showed compliance with NCEC standards after implementing noise control measures.

Biodiversity

Our ecological survey expertise ensured minimal disruption to local flora and fauna—a methodology refined during NEOM’s native tree translocation project.

Mitigation Measures

To minimise negative impacts during construction and operation phases:

  • Dust suppression techniques were implemented.
  • Noise barriers were installed around sensitive receptors.
  • Waste management practices adhered to SAES-S-007 standards.
  • Soil erosion control measures included revegetation of exposed areas.

These measures draw on lessons learned from our work on Inma Steel’s facility expansion project.

The Aramco Hydrocarbon Journey

Key Safety Parameters Under Considerations

The following are a list of the key parameters for which Staterra undertook our gap Analysis namely:

Flammability and Volatility: NGLs are highly flammable and volatile, posing a significant risk of fires and explosions if not handled properly.

Odourless Nature: Unlike natural gas, NGLs are typically odourless, making leaks difficult to detect without specialised equipment.

High Pressure: NGLs are often stored and transported under high pressure, necessitating specializsd equipment and procedures.

Environmental Concerns Addressed in the EIA Study Report:

Spills or leaks of NGLs can cause significant environmental damage. 

Safety Measures and Practices:

Specialised Equipment:

  • Intrinsic Safety: Using intrinsically safe and explosion-proof devices and equipment is crucial. 
  • Leak Detection: Implementing robust leak detection systems is essential. 
  • Containment Structures: Using containment structures like dikes or catchment pits to prevent spills from spreading. 
  • Fire Suppression: Having adequate fire suppression equipment readily available. 
  • Emergency Shutoff: Implementing emergency shutoff systems to quickly isolate leaks or abnormal conditions. 
  • Training and Procedures:
    • Trained Personnel: Only trained personnel should handle NGLs, including filling, transporting, and offloading portable tanks. 
    • Emergency Response: Developing and practicing emergency response procedures to address potential incidents. 
    • Maintenance: Implementing regular maintenance procedures to ensure the integrity of equipment and systems. 
    • Security: Implementing security measures to prevent unauthorised access to the facility. 
  • Operational Practices:
    • Carefully Managed Operations: Ensuring that all operations are carefully managed to minimise risks. 
    • Good Ventilation: Maintaining good ventilation to prevent the buildup of flammable vapours. 
    • Restricted Access: Restricting access to hazardous areas to authorized personnel only. 
  • LNG Specific Hazards:
    • Cryogenic Hazards: LNG facilities pose additional hazards due to the extremely low temperatures involved, including the potential for freeze burns and embrittlement of materials. 
    • Vapour Cloud Explosions: LNG releases can form large, flammable vapour clouds that can ignite and cause explosions. 
    • Water Extinguishment: Using water to extinguish LNG fires can be hazardous, as it can cause the LNG to vapourize more rapidly and potentially increase the volume of flammable gas. 
  • Personal Protective Equipment (PPE):
    • LNG Overalls: Wearing LNG overalls with long sleeves to protect against cold temperatures. 
    • Safety Goggles/Face Shield: Using safety goggles or a face shield to protect eyes from splashes or fumes. 
    • Safety Shoes: Wearing safety shoes to protect feet from hazards. 
    • Cryogenic Gloves: Using gloves made of materials to enable handking of cryogenic liquid to protect hands from extremely cold temperatures. 
    • Safety Helmet: Wearing a safety helmet to protect the head from potential hazards. 

Key Challenges and Solutions Going Forward

Challenges

  1. Insufficient firewater flow and pressure.
  2. Outdated equipment failing routine tests.
  3. Inadequate coverage for high-risk areas like naphtha tanks.

Solutions

We upgraded pumps, expanded piping networks, installed additional storage tanks, introduced automatic detection systems for deluge systems, and addressed coverage gaps—solutions informed by our HAZOP study at Qiddiya Wastewater Treatment Plant.

Why Staterra?

At Staterra, we specialise in transforming complex challenges into sustainable solutions. Our proprietary tools for environmental monitoring ensure precision at every stage of project development, from permitting to execution.

The YNGLF fire protection system upgrade marks a significant milestone in industrial safety improvements. Through proactive risk management and adherence to rigorous regulatory standards, this project sets a benchmark for sustainable safety solutions across the region.

For more insights into similar projects or case studies on environmental compliance or process safety improvements, contact us directly for tailored solutions.

The post Leading the way in safety and sustainability: our role in upgrading Yanbu NGL Fractionation Plant appeared first on Staterra.]]>
How Staterra helps KBR deliver the impossible sustainably https://sta-terra.com/how-staterra-helps-kbr-deliver-the-impossible-sustainably/?utm_source=rss&utm_medium=rss&utm_campaign=how-staterra-helps-kbr-deliver-the-impossible-sustainably Mon, 17 Mar 2025 07:29:53 +0000 https://sta-terra.com/?p=22357 AMCDE – KBR is executing some seriously impressive projects in KSA in 2025. We recently showed them how Staterra can help them make those projects even more sustainable, and profitable. As a leading provider of environmental consulting services in the MENA region, we’re passionate about helping businesses like yours succeed. Running complex engineering and construction projects […]

The post How Staterra helps KBR deliver the impossible sustainably appeared first on Staterra.]]>

AMCDE – KBR is executing some seriously impressive projects in KSA in 2025. We recently showed them how Staterra can help them make those projects even more sustainable, and profitable. As a leading provider of environmental consulting services in the MENA region, we’re passionate about helping businesses like yours succeed.

John David Lapinskas from Staterra delivering a presentation to AMCDE KBR
Amer B. Alzubaidi from Staterra delivering a presentation to AMCDE KBR

Running complex engineering and construction projects in this part of the world is tough. You’ve got deadlines, budgets, demanding clients, and increasing scrutiny on environmental impact by the Regulatory Authorities. But at Staterra, we believe sustainability isn’t just a box to check; it’s a competitive advantage. We’re a team passionate about the environment and helping businesses like yours succeed.

Since 2016, we’ve been working with companies, particularly in the oil and gas, petrochemical, construction, infrastructure, land development, and rapidly growing data centre sectors, helping them navigate the complex world of environmental compliance and achieve real sustainability in Saudi Arabia through professional consulting. Whether it’s supporting the ambitious goals of the Saudi Green Initiative 2030 or conducting ecological surveys on behalf of NEOM to protect vulnerable species, we’re committed to driving positive change.

Regulatory framework

We understand the intricacies complying with environmental regulations. Our expertise spans multiple levels of environmental and social guidance, ensuring that our clients are fully compliant and prepared for any project phase.

We work within an environmental & social guidance multi-level framework that includes client-specific guidelines, such as those from Saudi Aramco (SAEPs/SAES), as well as broader regulatory standards set by Saudi Arabian authorities, like RCER 2015 Volume I compliance.

 

Additionally, we adhere to international guidelines from institutions like the World Bank and the International Finance Corporation (Performance Standards I-VIII) and align with global principles such as the Equator Principles and the United Nations Sustainability Goals (Figure I below).

Our knowledge also extends to sector-specific guidance, including IPIECA for the oil and gas industry, and we ensure compliance with international standards.

UN-SDGs-sustainability-KSA

Holistic approach

What sets us apart? We take a holistic approach. We don’t just simply focus on compliance; we look for opportunities to improve your bottom line. We understand the environmental challenges unique to your projects, from water scarcity, extreme temperatures to the need for strategic waste management in compliance with Saudi Circular Economy ambitions for 2030. We then develop tailored bespoke solutions that not only keep you compliant but also help you improve efficiency, reduce risk, and build a stronger reputation.

Environmental Engineering

At Staterra, we apply the key principles of environmental engineering to protect the natural environment. This involves integrating scientific and engineering disciplines which may include chemistry, biology, and civil engineering to identify, quantify, assess, and mitigate negative environmental impacts.

Our goal is to provide a robust and sustainable marine and terrestrial environment and to reduce or eliminate all negative impact to sensitive environmental and social receptors including flora and fauna as well as proximal local communities and stakeholders

Environmental Impact Assessments (EIAs)

Our expertise in Environmental Impact Assessments (EIAs) is crucial for streamlining project approvals and ensuring overall project compliance. An EIA report typically includes a project description, justification, alternatives assessment, policy and legal framework, baseline conditions (air, soil, water, flora, fauna, and communities), impact assessment using the source-pathway-target receptor model approach. Finally utilising appropriate mitigation measures for risk reduction or elimination with follow up monitoring and reporting.

Source_Pathway_Target_Receptor_Model_Staterra

Conducting an EIA helps in early withdrawal of unsound proposals, assists in selecting the best alternatives, predicts and mitigates adverse project effects, and supports pre-FEED, FEED, and BED engineering development.

Practical example

Our recent work with Inma Steel, a steel fabricator in Jubail Industrial City, involved a comprehensive Environmental Baseline Survey. This included assessments of air quality (SO2, NOx, and particulate matter), noise levels, and soil and groundwater (nitrates (NO3) organic carbon, ammonia (NH4), and heavy metals – metalloids). Based on this data, we developed tailored mitigation strategies, including Best Available Techniques for emissions control and specific spill prevention measures and an Emergency Response Plan – ERP.

This work enabled Inma Steel to successfully navigate Saudi Arabia’s stringent environmental regulations and achieve their expansion goals.

Partnership approach

We partner with you on every aspect of sustainability. We can help you with everything from environmental impact assessments (EIAs) which streamline project approvals to waste management strategies which also reduce costs and minimise environmental impact. We know the ins and outs of both local and international regulations, including RCER 2015 Volume I for Saudi Arabia, so you don’t have to.

We believe that sustainability is a journey, not a destination. We’re here to help you every step of the way, from initial assessments to ongoing monitoring and reporting. We’ll help you identify opportunities for improvement, implement best practices, and demonstrate your commitment to environmental responsibility and due diligence.

So, if you’re ready to take your projects to the next level – a level where sustainability and success go hand in hand – let’s talk. We’re not just here to help you comply. We’re here to help you thrive.

Get in touch, and let’s discuss how we can help you build a more sustainable future for your business and the planet.

The post How Staterra helps KBR deliver the impossible sustainably appeared first on Staterra.]]>
Staterra goes green in KSA: let’s build a sustainable future together! https://sta-terra.com/sustainable-future-in-ksa/?utm_source=rss&utm_medium=rss&utm_campaign=sustainable-future-in-ksa Tue, 11 Mar 2025 11:50:11 +0000 https://sta-terra.com/?p=22292 We are pleased to announce that Staterra is expanding our Climate Change & Sustainability services, with a particular focus on supporting our partners in Saudi Arabia. Since 2016, we’ve been a leading voice in Environmental, Health and Safety, and Risk Assessment across the MENA region. Now, we’re taking our commitment to the next level, helping […]

The post Staterra goes green in KSA: let’s build a sustainable future together! appeared first on Staterra.]]>

We are pleased to announce that Staterra is expanding our Climate Change & Sustainability services, with a particular focus on supporting our partners in Saudi Arabia.

Since 2016, we’ve been a leading voice in Environmental, Health and Safety, and Risk Assessment across the MENA region. Now, we’re taking our commitment to the next level, helping meet the growing demand for sustainability know-how in the Kingdom.

Why KSA? Because the future is green!
Saudi Arabia is serious about sustainability, and honestly, it’s inspiring! Through Saudi Vision 2030 and the Saudi Green Initiative (SGI), the Kingdom is making incredible strides towards a greener future for everyone. We’re talking about some serious goals:

  • Slashing emissions by 278 million tons every year by 2030
  • Protecting 30% of the land and marine environments
  • Powering communities with 50% renewable energy!

 

With a massive $188 billion investment in 86 sustainability projects, the Saudi government is not just talking the talk, and Staterra is thrilled to be a part of it!

As our Founder & Managing Director, Amer B. Alzubaidi, says: We’re not just thinking about the next quarter; we’re building solutions for the next century!

Our goal is to empower organisations to thrive in Saudi Arabia’s low-carbon transition while making sure we preserve resources for generations to come.”

Amer B. Alzubaidi | Founder & Managing Director at Staterra

What we bring to the table: tailored solutions for a sustainable KSA

We get that Saudi Arabia has its own unique set of environmental challenges, from water conservation to navigating the regulatory landscape. That’s why we’ve crafted our services to tackle these challenges head-on and accelerate the Kingdom’s journey towards its climate goals.

Here’s a sneak peek at what we offer:

  • Climate Resilience & Adaptation: we utilise advanced modeling to forecast potential climate impacts and develop customised adaptation plans for specific sectors, ensuring alignment with the National Adaptation Plans.
  • Low-Carbon Transition Strategies: ready to shrink your carbon footprint? We guide organisations through a smooth transition to low-carbon operations with comprehensive carbon audits, clear net-zero pathways, and carbon credit integration, all aligned with UN SDGs and TCFD frameworks.
  • Circular Economy & Resource Innovation: in support of Saudi’s Circular Carbon Economy Program, we design innovative waste-to-resource systems and conduct life cycle assessments to enhance sustainable product development.
  • Regulatory Mastery & Compliance: consider us your guides to navigating the regulatory world! With deep-rooted connections within the Saudi government, we streamline permit approvals and keep you ahead of the curve when it comes to ESG standards.
  • Biodiversity & Environmental Stewardship: protecting nature is in our DNA. Aligned with Saudi’s ambitious 30% land/marine protection goal, we deliver habitat assessments and conservation strategies to safeguard precious ecosystems.
  • Climate Finance & Green Investment: let’s make green investments the new normal! We assist clients in structuring impactful green bonds, conducting feasibility studies for renewable projects, and aligning portfolios with Saudi’s impressive sustainability project pipeline.

 

‘Beyond Compliance’: let’s redefine what’s possible
We’re not just here to check boxes; we’re here to redefine what sustainability means. In Amer’s words, “True sustainability goes beyond compliance, it’s about pushing boundaries. From supporting decarbonisation strategies under the Circular Carbon Economy to championing ecological conservation, we believe that local insights can drive global change.”

Why partner with Staterra?
We offer a unique blend of local expertise and global standards. We understand the Saudi regulatory landscape inside and out, thanks to our strong relationships with environmental authorities.

Plus, we align everything we do with globally recognised UN frameworks. Whether it’s designing LEED-certified buildings or driving industrial decarbonisation, we’re committed to delivering innovative, end-to-end solutions.

Our ultimate goal? To translate complex technical knowledge into practical solutions that help our clients not only avoid costly delays but also emerge as true sustainability leaders.

We are enthusiastic about this opportunity to collaborate with you in building a more sustainable future for Saudi Arabia. We invite you to connect with us to explore how we can collectively make a significant impact. Please feel free to get in touch.

The post Staterra goes green in KSA: let’s build a sustainable future together! appeared first on Staterra.]]>
Youssef Ismail joins the Staterra team! https://sta-terra.com/youssef-ismail-joins-the-staterra-team/?utm_source=rss&utm_medium=rss&utm_campaign=youssef-ismail-joins-the-staterra-team Mon, 17 Feb 2025 07:54:57 +0000 https://sta-terra.com/?p=22192 Our team keeps growing, and we’re thrilled to welcome Youssef Ismail. Staterra is expanding and evolving into a really dynamic place to work, and we’re always on the lookout for talented individuals to join our journey. Youssef, with his strong background and enthusiasm, is a fantastic addition. A warm welcome to Youssef Youssef comes to […]

The post Youssef Ismail joins the Staterra team! appeared first on Staterra.]]>

Our team keeps growing, and we’re thrilled to welcome Youssef Ismail. Staterra is expanding and evolving into a really dynamic place to work, and we’re always on the lookout for talented individuals to join our journey. Youssef, with his strong background and enthusiasm, is a fantastic addition.

A warm welcome to Youssef

Youssef comes to us with a BSc in Economics from Royal Holloway, University of London, and a genuine passion for finance. He’s also making progress towards his CFA Level 1, which shows his dedication to his field. His prior internships, including experiences at Arab Financial Services Company B.S.C and Bright Network, have given him valuable hands-on experience in financial modelling, market analysis, and presenting to senior leadership.

What Youssef brings to the table

Youssef has a solid grasp of finance and economics, and he’s highly skilled with data. He’s comfortable using tools like R Studio and Power BI to analyse and interpret information. He’s a great team player, and his eagerness to learn and contribute aligns perfectly with our values at Staterra.

Youssef Ismail joins the Staterra team

 

Key skills and experience:

  • Strong understanding of financial analysis and market dynamics.
  • Experience in financial modelling and valuation.
  • Proficiency in Microsoft Office, Power BI, R Studio, and Stata.
  • Excellent presentation and communication abilities.
  • Fluent in English and Arabic.
  • Knowledge of IFRS and GAAP accounting standards.

 

Join us in welcoming Youssef!

We’re excited to see the fresh perspectives and skills Youssef brings to Staterra. His addition enhances our ability to deliver even greater value and innovative solutions to our clients.

We’re confident that Youssef will play a key role in our continued commitment to exceeding customer expectations and driving success for those we serve. We’re excited for what’s to come, both for our team and for our valued customers.

The post Youssef Ismail joins the Staterra team! appeared first on Staterra.]]>
Safeguarding Saudi Arabia’s natural heritage: from vision to action https://sta-terra.com/safeguarding-saudi-arabias-natural-heritage-from-vision-to-action/?utm_source=rss&utm_medium=rss&utm_campaign=safeguarding-saudi-arabias-natural-heritage-from-vision-to-action Tue, 21 Jan 2025 07:48:14 +0000 https://sta-terra.com/?p=6369 Did you know that beneath Saudi Arabia’s desert landscape lies one of the world’s most diverse and surprising ecosystems? From the vibrant coral reefs of the Red Sea to the misty peaks of the Asir Mountains, Saudi Arabia hosts an extraordinary variety of life. According to the National Center for Wildlife, the Kingdom is home […]

The post Safeguarding Saudi Arabia’s natural heritage: from vision to action appeared first on Staterra.]]>

Did you know that beneath Saudi Arabia’s desert landscape lies one of the world’s most diverse and surprising ecosystems?

From the vibrant coral reefs of the Red Sea to the misty peaks of the Asir Mountains, Saudi Arabia hosts an extraordinary variety of life. According to the National Center for Wildlife, the Kingdom is home to over 2,400 plant species, 499 bird species, and some of the region’s most unique wildlife.

The Kingdom’s natural wealth by numbers

Recent Saudi Green Initiative data reveals Saudi Arabia’s impressive biodiversity:

  • 499 documented bird species
  • 117 mammal species
  • 107 reptile species
  • 2,400 flowering plant species
  • 266 coral reef species
Saudi Arabia's natural heritage: from vision to action

A race against time

While Saudi Arabia has made significant strides in conservation, protecting 18.1% of terrestrial areas and 6.49% of marine areas, the challenge continues. The Kingdom aims to protect 30% of its land and sea by 2030, aligning with global conservation goals. This ambitious target includes expanding the current network of 36 protected areas, including the prestigious IUCN Green Listed Ibex Reserve.

Our scientific approach to conservation

At Staterra, we employ cutting-edge techniques and equipment to support Saudi Arabia’s biodiversity protection efforts. Our comprehensive approach includes:

  • Trail cameras and sherman traps for wildlife monitoring, enabling real-time data collection for faster decision-making.
  • Advanced bat detectors and analysis software that provide comprehensive species assessment while reducing survey time.
  • GPS and GIS technology for precise habitat mapping, helping clients optimise development plans while protecting biodiversity.
  • Professional photography for species documentation, supporting stakeholder communication and compliance reporting.

From assessment to action

Our expertise spans multiple conservation initiatives with measurable benefits:

Supporting NEOM’s commitment to preserve natural habitats through detailed ecological surveys enables informed decision-making for development planning. Our approach reduces project delays through early identification of sensitive areas while ensuring compliance with international conservation standards.

Protecting marine ecosystems along Saudi Arabia’s coastlines facilitates sustainable coastal development. This work maintains ecosystem services vital for local communities while supporting long-term environmental compliance and project success.

Implementing enhancement projects across various ecosystems creates positive biodiversity outcomes that strengthen project approval. We develop sustainable solutions that reduce long-term management costs while building stakeholder trust through demonstrated environmental stewardship.

Success through science

Our vision for ecology in Saudi Arabia combines scientific rigor with practical solutions.

Through comprehensive field studies and state-of-the-art analysis, we provide clients with the knowledge and tools needed to implement effective conservation measures.

Staterra ecology solutions KSA

Join the conservation journey

Saudi Arabia’s advance toward its ambitious conservation goals is a real environmental transformation, where every development project has the potential to contribute to biodiversity protection. Are you ready to make your project part of this success story? Contact us to explore how we can help.

The post Safeguarding Saudi Arabia’s natural heritage: from vision to action appeared first on Staterra.]]>
Shaping a sustainable future in Saudi Arabia through a construction boom https://sta-terra.com/shaping-a-sustainable-future-in-saudi-arabia-through-a-construction-boom/?utm_source=rss&utm_medium=rss&utm_campaign=shaping-a-sustainable-future-in-saudi-arabia-through-a-construction-boom Wed, 08 Jan 2025 07:06:14 +0000 https://sta-terra.com/?p=6361 How do you build a nation’s future while ensuring safety and sustainability? With Saudi Arabia’s construction market set to reach USD 91.36 billion by 2029, this isn’t just a theoretical question – it’s the challenge facing every developer in the Kingdom. As environmental consultants deeply involved in the Kingdom’s transformation, we’re witnessing firsthand how this […]

The post Shaping a sustainable future in Saudi Arabia through a construction boom appeared first on Staterra.]]>

How do you build a nation’s future while ensuring safety and sustainability? With Saudi Arabia’s construction market set to reach USD 91.36 billion by 2029, this isn’t just a theoretical question – it’s the challenge facing every developer in the Kingdom. As environmental consultants deeply involved in the Kingdom’s transformation, we’re witnessing firsthand how this construction boom is reshaping Saudi Arabia’s urban landscape.

Market momentum

The construction industry’s growth tells a compelling story:

2024Market size reaching USD 70.33 billion
2024-2029CAGR of 5.37%
2029Projected market value of USD 91.36 billion
CurrentOver 5,200 active projects valued at USD 819 billion
2024-2028GDP growth forecast of 4.6% in 2024, with 5.1% annual average

The scale of transformation

Saudi Arabia leads global construction activity with a remarkable USD 1.5 trillion pipeline of unawarded projects, representing 39% of the total MENA pipeline value.

This unprecedented growth includes:

Sector distribution:

Vision 2030 mega projects in action

The Kingdom’s landscape is being transformed through ambitious projects:

Vision 2030 Neom Map

NEOM: a USD 500 billion smart city

 

Diriyah Gate: a USD 63 billion cultural transformation

 

New Murabba

Our role in Saudi Arabia’s construction transformation

At Staterra, we’re proud to contribute to the Kingdom’s construction boom through our expertise in safety and hazard management. Our work on the DG1 and DG2 Sewage Treatment Plant project at Diriyah Gate Development demonstrates our commitment to ensuring safety in major construction projects through:

  • Comprehensive Hazardous Area Classification (HAC)
  • Detailed Hazard and Operability (HAZOP) study
  • Systematic evaluation of potential operational deviations
  • Appropriate control measures for managing flammable gases and vapours

Looking forward

With construction driving Saudi Arabia’s economic diversification, the sector continues to evolve, supported by the Saudi Green Initiative and Vision 2030’s sustainability goals. Our role extends beyond traditional consulting – we’re helping shape a safe and sustainable future for the Kingdom’s construction sector through our proven expertise in environmental compliance and proactive risk management.

Contact us today to ensure your construction project meets Saudi Arabia’s safety and environmental requirements.

The post Shaping a sustainable future in Saudi Arabia through a construction boom appeared first on Staterra.]]>
The Saudi Green Initiative: leading Saudi Arabia’s environmental transformation https://sta-terra.com/the-saudi-green-initiative-leading-saudi-arabias-environmental-transformation/?utm_source=rss&utm_medium=rss&utm_campaign=the-saudi-green-initiative-leading-saudi-arabias-environmental-transformation Mon, 30 Dec 2024 11:38:39 +0000 https://sta-terra.com/?p=6347 Saudi Arabia is rapidly emerging as a regional leader in environmental innovation and sustainable development. The Saudi Green Initiative (SGI), launched in 2021, has moved beyond ambitious targets to deliver tangible results that are transforming the Kingdom’s environmental landscape while creating new opportunities for businesses. Quick facts World’s largest carbon capture and storage hub under […]

The post The Saudi Green Initiative: leading Saudi Arabia’s environmental transformation appeared first on Staterra.]]>

Saudi Arabia is rapidly emerging as a regional leader in environmental innovation and sustainable development. The Saudi Green Initiative (SGI), launched in 2021, has moved beyond ambitious targets to deliver tangible results that are transforming the Kingdom’s environmental landscape while creating new opportunities for businesses.

Quick facts

  • World’s largest carbon capture and storage hub under development
The Green Initiative Saudi Arabia
Image courtesy of the Saudi Green Initiative

Current progress and achievements

The Saudi Green Initiative has reached significant milestones across key areas:

Staterra ecological survey NEOM

Our contribution to Saudi Arabia’s green vision

Our environmental expertise has directly supported SGI’s objectives through strategic projects. At NEOM’s WO-037 Haql Site, our ecological survey work delivered crucial benefits:

  • Protected globally vulnerable species while enabling development
  • Identified 18 native plant species for conservation
  • Established protocols for sustainable urban development
  • Created blueprints for future ecological assessments

 

This work exemplifies our commitment to enhancing biodiversity while supporting Saudi Arabia’s ambitious development goals.

New opportunities on the horizon

The SGI’s latest phase introduces five groundbreaking environmental projects across the Kingdom. Advanced carbon capture facilities will work alongside expanded renewable energy infrastructure to reduce emissions. Enhanced biodiversity protection programs and innovative water conservation initiatives will safeguard natural resources, while sustainable urban development projects ensure our cities grow responsibly. These integrated projects demonstrate Saudi Arabia’s comprehensive approach to environmental transformation.

These initiatives support the Kingdom’s 2030 targets:

 

Supporting your environmental journey

As environmental consultants deeply invested in Saudi Arabia’s sustainable future, we help businesses navigate environmental regulations with confidence while aligning their projects with SGI objectives.

Our expertise enables companies to protect natural resources effectively and make meaningful contributions to national sustainability goals. Our proven track record in delivering environmental excellence makes us the ideal partner for your sustainability journey.

Ready to ensure your project supports Saudi Arabia’s green transformation? Get in touch to discuss how we can help you achieve environmental excellence while meeting regulatory requirements.

The post The Saudi Green Initiative: leading Saudi Arabia’s environmental transformation appeared first on Staterra.]]>
The vital importance of process safety in Saudi Arabia’s industrial sector https://sta-terra.com/the-vital-importance-of-process-safety-in-saudi-arabias-industrial-sector/?utm_source=rss&utm_medium=rss&utm_campaign=the-vital-importance-of-process-safety-in-saudi-arabias-industrial-sector Thu, 19 Dec 2024 10:29:54 +0000 https://sta-terra.com/?p=6329 Saudi Arabia’s industrial sector is a powerhouse, driving the nation’s economy and contributing significantly to global markets. With major industries like oil and gas, petrochemicals, and manufacturing operating at such a large scale, ensuring process safety is not just a good practice, it’s an absolute necessity. At Staterra, the fastest growing environmental consultancy in both […]

The post The vital importance of process safety in Saudi Arabia’s industrial sector appeared first on Staterra.]]>

Saudi Arabia’s industrial sector is a powerhouse, driving the nation’s economy and contributing significantly to global markets. With major industries like oil and gas, petrochemicals, and manufacturing operating at such a large scale, ensuring process safety is not just a good practice, it’s an absolute necessity.

At Staterra, the fastest growing environmental consultancy in both Saudi Arabia and Bahrain, we understand this critical need. As we witness the Kingdom’s rapid industrial expansion, we’re committed to highlighting the vital role of process safety in safeguarding lives, protecting the environment, and ensuring sustainable growth.

What is Process Safety?

Process safety focuses on preventing incidents and accidents that can result from the release of hazardous materials or energy during industrial processes. This includes fires, explosions, and toxic releases, which can have devastating consequences for workers, communities, and the environment.

Robust process safety measures minimise the risk of accidents, ensuring a safe working environment

Why is Process Safety crucial for Saudi Arabia?

  • Protecting human lives: the safety and well-being of workers in high-risk industries is paramount. Robust process safety measures minimise the risk of accidents, ensuring a safe working environment.
  • Preserving the environment: preventing the release of hazardous substances is essential for protecting Saudi Arabia’s unique and sensitive ecosystems. Process safety plays a vital role in minimising environmental damage and promoting sustainable practices.
  • Economic stability: accidents and incidents can disrupt operations, leading to financial losses, production downtime, and damage to reputation. A strong process safety culture contributes to operational efficiency and economic stability.
  • Global reputation: as a key player in the global energy and petrochemical markets, Saudi Arabia’s commitment to process safety strengthens its reputation as a responsible and reliable partner.

 

Process safety in key industries:

Process safety is critical across Saudi Arabia’s key industries. The oil and gas sector, a cornerstone of the economy, requires the highest safety standards. This sector faces unique challenges, such as preventing pipeline leaks and mitigating the risk of refinery fires and explosions.

To address these issues, companies like Saudi Aramco are investing in advanced leak detection systems, drone inspections, and even firefighting robots. They are also leveraging AI and virtual reality for training and risk assessment. These initiatives are showing promising results, with Aramco reporting a 16% reduction in recordable case incidents since 2022.

Similarly, the petrochemical industry, with its complex processes and large workforce, demands effective process safety management to prevent incidents that can lead to pollution, business interruption, and injuries.

The manufacturing and construction sectors also prioritise safety and fire prevention in their diverse projects, particularly when it comes to confined space hazards and managing human factors. The implementation of smart technologies and continuous training programs are key to ensuring worker safety in these sectors.

"At Staterra, we believe process safety is paramount to Saudi Arabia's continued success on the world stage. It's not just about compliance; it's about building a culture of safety that protects lives, preserves our environment, and ensures sustainable industrial growth. We are proud to partner with our clients in the Kingdom to achieve the highest international standards and contribute to a future where safety and progress go hand-in-hand."
Amer B. Al Zubaidi - Founder & Managing Director Staterra
Amer B. Alzubaidi
Founder & Managing Director, Staterra

Staterra’s commitment to Process Safety

Staterra is dedicated to supporting our clients in achieving the highest standards of process safety. Our expertise extends to:

  • Risk assessments: identifying potential hazards and evaluating risks associated with industrial processes. For example, at the Riyadh West Wastewater Treatment Plant, we conducted a comprehensive HAZOP study to identify potential hazards related to chemical handling, sludge processing, and gas emissions.
    Our recommendations led to improved safety measures and operational efficiency at the plant. We can bring this same expertise to your pipeline projects, helping you identify and mitigate potential risks.
  • Safety Management Systems: developing and implementing comprehensive safety management systems tailored to specific industry needs. In the WETICO project at Diriyah Gate, we meticulously prepared a Hazard Source List as part of our review of the geotechnical investigation report for the DG1 and DG2 Sewage Treatment Plants. This proactive approach ensured the early identification and mitigation of potential risks, demonstrating our commitment to safety in KSA’s rapidly developing infrastructure landscape. We can help your company develop robust safety management systems that incorporate the latest technologies and best practices.
  • Emergency Response Planning: preparing for and responding effectively to incidents to minimise their impact.
  • Training and Development: Providing training programs that enhance process safety knowledge and skills among the workforce. We can develop customised training programs for your employees that address the specific challenges of your industry and incorporate the latest advancements in safety technology.

 

We believe that a proactive and comprehensive approach to process safety is essential for sustainable industrial development in Saudi Arabia. By prioritising safety, we can contribute to a future where industries thrive while protecting people and the environment.

Get in touch today to learn more about how we can help your company achieve its process safety goals.

The post The vital importance of process safety in Saudi Arabia’s industrial sector appeared first on Staterra.]]>
Data centres & the planet. Can we have both? https://sta-terra.com/data-centres-the-planet-can-we-have-both/?utm_source=rss&utm_medium=rss&utm_campaign=data-centres-the-planet-can-we-have-both Mon, 09 Dec 2024 08:58:09 +0000 https://sta-terra.com/?p=6320 The data centre market in Saudi Arabia is a rapidly growing sector, with a projected CAGR of 19.88%, reaching an estimated 854.81 MW by 2029. This growth is being driven by factors such as rapid digitalisation, cloud adoption, and 5G implementation. The majority of data centres in Saudi Arabia are located in Riyadh, Dammam, and […]

The post Data centres & the planet. Can we have both? appeared first on Staterra.]]>

The data centre market in Saudi Arabia is a rapidly growing sector, with a projected CAGR of 19.88%, reaching an estimated 854.81 MW by 2029.

This growth is being driven by factors such as rapid digitalisation, cloud adoption, and 5G implementation. The majority of data centres in Saudi Arabia are located in Riyadh, Dammam, and Jeddah, with 35 data centres currently operational across 8 markets.

To meet the growing demand for data centre services, while also addressing environmental concerns, the Saudi government has introduced several sustainability initiatives. These include the Data Centre Services Regulations, which came into effect on January 1, 2024. The regulations set clear sustainability requirements for data centre operators, including:

  • Energy Management: data centres must implement robust energy management plans to optimise energy use and reduce consumption. This includes measures such as using energy-efficient equipment, implementing power management systems, and utilising renewable energy sources.
  • Carbon Emissions: data centre operators are required to develop strategies to minimise their carbon footprint. This can involve using cleaner energy sources, implementing carbon offset programs, and adopting technologies that reduce greenhouse gas emissions.
  • E-Waste Management: The regulations emphasise the importance of responsible e-waste management. Data centres must have protocols in place for the proper disposal and recycling of electronic waste, minimising environmental impact.

The environmental challenges in the region

Data centres in Saudi Arabia face unique environmental challenges due to the region’s arid climate and water scarcity. These challenges include:

High energy consumption for cooling: the hot climate necessitates significant energy use for cooling systems to maintain optimal operating temperatures within data centres. This high energy demand can strain power grids, increase reliance on fossil fuels, and contribute to greenhouse gas emissions, impacting air quality and public health.

Water scarcity: water scarcity poses challenges for traditional cooling methods that rely on water for evaporation. This can put pressure on already limited water resources and exacerbate water stress in the region, potentially affecting other industries and communities.

Data centres in the Kingdom of Saudi Arabia
Data Centres locations in KSA

Staterra’s expertise lies in helping data centre operators navigate these challenges and develop sustainable solutions that minimise environmental impact.

We specialise in designing and implementing innovative cooling technologies, water-saving strategies, and renewable energy solutions tailored to the specific needs of data centres in the region.

NEOM, a beacon of sustainability

The NEOM project, Saudi Arabia’s ambitious initiative to build a futuristic, sustainable city, presents a unique opportunity for the development of environmentally friendly data centres. 

Powered entirely by renewable energy sources, NEOM aims to be a global hub for green technology and innovation. Staterra is actively involved in exploring opportunities to support the development of sustainable data centre infrastructure within NEOM, leveraging our expertise in environmental consulting and sustainable design.

Staterra’s role in sustainable data centre development

Staterra is a leading provider of environmental and sustainability consulting services to the data centre industry in KSA.

We help our clients navigate the complex regulatory landscape and develop sustainable data centre solutions that meet the needs of their businesses and the environment.

Our services include:

  • Environmental Impact Assessments (EIAs): identifying and mitigating potential environmental impacts.
  • Permitting and compliance: navigating the regulatory landscape and securing necessary permits.
  • Sustainability consulting: implementing energy-efficient technologies, renewable energy solutions, and waste management strategies.
  • Health, Safety, and Risk Management: ensuring a safe and healthy working environment.

 

A practical example: Environmental Baseline Survey in Dammam

We recently conducted a comprehensive Environmental Baseline Survey for a data centre project in Dammam, a key hub for data centre activity in Saudi Arabia. This survey encompassed a thorough assessment of air quality, noise levels, soil quality, and groundwater quality.

  • Air Quality: we monitored key pollutants such as particulate matter (PM10 and PM2.5), carbon monoxide (CO), ozone (O3), nitrogen oxides (NO2), and sulphur dioxide (SO2) to ensure compliance with national standards.
  • Noise Levels: daytime and nighttime noise levels were measured to assess the project’s impact on the surrounding community and ensure adherence to regulatory limits.
  • Soil Quality: soil samples were analysed for potential contamination, including hydrocarbons, heavy metals, and pesticides, to safeguard soil health and prevent environmental harm.
  • Groundwater Quality: groundwater was tested for contaminants like ammonia and total organic carbon (TOC) to protect water resources and ensure sustainable water management practices.

Key findings and recommendations

Our survey revealed that while air quality and noise levels were largely within compliance, elevated ozone levels, attributed to regional sources, required attention. Additionally, the groundwater analysis indicated elevated ammonia and TOC levels, necessitating further investigation.

Based on these findings, Staterra provided actionable recommendations:

  • Groundwater Investigation: we proposed additional studies to identify the specific sources of groundwater contamination and develop appropriate remediation strategies.
  • Mitigation Measures: we outlined a range of mitigation measures to address the identified environmental concerns, ensuring the project’s alignment with sustainable development principles.

 

A Staterra team member analyses soil and water samples.

Staterra’s commitment to sustainability

Staterra’s expertise extends beyond environmental baseline surveys. We offer a comprehensive suite of services to support data centre projects throughout their lifecycle, from initial site selection and design to ongoing operations and management.

As Saudi Arabia’s data centre market continues to expand, Staterra is committed to providing the expertise and support needed to ensure that this growth is sustainable and environmentally responsible.

Our experience in conducting environmental baseline surveys, coupled with our comprehensive range of services, makes us the ideal partner for data centre projects seeking to achieve their sustainability goals while complying with the Kingdom’s stringent environmental regulations.

Partner with Staterra to build a greener, more sustainable future for data centres in Saudi Arabia.

The post Data centres & the planet. Can we have both? appeared first on Staterra.]]>
Staterra enhances safety and efficiency of Riyadh Wastewater Treatment Plant https://sta-terra.com/staterra-enhances-safety-and-efficiency-of-riyadh-wastewater-treatment-plant/?utm_source=rss&utm_medium=rss&utm_campaign=staterra-enhances-safety-and-efficiency-of-riyadh-wastewater-treatment-plant Mon, 25 Nov 2024 13:04:58 +0000 https://sta-terra.com/?p=6309 Staterra recently conducted a comprehensive Hazard and Operability (HAZOP) study at the Qiddiya Wastewater Treatment Plant-3 in Riyadh City, Saudi Arabia. This proactive risk assessment aligns with our commitment to safety and sustainability in critical infrastructure projects, as highlighted in our previous work at Diriyah Gate and within the industrial sector. Methodical approach to risk […]

The post Staterra enhances safety and efficiency of Riyadh Wastewater Treatment Plant appeared first on Staterra.]]>

Staterra recently conducted a comprehensive Hazard and Operability (HAZOP) study at the Qiddiya Wastewater Treatment Plant-3 in Riyadh City, Saudi Arabia. This proactive risk assessment aligns with our commitment to safety and sustainability in critical infrastructure projects, as highlighted in our previous work at Diriyah Gate and within the industrial sector.

Methodical approach to risk Identification

The HAZOP study involved a systematic analysis of the plant’s processes. Our team of experts, including Abdulrahman Farhat and Mohammed Ayesh, meticulously examined Piping & Instrumentation Diagrams (P&IDs) to identify potential deviations from normal operating conditions. This approach, guided by international standards like IEC 61882, allowed us to pinpoint potential hazards and recommend effective risk mitigation strategies.

For instance, the team examined potential deviations related to flow rates, pressure levels, temperature fluctuations, and tank levels. By identifying these potential deviations, the team was able to recommend safeguards to prevent incidents such as overflows, equipment damage, or process upsets.

Staterra enhances safety and efficiency of Riyadh Wastewater Treatment Plant

Key findings and recommendations

The HAZOP study focused on critical parameters such as flow, pressure, temperature, and level. Through rigorous analysis, our team identified 19 recommendations to enhance the plant’s safety, efficiency, and environmental performance. These recommendations encompass equipment selection, control system design, and operational procedures.

For example, the study might have recommended the installation of redundant safety valves to prevent overpressure scenarios or the implementation of advanced process control strategies to optimise plant operations.

Delivering value

Staterra’s HAZOP study provides significant benefits to our clients, including:

  • Enhanced safety: proactive hazard identification and mitigation help prevent accidents and injuries, safeguarding workers and the community.
  • Improved operational efficiency: addressing operability issues leads to increased uptime, reduced maintenance costs, and optimised performance.
  • Reduced environmental impact: mitigating potential environmental risks minimises the plant’s ecological footprint.
  • Regulatory compliance: the study ensures alignment with safety and environmental regulations.
  • Enhanced reputation: demonstrating a commitment to safety and sustainability builds trust and strengthens our clients’ reputation.

Your partner in Process Safety Management

This HAZOP study exemplifies Staterra’s dedication to excellence in Process Safety Management (PSM).

Our experienced consultants leverage industry best practices and regulatory knowledge to deliver high-quality solutions. We are committed to helping our clients achieve their goals while upholding the highest safety and environmental standards.

Contact us today to learn how our PSM expertise can benefit your projects and operations.

Staterra enhances safety and efficiency of Riyadh Wastewater Treatment Plant
The post Staterra enhances safety and efficiency of Riyadh Wastewater Treatment Plant appeared first on Staterra.]]>
Ensuring safety at Diriyah Gate: a hazard-based approach https://sta-terra.com/ensuring-safety-at-diriyah-gate-a-hazard-based-approach/?utm_source=rss&utm_medium=rss&utm_campaign=ensuring-safety-at-diriyah-gate-a-hazard-based-approach Tue, 12 Nov 2024 12:44:29 +0000 https://sta-terra.com/?p=6300 Saudi Arabia is currently undergoing an unprecedented wave of development, with over 5,200 construction projects valued at more than $819 billion underway. This massive investment in infrastructure highlights the critical importance of prioritising hazard identification and mitigation across all sectors. At Staterra, we are proud to play a key role in supporting the Kingdom’s ambitious […]

The post Ensuring safety at Diriyah Gate: a hazard-based approach appeared first on Staterra.]]>

Saudi Arabia is currently undergoing an unprecedented wave of development, with over 5,200 construction projects valued at more than $819 billion underway. This massive investment in infrastructure highlights the critical importance of prioritising hazard identification and mitigation across all sectors.

At Staterra, we are proud to play a key role in supporting the Kingdom’s ambitious growth. Our commitment is to ensure that these vital projects are not only successful but also uphold the highest standards of safety and sustainability.

In a nation with a rapidly evolving regulatory landscape, staying ahead of the curve is essential. KSA’s environmental and safety standards are subject to frequent updates and changes, making compliance a complex and ongoing challenge.

Our deep understanding of these local regulations, combined with our proactive approach to monitoring regulatory developments, ensures that our clients remain informed and compliant. By partnering with us, your business can safeguard your projects and reputations, ensuring a smooth and successful development process.

Staterra for the DG1 and DG2 Sewage Treatment Plant Project in Diriyah KSA
Image courtesy of https://www.dgda.gov.sa/en

A case in point: the DG1 and DG2 Sewage Treatment Plant Project

Our recent involvement in the DG1 and DG2 Sewage Treatment Plant project, a crucial element of the prestigious Diriyah Gate Development, showcases our dedication to safety and expertise in risk management.

Tasked with ensuring the safety of the Organic Chain Reactor Waste Treatment Plant, we conducted a thorough Hazardous Area Classification (HAC) and a comprehensive Hazard and Operability (HAZOP) study.

The HAC involved meticulously identifying zones with potential explosive atmospheres, classifying them according to their risk levels. The HAZOP study, conducted in accordance with international safety standards, systematically evaluated potential deviations from normal operating conditions to identify and assess potential hazards.

By integrating the findings of both the HAC and HAZOP study, we were able to recommend appropriate control measures to mitigate risks associated with flammable gases and vapours, ensuring the well-being of workers, the surrounding community, and the environment. This proactive, multi-layered approach aligns with the Dangerous Substances and Explosive Atmospheres Regulations 2002 (DSEAR) and international safety standards, demonstrating our unwavering commitment to the highest levels of safety and compliance.

Our expertise: your assurance

At Staterra, our team of highly qualified consultants possesses deep knowledge and experience in Hazard and Process Safety. We proudly collaborate with and adhere to the regulations established by local environmental government entities, working hand-in-hand for a sustainable future.

Our commitment to excellence is reflected in our certifications from esteemed organisations such as the National Center for Environmental Compliance and the Royal Commission of Jubail and Yanbu. We adhere to the most stringent international safety standards and tailor our solutions to meet the unique needs of each project, ensuring the utmost safety and compliance for our clients.

The benefits of partnering with Staterra:

Collaborating with Staterra offers companies in KSA a multitude of advantages:

  • Enhanced safety: our proactive approach to hazard identification and risk mitigation helps prevent accidents and injuries, ensuring the well-being of all stakeholders.
  • Regulatory compliance: we ensure that your projects meet all relevant local and international regulations.
  • Project efficiency: by identifying potential risks early on, we help prevent costly delays and disruptions.
  • Sustainability: our focus on environmental sustainability helps minimise the ecological impact of your projects.
  • Reputation: aligning with Staterra enhances your company’s image as a responsible and safety-conscious organisation.

Building a safer, more sustainable future together

As the Kingdom of Saudi Arabia continues its remarkable journey of development, Staterra is committed to supporting businesses in achieving their goals in a safe and sustainable manner. We are your trusted partner for a brighter future.

Contact us today to learn more about how our Hazard Safety expertise can help your projects succeed.

Workers at Diriyah archaeological site in Al-Diriyah
Image courtesy of https://www.dgda.gov.sa/en
The post Ensuring safety at Diriyah Gate: a hazard-based approach appeared first on Staterra.]]>
Staterra expands its environmental expertise with Eugene Malabanan https://sta-terra.com/staterra-expands-its-environmental-expertise-with-eugene-malabanan/?utm_source=rss&utm_medium=rss&utm_campaign=staterra-expands-its-environmental-expertise-with-eugene-malabanan Sun, 03 Nov 2024 06:33:27 +0000 https://sta-terra.com/?p=6289 Following the recent appointments of David Lapinskas as Environmental Engineer and Mohammad Ayesh as Projects Manager, Staterra further strengthens its position as one of the fastest-growing environmental consultancies in KSA with the addition of Eugene Malabanan, a seasoned environmental consultant, to the team! With extensive experience in Saudi Arabia and the Philippines, Eugene brings a […]

The post Staterra expands its environmental expertise with Eugene Malabanan appeared first on Staterra.]]>

Following the recent appointments of David Lapinskas as Environmental Engineer and Mohammad Ayesh as Projects Manager, Staterra further strengthens its position as one of the fastest-growing environmental consultancies in KSA with the addition of Eugene Malabanan, a seasoned environmental consultant, to the team!

With extensive experience in Saudi Arabia and the Philippines, Eugene brings a proven track record in environmental compliance and impact assessments, further strengthening our team of diverse and specialised experts.

Eugene Malabanan Staterra environmental consultancy

Eugene’s expertise is a perfect match for our commitment to providing fast, effective, and comprehensive environmental solutions. He’s well-versed in:

  • Navigating complex regulations: preparing Environmental Impact Assessments (EIAs) and management plans for diverse projects, ensuring full compliance with local and regional requirements.
  • Ensuring rigorous compliance: conducting thorough environmental audits and gap analyses, helping clients not only meet but exceed regulatory standards.
  • Streamlining permitting: successfully obtaining permits from regulatory bodies like the NCEC and the Royal Commission, saving clients time and resources.
  • Data-driven insights: collecting and analysing environmental data to inform robust, actionable recommendations.


At Staterra, we’re passionate about helping our clients achieve environmental excellence. Eugene shares this passion, stating, “I’m excited to join a team that’s dedicated to making a positive environmental impact. Staterra’s commitment to going beyond compliance and finding innovative solutions align perfectly with my own values.”

Clients, current and future, can expect tailored and actionable environmental solutions that not only help them achieve compliance but also go beyond, contributing to a sustainable future.

With the expanded team, Staterra now offers a more comprehensive range of services, including environmental impact assessments, air quality monitoring, marine environmental management, and remediation strategies. This means all of you have access to a broader pool of expertise to address your specific environmental needs.

Welcome to the Staterra team, Eugene! We’re confident that your contributions will be invaluable to our clients and our mission.

The post Staterra expands its environmental expertise with Eugene Malabanan appeared first on Staterra.]]>
The moral imperative of environmental excellence https://sta-terra.com/the-moral-imperative-of-environmental-excellence/?utm_source=rss&utm_medium=rss&utm_campaign=the-moral-imperative-of-environmental-excellence Wed, 16 Oct 2024 07:06:54 +0000 https://sta-terra.com/?p=6278 As Saudi Arabia charges ahead with its ambitious Vision 2030 plan, businesses operating within the Kingdom have a heightened moral imperative to go beyond the bare minimum and actively champion environmental excellence. This shift from a compliance-driven approach to one rooted in genuine stewardship is not just good for the planet – it’s increasingly vital […]

The post The moral imperative of environmental excellence appeared first on Staterra.]]>

As Saudi Arabia charges ahead with its ambitious Vision 2030 plan, businesses operating within the Kingdom have a heightened moral imperative to go beyond the bare minimum and actively champion environmental excellence.

This shift from a compliance-driven approach to one rooted in genuine stewardship is not just good for the planet – it’s increasingly vital for long-term business success.

For too long, the narrative around environmental responsibility has been framed as a trade-off: profitability versus sustainability. But this is a false dichotomy. At Staterra, we believe that true environmental excellence goes hand-in-hand with a thriving business, especially within the evolving landscape of Saudi Arabia.

A futuristic vision of Saudi Arabia, transformed into a sustainable society with gleaming solar panels and lush green spaces, where businesses and the environment coexist in harmony.

Shifting societal expectations

Consumers are increasingly demanding transparency and accountability from the companies they support. They want to align themselves with brands that share their values, and environmental responsibility is a top priority. In Saudi Arabia, this shift is particularly pronounced.

A significant 64% of Saudi consumers express concern about environmental issues, including pollution and food waste. This statistic highlights a strong awareness of sustainability among the populace, signalling a clear expectation for businesses to take responsibility for their environmental impact.

Businesses that fail to demonstrate a genuine commitment to sustainability risk damaging their reputation and alienating their customer base.

Attracting and retaining talent

The best and brightest minds are drawn to companies that are making a positive impact on the world. By fostering a culture of environmental responsibility, businesses can attract and retain top talent, boosting innovation and driving growth.

For businesses, this means that demonstrating a genuine commitment to environmental responsibility is no longer optional – it’s essential for attracting and retaining top talent.

Studies have shown that engaged employees, those who feel a strong connection to their workplace and its values, are far less likely to seek new opportunities. In Saudi Arabia, only 19% of engaged employees reported actively looking for new jobs, compared to 47% of actively disengaged workers.

Mitigating risk and ensuring long-term resilience

Climate change and environmental degradation are serious threats to businesses in Saudi Arabia. Water scarcity, rising sea levels, and desertification all pose significant risks.

Companies must prioritise sustainable practices, especially in water management, to avoid operational disruptions, penalties, and reputational damage.

By taking proactive steps to address these environmental challenges, businesses can mitigate risk, build resilience, and ensure long-term success.

Unlocking innovation and efficiency

For Saudi Arabia, striving for environmental excellence is not just an ethical imperative, but a powerful engine for economic diversification. By investing in clean technologies, resource efficiency, and a circular economy, businesses can unlock new sectors of growth, attract foreign investment, and position the Kingdom as a leader in the burgeoning green economy.

This transition towards a more sustainable model aligns perfectly with Vision 2030’s objectives of reducing oil dependency and fostering a knowledge-based economy.

At Staterra, we are committed to helping our clients go beyond compliance and achieve true environmental excellence. Our team of experts provides a comprehensive range of services, from environmental impact assessments and air quality monitoring to marine environmental management and remediation strategies.

We work closely with our clients to understand their unique needs and develop tailored solutions that deliver both environmental and business value. Our work on the Native Tree Translocation in NEOM project exemplifies this commitment. We went beyond simply relocating trees to meet regulatory requirements. We worked closely with NEOM to ensure the long-term survival and integration of these trees into their new environment, contributing to the overall biodiversity and ecological health of the region.

Let us, as businesses operating in Saudi Arabia, answer the call of Vision 2030 and become not just compliant, but true champions of environmental excellence. Partner with us at Staterra and let’s build a future where economic prosperity and environmental sustainability go hand in hand.

The post The moral imperative of environmental excellence appeared first on Staterra.]]>
Staterra welcomes seasoned environmental engineering expert to the team! https://sta-terra.com/staterra-welcomes-seasoned-environmental-engineering-expert-to-the-team/?utm_source=rss&utm_medium=rss&utm_campaign=staterra-welcomes-seasoned-environmental-engineering-expert-to-the-team Mon, 07 Oct 2024 14:25:40 +0000 https://sta-terra.com/?p=6270 We are thrilled to announce that John David Lapinskas, a highly accomplished environmental engineer with over four decades of experience in the oil, gas, and renewable energy sectors, has joined the Staterra team! John’s impressive career, extensive experience in Saudi Arabia, and dedication to sustainability make him a valuable addition to our company and our […]

The post Staterra welcomes seasoned environmental engineering expert to the team! appeared first on Staterra.]]>

We are thrilled to announce that John David Lapinskas, a highly accomplished environmental engineer with over four decades of experience in the oil, gas, and renewable energy sectors, has joined the Staterra team! John’s impressive career, extensive experience in Saudi Arabia, and dedication to sustainability make him a valuable addition to our company and our clients.

John is a recognised global expert in all aspects of the petroleum oil and gas sector (onshore and offshore) and is both a Chartered Chemist since 2006 as well as a Chartered Environmentalist since 2009.

John David Lapinskas, a highly accomplished environmental engineer at Staterra

John’s journey: a wealth of experience

John’s extensive experience spans the globe, having worked on projects in over 25 countries.

He has successfully added the offshore WTG renewable energy sector to his portfolio showcasing his adaptability and commitment to a sustainable future whilst maintaining a lifelong major commitment to the oil and gas industry.

John’s expertise lies in environmental & social impact assessments, management systems, regulatory compliance, and project development, from conceptual design to decommissioning.

Notably, John has accumulated substantial experience working on large-scale mega projects in Saudi Arabia with the construction of both the SATORP Refinery and Sadara Petrochemical Facility, both Al Jubail Industrial City II, making him well-versed in the unique environmental challenges and regulations of the MENA region.

A commitment to global sustainability

At Staterra, we are dedicated to promoting environmental responsibility and sustainable practices in the energy industry. John’s passion for sustainability aligns perfectly with our core values. His wealth of knowledge and experience will undoubtedly strengthen our ability to deliver innovative and environmentally robust and cost-effective solutions to our clients.

Key skills and expertise

John brings a diverse skillset to Staterra, including:

  • Expertise in environmental impact assessments, management systems, and compliance.
  • Experience in all phases of project development, from conceptual design, construction, commissioning, operations, and final decommissioning.
  • Proficiency in various environmental emissions modelling and analytical tools.
  • Strong background in hazardous waste management and the application of physicochemical and/or microbiological soil and groundwater remediation technologies.
  • Proven ability to liaise with regulatory authority bodies and stakeholders for the mitigation of environmental risk and implementation of strategic mitigation measures
  • Hydrocarbon Expert Witness and Subject Matter Expert
  • Lifelong STEM advocate and UK University Lecturer
  • Proponent of World Bank – IFC Performance Standards I-VIII.

 

Looking ahead: a bright future together

We are excited to have John on board and look forward to the positive impact he will make at Staterra. His expertise and passion for sustainability will be instrumental in driving our commitment to environmental responsibility and innovation in the energy sector.

Welcome, John!

Please join us in welcoming John to the Staterra family. We are confident that his contributions will be invaluable as we continue to strive for a sustainable future and environmental excellence.

The post Staterra welcomes seasoned environmental engineering expert to the team! appeared first on Staterra.]]>
Staterra’s contributions to a safer industrial sector https://sta-terra.com/staterras-contributions-to-a-safer-industrial-sector/?utm_source=rss&utm_medium=rss&utm_campaign=staterras-contributions-to-a-safer-industrial-sector Tue, 01 Oct 2024 09:19:18 +0000 https://sta-terra.com/?p=6256 In Saudi Arabia’s dynamic industrial landscape, process safety is of paramount importance, and ensuring the safety and efficiency of industrial processes is crucial not only for economic growth but also for safeguarding human life and the environment. One such critical system is the ReCAP™ Emissions Recovery System, designed to prevent the release of harmful gases […]

The post Staterra’s contributions to a safer industrial sector appeared first on Staterra.]]>

In Saudi Arabia’s dynamic industrial landscape, process safety is of paramount importance, and ensuring the safety and efficiency of industrial processes is crucial not only for economic growth but also for safeguarding human life and the environment.

One such critical system is the ReCAP™ Emissions Recovery System, designed to prevent the release of harmful gases into the atmosphere.

Understanding the ReCAP™ System and the importance of HAZOP studies

The ReCAP™ system operates under high pressure, transferring gases between closed volumes to minimise environmental impact. Given the potential risks involved, a Hazard and Operability (HAZOP) study was conducted to proactively identify and address potential hazards within the system.

This systematic approach, aligned with SAEP-104, involved a multidisciplinary team of experts, including Staterra, a leading environmental consulting firm with expertise in risk assessment and process safety management.

Staterra’s key contributions to the HAZOP study

Staterra played a pivotal role in facilitating the HAZOP workshop and guiding the risk assessment process.

Our team of experienced consultants, Amer Alzubaidi and Haitham Al Mamimi, brought valuable insights and technical knowledge to the table, contributing significantly to the identification and evaluation of potential hazards.

They actively participated in discussions to ensure a comprehensive and rigorous analysis of the system’s safety and operability.

HAZOP study for industrial safety.

Additionally, the team utilised a customised Excel sheet that aligns with the HAZOP template given in SAEP-104 to record all discussions during the HAZOP workshop session, further ensuring compliance and efficiency.

Key findings and recommendations from the HAZOP report

The HAZOP study, conducted in collaboration with Bell Energy, identified several potential hazards within the ReCAP™ system. These hazards were meticulously assessed based on their potential risk ranking, considering both the severity of potential consequences and their likelihood of occurrence. Among the high-risk hazards identified were:

  • Loss of CNG supply, leading to potential equipment damage
  • Gas diversion, posing a risk of fire and explosion
  • Overpressurization, with the potential for catastrophic failure and gas release

To mitigate these risks, the HAZOP team, with Staterra’s active involvement, developed six prioritised recommendations. These recommendations include evaluating set points, implementing car-seal closures on valves, and ensuring that critical valves remain in their designated positions to prevent unauthorised operation and gas diversion.

Staterra’s expertise in action: ensuring safety and compliance

Staterra’s expertise in process safety management was evident throughout the HAZOP study. Our contributions helped ensure that the risk assessment was conducted in a thorough, systematic, and compliant manner.

Staterra’s commitment to excellence and in-depth understanding of industry best practices were instrumental in developing effective recommendations to enhance the safety and reliability of the ReCAP™ system.

The ReCAP™ Emissions Recovery System HAZOP Report highlights the critical importance of proactive risk assessment in complex industrial processes. Staterra is proud to have made significant contributions to this study, underscoring our capabilities in process safety management and our commitment to supporting clients in achieving environmental excellence. Through collaborative efforts and a data-driven approach, we have helped pave the way for a safer and more sustainable industrial sector in Saudi Arabia.

Ready to optimise your process safety management? Contact Staterra to learn more about our HAZOP study services and how we can help you identify and mitigate potential risks.

The post Staterra’s contributions to a safer industrial sector appeared first on Staterra.]]>
Shaping Saudi Arabia’s ecological future https://sta-terra.com/shaping-saudi-arabias-ecological-future/?utm_source=rss&utm_medium=rss&utm_campaign=shaping-saudi-arabias-ecological-future Wed, 11 Sep 2024 06:12:27 +0000 https://sta-terra.com/?p=6247 Saudi Arabia is in the midst of an incredible transformation. As megaprojects reshape the Kingdom’s landscape, Staterra is ensuring that environmental considerations remain at the forefront. Our team is setting new standards in ecological consulting across Saudi Arabia, balancing ambitious development goals with crucial environmental needs. Pioneering ecological solutions Our projects in NEOM showcase Staterra’s […]

The post Shaping Saudi Arabia’s ecological future appeared first on Staterra.]]>

Saudi Arabia is in the midst of an incredible transformation. As megaprojects reshape the Kingdom’s landscape, Staterra is ensuring that environmental considerations remain at the forefront. Our team is setting new standards in ecological consulting across Saudi Arabia, balancing ambitious development goals with crucial environmental needs.

Pioneering ecological solutions
Our projects in NEOM showcase Staterra’s expertise in action. We’ve been involved in multiple initiatives that demonstrate our commitment to preserving biodiversity while facilitating sustainable development. A couple of examples:

Native tree translocation at Oxagon

In a crucial project, we conducted a rapid ecological survey and native tree translocation at the WO-038 Oxagon Site in NEOM.

This project aimed to characterise the biotic environment and identify ecological features in the area.

Importantly, we worked on translocating native tree species to other sites, aligning with NEOM’s vision of environmental preservation.

Our survey at Oxagon revealed that the area is part of the Red Sea Arabian Desert Shrublands Ecoregion, dominated by Vachellia tortilis and Haloxylon salicornicum.

We recorded fourteen plant species belonging to ten genera and seven families, providing crucial data for future conservation efforts.

Staterra's ecological survey of WO-038 Oxagon Site at NEOM
The biotic environment and identify ecological features at the WO-037 Haql Site in NEOM

Ecological survey at Haql Site

We also conducted a comprehensive ecological survey at the Haql Site, providing vital insights for this futuristic development.

During our survey, we identified 18 plant species, including important trees like Vachellia tortilis and Lycium shawii.

We also noted potential habitats for the globally vulnerable Spiny-tailed Lizard.

Our team’s expertise in biodiversity assessment was further demonstrated through our thorough examination of the site’s fauna.

These projects demonstrate our capability in terrestrial ecology, protected species surveys, and practical conservation measures – key aspects of our ecological services.

Leading the way in Saudi ecological consulting

As Saudi Arabia progresses towards Vision 2030, the demand for expert ecological advice is growing rapidly.

Our team combines local knowledge with global best practices, ensuring we deliver solutions that are both environmentally sound and practically achievable. Our ecological surveys form the backbone of our environmental governance approach, providing crucial data for informed decision-making.

At Staterra, we are proud to be at the forefront of this field, offering unparalleled expertise in navigating the complex interplay between development and environmental preservation.

Certified excellence in environmental services
Our commitment to environmental excellence is recognised at the highest levels. Staterra holds the “Certificate of Authorisation for a Third-Party Company to Provide Environmental Services” from the Royal Commission of Jubail and Yanbu at Jazan City. This certification, achieved after a rigorous evaluation process, authorises us to provide Environmental Impact Assessment (EIA) consultancy services in the Jazan City for Primary and Downstream Industries (JCPDI) region.

This certification underscores our ability to deliver top-tier environmental solutions that meet the Royal Commission’s stringent standards. It’s not just an achievement, but a responsibility we take seriously in our mission to protect the environment and contribute to sustainable development.

Looking ahead
The future of Saudi Arabia is bright, and at Staterra, we’re committed to ensuring it’s green too. We’re continually expanding our capabilities, investing in new technologies, and deepening our understanding of Saudi Arabia’s unique ecosystems.

For businesses and organisations navigating Saudi Arabia’s environmental regulations and sustainability goals, Staterra offers the expertise, practical experience, and certified competence you need. We’re not just consultants – we’re partners in creating a sustainable future for the Kingdom.

Interested in learning how we can support your project with our proven expertise and certified environmental services? Get in touch with us. Let’s work together to create developments that are not only ambitious but also environmentally responsible.

The post Shaping Saudi Arabia’s ecological future appeared first on Staterra.]]>
Staterra’s growing team welcomes new Projects Manager! https://sta-terra.com/staterras-growing-team-welcomes-new-projects-manager/?utm_source=rss&utm_medium=rss&utm_campaign=staterras-growing-team-welcomes-new-projects-manager Wed, 04 Sep 2024 05:48:15 +0000 https://sta-terra.com/?p=6228 At Staterra, we know that tackling complex environmental challenges requires more than just passion – it demands meticulous planning, expert coordination, and a deep understanding of engineering principles. That’s why we’re thrilled to welcome Mohammad Ayesh as our new Projects Manager! Mohammad holds a Bachelor of Science in Building Engineering and a Master of Engineering […]

The post Staterra’s growing team welcomes new Projects Manager! appeared first on Staterra.]]>

At Staterra, we know that tackling complex environmental challenges requires more than just passion – it demands meticulous planning, expert coordination, and a deep understanding of engineering principles. That’s why we’re thrilled to welcome Mohammad Ayesh as our new Projects Manager!

Mohammad Ayesh project manager Staterra

Mohammad holds a Bachelor of Science in Building Engineering and a Master of Engineering in Construction Engineering and Management, both awarded with honours from King Fahd University of Petroleum & Minerals. But it’s his hands-on experience that really sets him apart – Mohammad brings over 14 years of experience leading complex engineering and construction projects in demanding environments.

In his role as Projects Manager, Mohammad will oversee our expanding portfolio of environmental projects. His expertise in areas such as building engineering, coordination of multi-disciplinary teams, and implementation of advanced engineering software will be crucial as we tackle increasingly complex environmental challenges for our clients.

Mohammad’s appointment comes at an exciting time for Staterra. As we continue to grow and expand our services across the region, his leadership will be instrumental in ensuring we maintain our high standards of quality and innovation. We’re confident that Mohammad’s skills will help us push the boundaries of what’s possible in environmental consulting.

Welcome aboard, Mohammad! We can’t wait to see the positive impact you’ll make on our team and for our clients.

Are you passionate about creating a more sustainable future? We’re always on the lookout for talented, environmentally-conscious professionals to join our mission. If you think you’d be a great fit for the Staterra team, don’t hesitate to reach out, we’d love to hear from you!

The post Staterra’s growing team welcomes new Projects Manager! appeared first on Staterra.]]>
Staterra helps Inma Steel clear environmental hurdles https://sta-terra.com/staterra-helps-inma-steel-clear-environmental-hurdles/?utm_source=rss&utm_medium=rss&utm_campaign=staterra-helps-inma-steel-clear-environmental-hurdles Wed, 28 Aug 2024 05:35:18 +0000 https://sta-terra.com/?p=6219 Expanding industrial operations in Saudi Arabia presents a unique set of challenges, particularly when it comes to navigating the nation’s stringent environmental regulations. For Inma Steel Fabrication Co. Ltd., a leading steel fabricator in Jubail Industrial City, the journey to expand its facilities was paved with complex regulatory requirements and potential environmental impacts. However, Inma […]

The post Staterra helps Inma Steel clear environmental hurdles appeared first on Staterra.]]>

Expanding industrial operations in Saudi Arabia presents a unique set of challenges, particularly when it comes to navigating the nation’s stringent environmental regulations.

For Inma Steel Fabrication Co. Ltd., a leading steel fabricator in Jubail Industrial City, the journey to expand its facilities was paved with complex regulatory requirements and potential environmental impacts.

However, Inma Steel successfully achieved its expansion goals while upholding rigorous environmental standards, thanks to the expertise of Staterra, a trusted environmental consulting firm.

Overcoming regulatory complexities

Saudi Arabia’s environmental regulatory framework is multifaceted, with oversight from both the Royal Commission for Jubail and Yanbu (RCJY) and the National Center for Environmental Compliance (NCEC).

Staterra’s in-depth knowledge of the regulatory landscape was pivotal in guiding Inma Steel through this intricate process. We ensured compliance with the comprehensive Royal Commission Environmental Regulations (RCER-2015), which encompass air quality, water management, waste handling, and hazardous materials management.

Environmental Impact Assessment (EIA) in KSA

Additionally, our team helped Inma Steel align with NCEC standards and leverage relevant international guidelines. This included addressing the potential implications of international conventions and agreements such as the Kyoto Protocol and the Convention on Biological Diversity.

Data-driven baseline assessments

Staterra conducted rigorous baseline assessments to characterise the existing environmental conditions at the project site. This involved:

  • Air quality monitoring: five years of continuous air quality data from a nearby monitoring station revealed the presence of pollutants such as SO2, NOx, and particulate matter, primarily attributed to industrial emissions in the Jubail area.
  • Soil and groundwater analysis: extensive soil and groundwater sampling identified pre-existing contamination with nitrates, organic carbon, ammonia, and heavy metals. This data was crucial for understanding potential risks and designing appropriate mitigation measures.
  • Noise level surveys: baseline noise monitoring revealed that existing noise levels at the project boundary were within regulatory limits, providing a benchmark for assessing potential noise impacts during construction and operation.

Tailored mitigation strategies

We also developed a comprehensive set of mitigation measures tailored to the specific environmental conditions and project activities. These strategies included:

  • Air quality management: implementing Best Available Techniques (BAT) for emission control, including the use of high-efficiency filters and dust suppression systems.
  • Spill prevention and control: designing concrete containment areas for hazardous materials storage, along with emergency response plans and spill kits.
  • Noise reduction: utilising noise barriers, enclosures, and low-noise equipment to minimise noise pollution during construction and operation.
  • Waste management: implementing a waste hierarchy that prioritises waste reduction, reuse, and recycling, with proper disposal of hazardous waste in compliance with RCER-2015 guidelines.

Successful permitting and project execution

Staterra’s comprehensive Environmental Impact Assessment (EIA) report, supported by robust data and expert analysis, was instrumental in Inma Steel obtaining the necessary Environmental Permit to Construct (EPC) from the RCJY. This achievement not only demonstrated Inma Steel’s commitment to environmental responsibility but also paved the way for the project’s successful implementation.

Inma Steel’s expansion project exemplifies how a strategic and data-driven approach to environmental assessment, coupled with expert guidance from consultants like Staterra, can lead to successful industrial growth in Saudi Arabia.

By proactively addressing environmental concerns and complying with stringent regulations, Inma Steel has set a benchmark for sustainable industrial development in the region.

Don’t let environmental regulations hold you back – contact Staterra and achieve your business goals while protecting the environment.

The post Staterra helps Inma Steel clear environmental hurdles appeared first on Staterra.]]>
Boost workplace safety, boost your bottom line https://sta-terra.com/health-safety-saudi-arabia/?utm_source=rss&utm_medium=rss&utm_campaign=health-safety-saudi-arabia Thu, 15 Aug 2024 07:45:44 +0000 https://sta-terra.com/?p=6207 Prioritising the health and safety of your employees and safeguarding your assets isn’t just good practice, it’s essential for business success. The regulatory landscape in Saudi Arabia is constantly evolving, and staying ahead of the curve can feel like a challenge in itself. At Staterra, we’re here to make that challenge disappear. As a leading […]

The post Boost workplace safety, boost your bottom line appeared first on Staterra.]]>

Prioritising the health and safety of your employees and safeguarding your assets isn’t just good practice, it’s essential for business success.

The regulatory landscape in Saudi Arabia is constantly evolving, and staying ahead of the curve can feel like a challenge in itself. At Staterra, we’re here to make that challenge disappear. As a leading health and safety consultancy, we empower businesses like yours to not only navigate these changes but to thrive within them.

Stay ahead of the curve with Staterra

The KSA government is deeply invested in raising the bar for health and safety standards, as evidenced by initiatives like the new Occupational Health and Safety Law in 2020. This commitment to workplace well-being means businesses need to be more vigilant than ever in ensuring full compliance and avoiding potential penalties.

Our team at Staterra lives and breathes these regulations. We’re deeply familiar with the latest updates and can provide your business with the expert guidance needed to stay firmly ahead of the compliance curve. But we don’t stop there. We believe that true success lies in fostering a proactive safety culture, where your team not only meets requirements but also embraces a genuine commitment to well-being.

Comprehensive solutions tailored to your needs

We offer a comprehensive suite of health and safety services meticulously designed to address the unique demands of your business:

  • Chemical Exposure Studies: protecting your workforce from hazardous substances.
  • Industrial Hygiene Studies: creating healthier and safer work environments.
  • Illumination Surveys: ensuring optimal lighting conditions for productivity and well-being.
  • Heat Stress Surveys: mitigating risks in demanding work environments.
  • Noise and Vibrations Surveys: safeguarding hearing and overall health.
  • Indoor Air Quality: promoting a healthy and productive atmosphere.
  • Process Safety Studies (HAZOP, LOPA, QRA, SIL, and SIL Verification): identifying and mitigating process-related hazards.
  • Safety Management Systems: building a robust framework for continuous safety improvement.
Two construction workers in an oil refinery setting are carefully selecting safety helmets and protective glasses, demonstrating their commitment to workplace safety.

Real-world expertise, tangible results

Our team of experts doesn’t just consult—we collaborate. We work closely with you to develop bespoke health and safety strategies that align perfectly with your specific business needs and objectives. This means moving beyond generic solutions and diving deep into your operations. We meticulously analyse potential hazards and design a plan that not only mitigates risks but also complements your business goals and ensures unwavering regulatory compliance.

For example, our recent HAZOP study for the Riyadh West Wastewater Treatment Plant exemplifies our proactive approach. We identified potential risks related to chemical handling, sludge processing, and gas emissions. Our recommendations, including improved storage, stricter protocols, and advanced gas detection systems, directly contributed to a safer and more secure work environment.

This same dedication to thorough risk assessment, tailored controls, and continuous monitoring is woven into every project we undertake, across all industries.

Partner with Staterra: your success is our mission

At Staterra, we’re more than just consultants, we’re your dedicated partners, certified by the KSA government, in building a safer, healthier, and more productive future for your business. Our team is passionate about helping you achieve operational excellence while fostering a culture where safety is seamlessly integrated into every facet of your work.

Contact us today, and let’s start building a winning health and safety strategy together.

The post Boost workplace safety, boost your bottom line appeared first on Staterra.]]>
Understanding HAZOP studies: how and why they work https://sta-terra.com/understanding-hazop-studies-how-and-why-they-work/?utm_source=rss&utm_medium=rss&utm_campaign=understanding-hazop-studies-how-and-why-they-work Mon, 05 Aug 2024 12:58:52 +0000 https://sta-terra.com/?p=6194 What are HAZOP studies? Hazard and operability (HAZOP) studies might sound complex, but they are crucial for identifying potential hazards and operational issues in various systems. Originally developed for the chemical industry, HAZOP studies are now widely used in sectors like oil and gas, pharmaceuticals, and manufacturing to ensure safe and efficient operations. Staterra recently […]

The post Understanding HAZOP studies: how and why they work appeared first on Staterra.]]>

What are HAZOP studies?

Hazard and operability (HAZOP) studies might sound complex, but they are crucial for identifying potential hazards and operational issues in various systems. Originally developed for the chemical industry, HAZOP studies are now widely used in sectors like oil and gas, pharmaceuticals, and manufacturing to ensure safe and efficient operations.

Staterra recently conducted a comprehensive HAZOP study at Riyadh West Wasterwater Treatment Plant that exemplified the process and benefits of this tool. Let’s take a broader look here at how and why HAZOP studies work.

Hazop study in wastewater plant KSA

When do we use them?

Imagine being able to foresee and prevent potential risks in your systems before they happen.

That’s exactly what a HAZOP study aims to do.

It involves examining every part of a process to detect deviations from the intended design or operation that could lead to hazardous situations or operational problems. By spotting these risks early, companies can implement measures to prevent accidents, reduce downtime, and improve overall safety and performance. They’re a failsafe, a proactive tool to protect staff and the public.

How do HAZOP studies work?

The magic of HAZOP studies begins with careful preparation. The scope and objectives of the study are defined, and a multidisciplinary team with expertise in the process being examined is assembled. Relevant documentation, like process flow diagrams and operating procedures, is gathered. 

The scope depends on the size and complexity of the company and the processes involved, but however big or small, we next break the project down into manageable sections, known as nodes.

Each node represents a specific part of the process; a piece of equipment, or a pipeline segment. Key parameters for each node, such as flow, temperature, pressure, and chemical composition – whatever is relevant – are identified.

Guide words like “No,” “More,” “Less,” “As Well As,” and “Reverse” are applied to each parameter to explore the possibilities, or deviations. For example, applying the guide word “No” to the parameter “flow” could lead to the deviation “No flow.” 

Each step in the process branches out to explore different potential deviations and their causes and consequences. It’s similar to how a logic tree would map out different pathways and outcomes based on various conditions: ‘if this is like that, what will happen?’

We then analyse each of these deviations to figure out possible causes and consequences. What could go wrong? Why might it happen? What impact could it have? We assess the likelihood and severity of each identified hazard, helping us prioritise risks and decide which ones need immediate attention.

Next, we come up with recommendations to mitigate the identified risks. This might involve design tweaks, changes to operating procedures, or additional safety measures. Finally, we document all our findings and recommendations in a detailed report, and follow up to make sure the recommended actions are put in place and are effective.

The benefits of HAZOP studies

Why are HAZOP studies so important? Because they make operations safer by identifying potential hazards early, preventing accidents and ensuring the safety of employees, equipment, and the environment. Addressing operational issues before they become problems can reduce downtime and improve the efficiency of processes. HAZOP studies also assist in meeting industry regulations and standards, helping companies avoid fines and legal issues.

Preventing accidents and operational problems can save significant costs associated with repairs, downtime, and liability. Additionally, demonstrating a commitment to safety and risk management can enhance a company’s reputation with stakeholders, customers, and regulatory bodies.

Staterra’s expertise in HAZOP studies

At Staterra, we’re laser-focused on ensuring the safety and efficiency of your operations through comprehensive HAZOP studies. Our experienced team conducts thorough risk assessments, providing you with detailed insights and actionable recommendations. We work closely with your team to implement these recommendations, ensuring that your processes run smoothly and safely.

HAZOP studies and you

Thinking about the future? Implementing HAZOP studies is a critical step in safeguarding your operations and enhancing their performance. By systematically identifying and addressing potential hazards, you can ensure the long-term success and safety of your business.

Let Staterra be your partner in achieving these goals, providing the expertise and support you need for a safer, more efficient business.

The post Understanding HAZOP studies: how and why they work appeared first on Staterra.]]>
The importance of sustainable marine resource management https://sta-terra.com/the-importance-of-sustainable-marine-resource-management/?utm_source=rss&utm_medium=rss&utm_campaign=the-importance-of-sustainable-marine-resource-management Thu, 25 Jul 2024 03:13:28 +0000 https://sta-terra.com/?p=6185 The oceans are a vital part of our planet, covering over 70% of the Earth’s surface and providing countless benefits, from food and livelihoods to climate regulation and recreation. But our marine environments are under increasing pressure from overfishing, pollution, and climate change. Ensuring the sustainable use of marine resources is essential for protecting biodiversity […]

The post The importance of sustainable marine resource management appeared first on Staterra.]]>

The oceans are a vital part of our planet, covering over 70% of the Earth’s surface and providing countless benefits, from food and livelihoods to climate regulation and recreation. But our marine environments are under increasing pressure from overfishing, pollution, and climate change.

Ensuring the sustainable use of marine resources is essential for protecting biodiversity and supporting long-term economic and ecological health.

protecting biodiversity in KSA

Protecting biodiversity

The health of our oceans relies on biodiversity. Diverse ecosystems, such as coral reefs, mangroves, and seagrass beds, provide habitats for thousands of species and support complex food webs. In Saudi Arabia, the coral reefs are a stunning example of this biodiversity.

They are home to a myriad of marine life, from colourful fish to intricate coral structures, each playing a unique role in maintaining the balance of the ecosystem.

Overexploitation and destructive practices can – and have – lead to the loss of species and habitats, disrupting these delicate balances.

By implementing sustainable practices, we can protect these ecosystems and ensure that they continue to thrive. What does this mean, practically? Tactics such as setting fishing quotas, establishing marine protected areas, and promoting responsible tourism and aquaculture have all been used successfully for forward-thinking governments and environmental bodies.

Supporting economic and ecological health

And let’s keep in mind that healthy marine environments are not only critical for biodiversity but also for the economy.

Fisheries and tourism are major sources of income for many communities, particularly in coastal regions. Sustainable management of marine resources ensures that these industries can continue to provide livelihoods without depleting the resources they depend on. It’s a mindful approach that can preserve the livelihoods of future generations.

Let’s take a look at one of these; sustainable fishing practices. These can help maintain fish populations at healthy levels, ensuring that there are enough fish in the coming decades. This not only supports the fishing industry but also preserves the marine food web, which many other species rely on. Similarly, protecting coral reefs from pollution and destructive activities ensures that they remain vibrant and attractive to tourists, supporting the local economy. It’s a symbiotic cycle with marine life, humans, and our economies all playing a role.

Staterra’s role in sustainable marine management

At Staterra, we are committed to promoting sustainable marine resource management.

Our services in marine environment management focus on protecting biodiversity and ensuring the sustainable use of marine resources. By working with local communities, governments, and businesses, we aim to create strategies that balance economic needs with ecological health.

We provide comprehensive assessments of marine environments, identifying key areas of biodiversity and potential threats.

Our team develops tailored management plans that include measures such as habitat restoration, pollution control, and sustainable fishing practices.

And we also offer training and support to local stakeholders, empowering them to take an active role in conservation efforts.

comprehensive assessments of marine environments

The path forward

The future of our oceans depends on the actions we take today. By prioritising sustainable marine resource management, we can protect the incredible biodiversity of places like Saudi Arabia’s reefs and support the long-term health of our planet’s marine ecosystems.

It is a shared responsibility that requires collaboration and commitment from all sectors of society; sustainable marine resource management helps us ensure a thriving future for both nature and humanity. 

Fascinated by the marine environment? In that case learn a few tips on managing marine environments sustainably

The post The importance of sustainable marine resource management appeared first on Staterra.]]>
Wastewater reuse at Riyadh West: safety and efficiency https://sta-terra.com/wastewater-reuse-at-riyadh-west-safety-and-efficiency/?utm_source=rss&utm_medium=rss&utm_campaign=wastewater-reuse-at-riyadh-west-safety-and-efficiency Wed, 17 Jul 2024 03:26:07 +0000 https://sta-terra.com/?p=6117 Water is one of our most precious resources, so ensuring the smooth management of water treatment operations is a huge responsibility. Wastewater treatment is a complex process, and at Staterra, we’re passionate about turning challenges into opportunities. We completed a comprehensive Hazard and Operability (HAZOP) study for our client, the Riyadh West Wastewater Treatment Plant, […]

The post Wastewater reuse at Riyadh West: safety and efficiency appeared first on Staterra.]]>

Water is one of our most precious resources, so ensuring the smooth management of water treatment operations is a huge responsibility. Wastewater treatment is a complex process, and at Staterra, we’re passionate about turning challenges into opportunities. 

We completed a comprehensive Hazard and Operability (HAZOP) study for our client, the Riyadh West Wastewater Treatment Plant, to identify potential hazards and operability issues. We can only manage what we measure, and a HAZOP study gives us the data we need to make the right decisions.  

What is wastewater treatment?

Turning raw sewage into clean water might sound like magic, but it’s really about using the right technology and processes.

The goal is to remove contaminants and make the water safe for irrigation and other non-drinking uses.

This approach helps address water scarcity and promotes environmental sustainability: wastewater shouldn’t be wasted.

Staterra at Riyadh West Wastewater Treatment Plant 2

A deep dive into the HAZOP study

The HAZOP study at the Riyadh West Wastewater Treatment Plant was a meticulous process aimed at uncovering potential risks and devising strategies to mitigate them. Initially, the project involved a detailed review of the plant’s design and operational procedures. This foundational assessment was critical for understanding the flow of wastewater through various treatment stages, and for identifying critical control points.

A multidisciplinary team, including process engineers, safety experts, and plant operators, was assembled to conduct the study. HAZOP studies often involve cross-functional collaboration, and our team’s combined expertise ensured a 360 degree analysis of potential hazards.

“Our comprehensive approach to the HAZOP study has enabled us to identify and mitigate risks effectively, ensuring the Riyadh West Wastewater Treatment Plant operates at the highest standards of safety and efficiency,” said Haitham Al Tamimi, Consultant at Staterra.

Key findings and recommendations

The HAZOP study identified several critical areas for improvement to enhance safety and efficiency at the plant.

  • Chemical handling: the study highlighted risks associated with the handling and storage of chemicals like chlorine and sodium hydroxide. Recommendations included improving storage facilities, implementing stricter handling protocols, and enhancing staff training.
  • Sludge processing: issues in sludge processing and disposal were identified. The study recommended upgrading sludge treatment systems and introducing rigorous monitoring to ensure environmental compliance.
  • Gas emissions: potential risks from gas emissions were identified, prompting recommendations for installing advanced gas detection and ventilation systems to mitigate harmful emissions.

These recommendations aim to improve operational efficiency, ensure regulatory compliance, and enhance safety for plant personnel. Our client was keen to implement any and all changes needed to stay ahead of the curve and guarantee optimal operations.

Why this matters

A HAZOP study does more than just tick regulatory boxes. By uncovering and addressing potential hazards, it transforms the workplace into a safer, more efficient environment. This proactive approach not only protects the well-being of staff but also optimises operations, paving the way for the plant’s long-term success.

Looking ahead

The HAZOP study at the Riyadh West Wastewater Treatment Plant exemplifies Staterra’s commitment to safety and operational excellence. By uncovering and addressing potential hazards, we ensure that the plant operates smoothly and safely, benefiting both the environment and the community.

Get in touch

Interested in learning how a HAZOP study can enhance the safety and efficiency of your operations?

Don’t wait for a hazard to turn into an incident. Reach out to Staterra today to discover more about our comprehensive risk assessment services and how we can help you achieve operational excellence. Let us help you create a safer, more efficient future.

The post Wastewater reuse at Riyadh West: safety and efficiency appeared first on Staterra.]]>
Enhancing biodiversity through ecological restoration projects https://sta-terra.com/enhancing-biodiversity-through-ecological-restoration-projects/?utm_source=rss&utm_medium=rss&utm_campaign=enhancing-biodiversity-through-ecological-restoration-projects Sat, 29 Jun 2024 06:53:26 +0000 https://sta-terra.com/?p=6068 Nature is delicate. It’s all about balance. When that balance becomes disrupted, how can we effectively, but respectfully, restore it? Ecological restoration aims to do this. It’s a series of processes involving different elements in the system that repairs damage to the whole. By rejuvenating damaged habitats and ecosystems, we revive these areas – and […]

The post Enhancing biodiversity through ecological restoration projects appeared first on Staterra.]]>

Nature is delicate. It’s all about balance. When that balance becomes disrupted, how can we effectively, but respectfully, restore it? Ecological restoration aims to do this. It’s a series of processes involving different elements in the system that repairs damage to the whole. By rejuvenating damaged habitats and ecosystems, we revive these areas – and enhance their biodiversity. Here’s a closer look at how these projects work and why they are essential for our environment.

The essence of ecological restoration

Because nature is a system, any attempt to restore its balance must take into account every element; treating the soil alone, only removing weeds, or planting new trees and nothing else – these approaches simply won’t produce the results we need to bring ecosystems back to life. We need to take a measured, but also comprehensive approach instead. This might include planting native vegetation, removing invasive species, and reintroducing native wildlife. The goal is to reestablish the natural processes that sustain these ecosystems, enhancing their biodiversity and ecological functions. We help the ecosystem reach such a level of health and productivity that it no longer needs human intervention to thrive.

How we bring ecosystems back to life

Our approach at Staterra is thorough and science-driven. We start with detailed ecological surveys to understand the current state of the ecosystem. This involves identifying existing plant and animal species, soil conditions, and environmental stressors. For example, in a forest restoration project, initial assessments might include mapping out areas affected by logging or wildfires and cataloging surviving plant and animal species.

A vibrant native palm tree farm in full bloom, symbolising the return of biodiversity through ecological restoration.

Based on our assessments, we develop comprehensive restoration plans. These plans outline necessary steps, such as reintroducing specific species and managing invasive ones. In a wetland restoration project, planning might involve creating a blueprint for reintroducing native aquatic plants and establishing water flow patterns to support amphibian populations.

Implementation involves various restoration activities, including planting native species, constructing habitats for wildlife, and improving soil health. Sustainable practices are key: they ensure the ecosystem can flourish independently over time. In practical terms, this might involve sowing native grass seeds, constructing bird nesting boxes, and applying organic fertilizers to improve soil fertility. We might also human-made structures to support and enhance wildlife – like strategically-placed nesting boxes, helping birds to breed and raise their young, ensuring a healthier and more stable population.

Once we’ve implemented our measures, we carry out post-restoration monitoring to ensure the ecosystem is recovering as planned. Regular surveys and adaptive management support continued ecosystem health; we need to gather the data to make decisions on how to move forward. If you don’t monitor, you can’t manage. Monitoring isn’t a one size fits all; for example, in coastal dune restoration projects, our monitoring schedule might include tracking the growth of dune vegetation, assessing erosion rates, and adjusting sand stabilisation techniques as needed.

Staterra tree translocation NEOM

Case study: NEOM ecological survey

A prime example of our work is the ecological survey and restoration efforts at NEOM, a visionary project in Saudi Arabia. We conducted a rapid ecological survey, identifying the biotic environment and native tree species. This effort supports NEOM’s ambitious goal of preserving and enhancing biodiversity in the region. By translocating native trees and implementing sustainable practices, we contributed to NEOM’s vision of environmental stewardship and sustainability.

Why ecological restoration matters

Restoring ecosystems goes beyond simple reforestation; it involves rebuilding the intricate web of life that supports our planet. Healthy ecosystems provide critical benefits; cleaner air and water, climate regulation, and habitats for diverse species. By enhancing biodiversity, we strengthen these systems, making them more resilient to environmental changes and human impacts.

Get involved

Interested in learning how ecological restoration can enhance your projects – and the world around us? Reach out to our team to discover more about our services and how we can help restore natural habitats and boost biodiversity.

The post Enhancing biodiversity through ecological restoration projects appeared first on Staterra.]]>
Integrated ecosystem services: a pioneering approach by Staterra https://sta-terra.com/integrated-ecosystem-services-a-pioneering-approach-by-staterra/?utm_source=rss&utm_medium=rss&utm_campaign=integrated-ecosystem-services-a-pioneering-approach-by-staterra Mon, 15 Jan 2024 13:12:34 +0000 https://sta-terra.com/?p=6024 In the ever-evolving landscape of environmental stewardship, Staterra takes a giant leap forward with its groundbreaking training course on Integrated Ecosystem Services. This collaborative initiative, designed in partnership with Ma’aden, unravels the complexities of developmental planning while cementing Staterra’s leadership in environmental excellence. Overview of Integrated Ecosystem Services Training Course Our journey commences with an […]

The post Integrated ecosystem services: a pioneering approach by Staterra appeared first on Staterra.]]>

In the ever-evolving landscape of environmental stewardship, Staterra takes a giant leap forward with its groundbreaking training course on Integrated Ecosystem Services. This collaborative initiative, designed in partnership with Ma’aden, unravels the complexities of developmental planning while cementing Staterra’s leadership in environmental excellence.

Overview of Integrated Ecosystem Services Training Course

Our journey commences with an in-depth exploration of the training course’s objectives—to equip technicians, particularly those from Ma’aden engaged in ecosystem services and developmental planning, with the tools to integrate ecosystem services seamlessly. The course covers a spectrum of crucial topics, ranging from biodiversity and ecosystems to economic valuation and sustainable development practices.

Demonstrating expertise; the first section of the course

The introductory sessions set the tone for a holistic understanding of ecosystems. With a focus on the interdependence of ecosystem elements and their impact on the delicate balance of our environment, the course provides technicians with a foundational grasp of these complex systems.

Aligning with industry – mining, biodiversity, and ecosystem services

Delving into the nexus of mining activities and biodiversity, the course strategically evaluates and integrates ecosystem services into development planning. This section aligns closely with our ongoing work at Ma’aden, emphasising the need for harmonious coexistence between industrial progress and ecological preservation.

Navigating sustainable development

The heart of the training lies in the emphasis on integrating ecosystem services principles into development planning. The course underscores biodiversity as a cornerstone for human life and economic activities, exemplifying its role in climate change mitigation and adaptation. Through real-world examples, technicians gain insights into the pivotal role of sustainability in nature conservation.

Evaluating and implementing ecosystem services – a practical approach

Practicality takes centre stage as the course unfolds a systematic approach to evaluating and implementing ecosystem services. Drawing from our findings related to Ma’aden Aluminium’s operations, technicians learn the art of effective management, ensuring a balanced integration of industrial activities and ecological well-being.

Governance, decision-making, and stakeholder involvement

Recognising the crucial role of governance in shaping behaviour and decision-making, the course advocates for sustainable practices and stakeholder involvement. At Staterra, we believe that responsible governance is integral to the success of ecosystem services integration.

Industry specifics – biodiversity management at Ma’aden Aluminium

Zooming into the industrial landscape, the course places a spotlight on biodiversity management, particularly in the context of Ma’aden Aluminium. Technicians gain insights into the benefits of effective biodiversity management, including the adoption of a conservation offsets program, showcasing the positive impact of responsible industrial decisions.

Economic valuation and monitoring – bridging economics and ecology

Bridging the realms of economics and ecology, the course unveils the economic valuation of ecosystem services associated with Ma’aden Aluminium’s activities. The monitoring framework discussed provides a roadmap for assessing and managing the impact of mining activities on ecosystem services, reinforcing our commitment to comprehensive solutions.

Integrated Ecosystem Services Training Course KSA
KSA Integrated Ecosystem Services Training Course

Leading the way to sustainable development

In conclusion, the Integrated Ecosystem Services Training Course stands as a testament to Staterra’s commitment to excellence and innovation. Staterra, Ma’aden, and the Kingdom of Saudi Arabia are collectively paving the way for a sustainable, biodiverse future.

As we work tirelessly to redefine waste management through cutting-edge technologies and sustainable practices, Ma’aden stands to gain not just an accredited environmental partner but a catalyst for positive change.

Our assessments, safety protocols, and commitment to the circular economy are not just about meeting standards but ensuring Ma’aden’s operations are optimised for the benefit of the environment, the community, and the company’s long-term success. Stay tuned for updates on this transformative project, where waste management transcends solution to become a beacon of sustainable innovation and a source of enduring benefits for Ma’aden and the Kingdom.

Connect with us at Staterra for comprehensive solutions, consultations, and collaborative opportunities. Together, let’s pave the way to a sustainable, biodiverse future in the Kingdom of Saudi Arabia and beyond!

The post Integrated ecosystem services: a pioneering approach by Staterra appeared first on Staterra.]]>
A groundbreaking biodiversity management adventure in KSA https://sta-terra.com/a-groundbreaking-biodiversity-management-adventure-in-ksa/?utm_source=rss&utm_medium=rss&utm_campaign=a-groundbreaking-biodiversity-management-adventure-in-ksa Tue, 02 Jan 2024 07:08:35 +0000 https://sta-terra.com/?p=6013 At Staterra we’re turning a new leaf, and we invite you to be a part of something extraordinary. We have teamed up with Ma’aden, the Middle East’s largest mining company. Our mission? To redefine biodiversity management in the Kingdom of Saudi Arabia. Ma’aden has handpicked Staterra for a groundbreaking biodiversity management project. Picture this as […]

The post A groundbreaking biodiversity management adventure in KSA appeared first on Staterra.]]>

At Staterra we’re turning a new leaf, and we invite you to be a part of something extraordinary. We have teamed up with Ma’aden, the Middle East’s largest mining company. Our mission? To redefine biodiversity management in the Kingdom of Saudi Arabia.

Ma’aden has handpicked Staterra for a groundbreaking biodiversity management project. Picture this as a journey to reshape the future of environmental care in KSA. Our task is clear: craft an all-encompassing biodiversity management procedure that sets a new standard.

A biodiversity marvel in the making

Fresh from our recent presentation at the KOM meeting, we’re excited to spill the beans. Our focus is on a biodiversity management procedure crafted specifically for Ma’aden but with a twist – it’s adaptable for seamless integration across the entire company. Think streamlined processes and best practices working together to safeguard sensitive species and ecosystems.

But there’s more! Our training sessions held in Riyadh armed our colleagues with the knowledge and skills to roll out our innovative biodiversity management procedure across all Ma’aden operations.

Presentation highlights:

In our recent presentation to Ma’aden, we introduced a comprehensive plan designed to enhance their biodiversity management. Attendees gained insights into streamlined processes and best practices derived from a meticulous review of mandatory requirements, including Element 15.0 Environmental Management and MSHEM-15.04 Biodiversity Management.

We facilitated a gap assessment to align existing procedures with these stringent requirements, ensuring a robust strategy. Attendees also benefited from our expertise in international standards and best practices, seamlessly incorporated into the resulting procedure.

Beyond documentation, our commitment extends to crafting a tailored procedure, providing training materials, and actively supporting implementation on Ma’aden sites. For affiliates, optional support includes studies, surveys, and biodiversity assessments. These efforts collectively underscore our dedication to excellence, delivering tangible benefits to attendees in the form of an optimised Biodiversity Management Procedure, streamlined processes, and valuable Training Materials.

Join us on this journey where environmental excellence meets innovation. If you or your organisation share our commitment to biodiversity management and sustainability, we invite you to get in touch. Whether you seek support, collaboration, or simply want to learn more, contact us.

Staterra, Ma’aden, and the Kingdom of Saudi Arabia are collectively paving the way for a sustainable, biodiverse future, and we welcome you to be a part of it.

The post A groundbreaking biodiversity management adventure in KSA appeared first on Staterra.]]>
A sustainable waste management collaboration with MESCO and KSA https://sta-terra.com/a-sustainable-waste-management-collaboration-with-mesco-and-ksa/?utm_source=rss&utm_medium=rss&utm_campaign=a-sustainable-waste-management-collaboration-with-mesco-and-ksa Thu, 07 Dec 2023 05:55:07 +0000 https://sta-terra.com/?p=5999 Embarking on a journey towards a more sustainable future, we, at Staterra, are proud to be at the forefront of waste management innovation in Saudi Arabia. Our latest collaboration with MESCO and the Kingdom of Saudi Arabia is set to revolutionise Jubail Industrial City with state-of-the-art waste treatment and landfill facilities. These facilities, firmly grounded […]

The post A sustainable waste management collaboration with MESCO and KSA appeared first on Staterra.]]>

Embarking on a journey towards a more sustainable future, we, at Staterra, are proud to be at the forefront of waste management innovation in Saudi Arabia.

Our latest collaboration with MESCO and the Kingdom of Saudi Arabia is set to revolutionise Jubail Industrial City with state-of-the-art waste treatment and landfill facilities. These facilities, firmly grounded in the principles of the circular economy, go beyond mere waste management—they ingeniously convert it into energy and valuable products.

Your partner in environmental excellence

As the accredited environmental consultant for the Royal Commission for Jubail and Yanbu, we have undertaken the crucial responsibility of conducting essential environmental studies for this groundbreaking initiative. Our ongoing commitment to environmental excellence shines through in the meticulous Environmental Impact Assessment we’ve conducted, examining potential impacts during both construction and long-term operations.

Our team went into rigorous field studies, scrutinising every environmental aspect at proposed sites and along logistic routes. From air emissions to wastewater disposal, noise, and visual aesthetics – no stone was left unturned. Our detailed modeling and suggested mitigation measures seamlessly integrated into the Permit Application Package, ensuring alignment with the stringent RCEC 2015 requirements—supporting MESCO’s journey to obtain the Environmental Permit to Construct.

Staterra Mesco venture

Crafting safety excellence

Our dedication extends beyond compliance. We meticulously crafted a robust Environmental Emergency Response Plan, outlining protocols, responsibilities, and coordination in the event of any incidents at the facilities. This goes beyond mere compliance; it’s our commitment to ensuring public and worker safety, aligning rigorously with the highest standards.

Circular economy in action

Once operational, MESCO’s facilities will not just manage waste but propel a green revolution by generating renewable energy. We take pride in playing a pivotal role in facilitating this forward-thinking sustainable infrastructure development. Our assessments have not just met but surpassed environmental standards, reinforcing our dedication to a sustainable and greener future.

Join the green revolution: be part of change

Stay tuned for updates on this transformative project, where waste management transcends solution to become a beacon of sustainable innovation. We, at Staterra, along with MESCO and the Kingdom of Saudi Arabia, are united in paving the way for a greener, circular future.

The post A sustainable waste management collaboration with MESCO and KSA appeared first on Staterra.]]>
More than services, a commitment to your success https://sta-terra.com/more-than-services-a-commitment-to-your-success/?utm_source=rss&utm_medium=rss&utm_campaign=more-than-services-a-commitment-to-your-success Tue, 24 Oct 2023 06:24:37 +0000 https://sta-terra.com/?p=5971 In today’s rapidly changing world, environmental challenges are growing more intricate, and regulations are becoming stricter by the day. Finding a reliable partner who not only comprehends these intricacies but excels in overcoming them is of paramount importance. That’s precisely where Staterra, with its diverse specialisations, profound knowledge, and cutting-edge technology, emerges as the frontrunner […]

The post More than services, a commitment to your success appeared first on Staterra.]]>

In today’s rapidly changing world, environmental challenges are growing more intricate, and regulations are becoming stricter by the day. Finding a reliable partner who not only comprehends these intricacies but excels in overcoming them is of paramount importance. That’s precisely where Staterra, with its diverse specialisations, profound knowledge, and cutting-edge technology, emerges as the frontrunner in environmental health and safety in Saudi Arabia.

We don’t just provide services; we craft solutions tailored to your unique needs.

Here, in case you missed it, we take a closer look at the array of services we offer and why our customer support sets us apart.

Environmental Assessment

Starting at the very beginning, Staterra conducts comprehensive environmental assessments. We don’t merely skim the surface; we delve deep to unearth insights that help you make informed decisions. This isn’t just about compliance; it’s about setting a foundation for responsible operations.

Environmental Management

Navigating the labyrinth of environmental regulations and requirements can be daunting. The Staterra acts as your guide, helping you not only meet the standards but excel in your environmental management. We don’t just ensure compliance; we enable you to achieve operational excellence.

Ecology

In a world where biodiversity conservation is paramount, Staterra’s expertise in ecology stands out. We understand the delicate balance of ecosystems and work to protect and preserve them, ensuring your operations coexist harmoniously with nature.

Air Quality

Clean air is a fundamental right. Staterra takes it seriously. Our air quality services not only monitor pollutant levels but also help you devise strategies to improve air quality. Breathing easy isn’t just a saying; it’s a reality we help you create.

Marine Environment

The oceans are the lungs of our planet. Staterra’s commitment extends beyond land; we apply our expertise to protect and conserve marine environments. Whether it’s coastal development or offshore operations, we ensure responsible practices.

Modelling

In an age of data, modelling is the key to informed decisions. Staterra employs advanced modelling techniques to provide insights that drive meaningful action. It’s not just about data; it’s about actionable intelligence.

Odour

Odour may seem trivial, but it can have significant consequences. Staterra’s odour management services help you mitigate these issues, enhancing the quality of life for your communities.

Remediation

When environmental damage occurs, we don’t just point out the problem; we provide solutions. Our remediation services are designed to restore what’s been harmed and ensure a brighter, cleaner future.

Health & Safety

In the end, everything comes down to the safety and well-being of individuals. Staterra prioritises health and safety in all our services, ensuring that every action you take is one step closer to a safer, healthier world.

What truly sets us apart, we like to believe, is our unwavering commitment to customer support.

We don’t just offer services; we build relationships.

Our team isn’t just knowledgeable; they’re passionate.

We don’t just meet expectations; we exceed them.

But don’t take our word for it…

"Staterra's environmental assessment was nothing short of impressive. Their attention to detail and comprehensive approach gave us invaluable insights into potential environmental impacts. Their assessment formed the foundation for our project's responsible development."

"Commitment to ecology is evident in their work. They not only helped us protect sensitive ecosystems but also integrated them into our operations seamlessly. Their dedication to preserving nature is commendable."

"Staterra's love for nature shines in their work. They didn't just protect the environment; they made it part of what we do every day. It's like they're superheroes for the environment!"

"Staterra is like the ocean's best friend. They made sure our beach project was not just about money but also about taking care of the ocean. We're so inspired by how much they care!"

In a world where environmental challenges are ever-evolving, Staterra is your steadfast partner, providing not just solutions but a path to excellence. It’s not just environmental health and safety; it’s excellence in every sense.

Choose Staterra, and you’re not just choosing a service provider; you’re choosing a brighter, more sustainable future!

The post More than services, a commitment to your success appeared first on Staterra.]]>
The future of environmental consulting – pioneering solutions for a sustainable tomorrow https://sta-terra.com/the-future-of-environmental-consulting-pioneering-solutions-for-a-sustainable-tomorrow/?utm_source=rss&utm_medium=rss&utm_campaign=the-future-of-environmental-consulting-pioneering-solutions-for-a-sustainable-tomorrow Mon, 09 Oct 2023 05:27:27 +0000 https://sta-terra.com/?p=5951 The world is at a crossroads, grappling with environmental challenges that demand immediate attention. From the looming spectre of climate change to the pressing issues of pollution and biodiversity loss, our planet faces a pivotal moment. In this era, environmental consultants emerge as crucial allies, guiding businesses and governments towards a more sustainable future. The […]

The post The future of environmental consulting – pioneering solutions for a sustainable tomorrow appeared first on Staterra.]]>

The world is at a crossroads, grappling with environmental challenges that demand immediate attention. From the looming spectre of climate change to the pressing issues of pollution and biodiversity loss, our planet faces a pivotal moment. In this era, environmental consultants emerge as crucial allies, guiding businesses and governments towards a more sustainable future.

The path ahead for environmental consulting is indeed promising. With a booming industry and a rising demand for expertise, environmental consultants are poised to play a pivotal role. They will be instrumental in helping businesses reduce their carbon footprint, adapt to a changing climate, and safeguard our fragile ecosystems.

Here’s a glimpse of the emerging trends, challenges, and innovations that define the realm of environmental consulting:

  1. Climate change mitigation: climate change stands as one of the paramount challenges of our era. Environmental consultants will be increasingly tasked with devising strategies to slash greenhouse gas emissions, prepare for climate impacts, and foster resilience in the face of future shocks.
  2. Sustainability as a guiding star: sustainability is the compass guiding modern environmental consulting. Consultants will steer businesses and governments towards eco-conscious practices, spanning renewable energy adoption, water resource conservation, and waste reduction strategies.
  3. The circular economy revolution: a circular economy, aimed at eliminating waste and pollution, is on the rise. Environmental consultants will lead the charge by crafting solutions for product design that prioritize recycling, reusing, and repairing.
  1. Digital transformation: the digital wave, and especially AI, is reshaping environmental consulting. From data collection to stakeholder engagement, digital tools enhance efficiency, productivity, and service quality, amplifying the impact of environmental consultants.
  2. Pursuing lifelong learning: you can shape the future of environmental consulting by pursuing lifelong learning and keeping up with the latest trends, developments, and opportunities in your field. You can do this by investing in your professional development, acquiring new skills and qualifications, and exploring new areas of interest and specialization. For example, you could enrol in online courses, certifications, or degrees, or join innovation challenges, hackathons, or incubators.

While the future holds immense promise, environmental consultants also face their share of challenges:

  1. Resource constraints: the industry demands substantial resources – data, technology, and information. Obtaining these resources can be costly and challenging.
  2. Complexity: the landscape of environmental issues is ever-evolving, often mired in regulatory changes. Navigating this complexity requires constant learning and adaptation.
  3. Competitive landscape: in a crowded market, consultants strive to stand out. The competition is fierce, and differentiation can be a daunting task.

Despite these challenges, the future of environmental consulting is resolutely bright. As the industry burgeons, the need for qualified consultants will skyrocket. Their expertise will be sought after to address the pressing environmental concerns of our time.

It’s imperative to acknowledge:

– Global relevance: environmental consulting isn’t confined to developed nations; developing countries face their own environmental hurdles. Consultants play a pivotal role in aiding these nations in adopting sustainable practices.

– Innovation as the bedrock: tackling today’s environmental complexities demands creative solutions. Consultants must embrace innovation, pushing boundaries and uncovering novel approaches.

– Corporate responsibility: businesses are increasingly recognizing the significance of environmental sustainability. They turn to environmental consultants for guidance in reducing their ecological footprint, aligning with regulations, and bolstering their bottom line.

The future of environmental consulting is a journey towards a greener, more sustainable world. As the challenges loom large, environmental consultants stand as the champions of change, guiding us towards a brighter tomorrow.

But how do you choose the right consultancy to guide you in this green journey?

With Staterra, you can be confident that your business is in good hands, and that you’re doing your part to protect the environment and comply with the regulations in Saudi Arabia. Take a look at our quick guide and better understand the regulations and potential challenges of the KSA market, or contact us today for a friendly but professional consultancy.

Environmental Consultancy KSA
The post The future of environmental consulting – pioneering solutions for a sustainable tomorrow appeared first on Staterra.]]>
Staterra achieves EIA consultancy certification from Royal Commission at Jazan City https://sta-terra.com/staterra-achieves-eia-consultancy-certification/?utm_source=rss&utm_medium=rss&utm_campaign=staterra-achieves-eia-consultancy-certification Wed, 27 Sep 2023 11:49:52 +0000 https://sta-terra.com/?p=5941 We are delighted to share a significant milestone in our journey towards environmental excellence. Staterra has received the “Certificate of Authorisation for a Third-Party Company to Provide Environmental Services” from the Royal Commission of Jubail and Yanbu at Jazan City. This certification underscores our unwavering commitment to delivering top-tier environmental solutions and consultancy services. The […]

The post Staterra achieves EIA consultancy certification from Royal Commission at Jazan City appeared first on Staterra.]]>

We are delighted to share a significant milestone in our journey towards environmental excellence.

Staterra has received the “Certificate of Authorisation for a Third-Party Company to Provide Environmental Services” from the Royal Commission of Jubail and Yanbu at Jazan City. This certification underscores our unwavering commitment to delivering top-tier environmental solutions and consultancy services.

Staterra achieves EIA consultancy certification

The rigorous evaluation process involved a thorough examination of Staterra’s company profile and meticulous review of all submitted documentation. This ensured our alignment with the Royal Commission’s stringent standards.

The certification is a testament to Staterra’s dedication to environmental excellence. It signifies our competence and commitment to upholding environmental regulations and best practices.

With this certification, Staterra is now authorised to provide Environmental Impact Assessment (EIA) consultancy services in the Jazan City for Primary and Downstream Industries (JCPDI) region. EIA is a critical process that assesses the potential environmental impacts of proposed projects, aligning them with sustainability and environmental protection goals.

Our journey doesn’t end here. Staterra remains steadfast in our commitment to environmental excellence. We will continue to deliver top-tier environmental consultancy services, adhering to the highest industry standards, and contributing to the sustainable development of the JCPDI region.

This certification is more than an achievement; it’s a responsibility—a pledge to deliver excellence in environmental services, protect the environment, and contribute to a brighter, more sustainable future.

Staterra is honoured to be entrusted with providing environmental services within the JCPDI region. We eagerly anticipate working closely with the Royal Commission and the local community to ensure that our services benefit the environment, society, and the economy.

Together, we will create a healthier and more sustainable future.

The post Staterra achieves EIA consultancy certification from Royal Commission at Jazan City appeared first on Staterra.]]>
Prioritising people in Health and Safety https://sta-terra.com/prioritising-people-in-health-and-safety/?utm_source=rss&utm_medium=rss&utm_campaign=prioritising-people-in-health-and-safety Mon, 25 Sep 2023 04:52:24 +0000 https://sta-terra.com/?p=5902 At Staterra, we understand that in the realm of environmental consulting, our expertise must always be intertwined with an unwavering commitment to the well-being of individuals. Safety isn’t just a requirement for us; it’s a core value that guides every project we undertake. In this blog post, we’ll delve into how we prioritise health and […]

The post Prioritising people in Health and Safety appeared first on Staterra.]]>

At Staterra, we understand that in the realm of environmental consulting, our expertise must always be intertwined with an unwavering commitment to the well-being of individuals.

Safety isn’t just a requirement for us; it’s a core value that guides every project we undertake. In this blog post, we’ll delve into how we prioritise health and safety, ensuring a safer and healthier world for everyone involved.

Staterra Health and Safety

1. Comprehensive Risk Assessments:

Our approach begins with comprehensive risk assessments. Before any project kicks off, we thoroughly analyse potential hazards and develop robust mitigation plans. For example, in a recent industrial project near a residential area, we identified noise pollution as a potential concern. By conducting detailed assessments and implementing noise-reduction measures, we not only ensured the safety of nearby residents but also improved the overall quality of life in the community.

2. Employee Training and Empowerment:

Safety isn’t just about rules and regulations; it’s a mindset that permeates our entire team. We invest significantly in employee training and empowerment. Our team members are equipped not only with the technical skills needed for the job but also with a deep understanding of safety protocols.

3. Cutting-Edge Technology:

We embrace cutting-edge technology to enhance safety. In air quality monitoring, we utilise advanced sensors that provide real-time data, allowing for immediate response in case of any air quality concerns. This technology not only protects the health of workers but also helps in early detection and prevention of potential environmental issues.

4. Community Engagement:

In projects that affect local communities, we take community engagement seriously. In a land development project near an ecologically sensitive area, we actively involved local residents in decision-making processes. This not only addressed safety concerns but also fostered goodwill and collaboration.

5. Ongoing Monitoring and Improvement:

Safety doesn’t end when a project is completed; it’s a continuous journey for us. We conduct post-project reviews to assess safety measures’ effectiveness and identify areas for improvement. For instance, after a successful remediation project, we assess the long-term environmental and health impacts, ensuring the safety of the affected area.

 

Our Commitment to Excellence:

Staterra strives to find solutions that will ensure that our clients surpass compliance to achieve leadership in health and safety. By understanding your risks and objectives, our team will be able to provide real-world solutions to manage risks and establish a strong safety culture.

Our wide range of solutions:

  • Chemical Exposure Studies: in-depth analysis of chemical exposure risks to ensure safety in industrial settings.
  • Industrial Hygiene Studies: comprehensive assessments to maintain health and safety standards in the workplace.
  • Illumination Surveys: ensuring optimal lighting conditions to prevent accidents and eye strain.
  • Heat Stress Surveys: managing heat stress risks to safeguard workers’ health and well-being.
  • Noise and Vibrations Surveys: identifying and mitigating noise and vibration-related hazards.
  • Indoor Air Quality: maintaining healthy indoor air quality for occupants’ comfort and health.
  • Process Safety Studies: a range of advanced studies including HAZOP, LOPA, QRA, SIL, and SIL Verification to ensure process safety and risk management.
  • Safety Management Systems: implementing systems to consistently manage safety and reduce risks.

 

At Staterra, safety isn’t just a box to check; it’s an integral part of our ethos.

Our commitment to putting people first extends beyond our projects—it’s a commitment to a safer and healthier world. Through meticulous planning, continuous training, advanced technology, and community collaboration, we’re not just meeting safety standards; we’re setting new benchmarks for the industry.

When you choose Staterra, you’re choosing a partner who places your safety and well-being above all else.

The post Prioritising people in Health and Safety appeared first on Staterra.]]>
The unthinkable: a future without biodiversity https://sta-terra.com/the-unthinkable-a-future-without-biodiversity/?utm_source=rss&utm_medium=rss&utm_campaign=the-unthinkable-a-future-without-biodiversity Tue, 22 Aug 2023 05:14:04 +0000 https://sta-terra.com/?p=5894 Imagine a world without golden sand dunes, vibrant forests, buzzing pollinators, and diverse ecosystems—a world without the beauty and wonder of biodiversity. Unfortunately, this unthinkable scenario is becoming increasingly plausible. Biodiversity is the foundation of life on our planet. It encompasses the variety of species, ecosystems, and genetic diversity that together create a delicate balance. […]

The post The unthinkable: a future without biodiversity appeared first on Staterra.]]>

Imagine a world without golden sand dunes, vibrant forests, buzzing pollinators, and diverse ecosystems—a world without the beauty and wonder of biodiversity. Unfortunately, this unthinkable scenario is becoming increasingly plausible.

Biodiversity KSA Staterra

Biodiversity is the foundation of life on our planet. It encompasses the variety of species, ecosystems, and genetic diversity that together create a delicate balance. From pollination and soil fertility to climate regulation and disease control, biodiversity underpins essential ecosystem services that sustain human well-being. However, human activities such as habitat destruction, climate change, and pollution pose significant threats to biodiversity worldwide.

If we do not take action to protect biodiversity, we face a future without it—a future where our food supply is threatened, our health is at risk, and our planet is no longer habitable.

At Staterra, we are at the forefront of biodiversity conservation and restoration, working tirelessly to protect biodiversity. Leveraging our expertise in environmental assessment and management, we help clients develop sustainable projects that safeguard the natural world.

Here are some of the ways Staterra is helping to protect biodiversity:

  • Conducting environmental assessments to identify and assess the impacts of development projects on biodiversity.
  • Developing management plans to mitigate the impacts of development projects on biodiversity.
  • Carry out extensive biodiversity baseline studies to assess the current status of flora and fauna species including mammals, avifauna, and bats.
  • Providing training and technical assistance to help clients implement sustainable practices that protect biodiversity.

We are also strong advocates for biodiversity protection, working closely with governments, businesses, and communities to raise awareness of its importance and promote sustainable development.

We believe it is still possible to avert a future without biodiversity, but time is of the essence. We must reduce our impact on the natural world and invest in sustainable development.

Staterra is committed to making this future a reality—a future where biodiversity thrives, and humans and nature coexist in harmony.

How can you get involved?

There are many things you can do to help protect biodiversity. Here are a few ideas:

  • Learn more about biodiversity and the threats it faces.
  • Support organisations working to protect biodiversity.
  • Make changes to your lifestyle to reduce your impact on the natural world.
  • Get involved in your community and advocate for sustainable development.

 

Every little bit helps. Together, we can make a difference.

The post The unthinkable: a future without biodiversity appeared first on Staterra.]]>
Air quality monitoring; innovations, opportunities, and Staterra’s expertise https://sta-terra.com/air-quality-monitoring-innovations-opportunities-and-staterras-expertise/?utm_source=rss&utm_medium=rss&utm_campaign=air-quality-monitoring-innovations-opportunities-and-staterras-expertise Wed, 09 Aug 2023 06:21:05 +0000 https://sta-terra.com/?p=5885 Air quality monitoring is essential for protecting public health and the environment. It provides crucial information about pollutant levels and identifies sources of pollution. As the world becomes increasingly aware of the impact of air pollution, the demand for advanced monitoring solutions is skyrocketing. At Staterra, we’re at the forefront of this revolution, driving innovative […]

The post Air quality monitoring; innovations, opportunities, and Staterra’s expertise appeared first on Staterra.]]>

Air quality monitoring is essential for protecting public health and the environment. It provides crucial information about pollutant levels and identifies sources of pollution. As the world becomes increasingly aware of the impact of air pollution, the demand for advanced monitoring solutions is skyrocketing.

At Staterra, we’re at the forefront of this revolution, driving innovative approaches to air quality monitoring. Our expertise ensures compliance with local regulations and safeguards the health of employees and the public. We are committed to keeping Saudi Arabia’s air clean and pure, even amidst industrialisation challenges.

The National Industrial Development and Logistics Program tackles these challenges head-on, with initiatives promoting sustainable development and a more eco-friendly economy. By facilitating investments in growth-oriented sectors and encouraging collaboration with the private sector, we’re shaping a sustainable future.

Join us as we explore the latest innovations and opportunities in air quality monitoring:

  1. Low-Cost Sensors: compact, portable, and affordable sensors provide real-time air quality data for homes, schools, and urban areas. We offer comprehensive solutions that enable businesses and organisations to monitor air quality with precision.
  2. Remote Sensing: satellites and aerial drones offer a bird’s-eye view of air quality over large regions, helping us identify pollution sources and maintain clear skies. Through remote sensing technologies, we provide comprehensive air quality monitoring and analysis.
  3. Artificial Intelligence: by harnessing AI algorithms, we uncover hidden patterns, predict future conditions, and identify sources of pollution. Our team will help you analyse air quality data, providing actionable insights.
Staterra Air Quality KSA

At Staterra, we’re more than just pioneers in air quality monitoring. We offer a comprehensive range of services to address all your air quality needs. Our services include:

  • Carbon Accounting and Offsetting Solutions: we help businesses calculate carbon footprints, develop emission reduction strategies, and implement carbon offset projects.
  • Greenhouse Gas Inventories and Carbon Strategies: our experts quantify greenhouse gas emissions and develop tailored strategies for sustainable growth.
  • Atmospheric Dispersion Modelling: using advanced modelling techniques, we understand the dispersion of pollutants in the atmosphere, offering valuable insights for pollution control and management.
  • Air Quality Permitting: we navigate complex air quality permitting processes, ensuring compliance with regulations, and facilitating smooth operations.
  • Emission Inventories: Our team develops accurate inventories to identify pollutant sources and facilitate effective mitigation measures.
  • Best Available Techniques (BAT) Assessment: we conduct assessments to determine the most effective techniques for minimizing emissions and improving air quality.

 

The future of air quality monitoring is brimming with innovation and possibilities.

At Staterra, we are aligned with Saudi Arabia’s vision to reduce emissions, protect flora and fauna, and reshape sustainable urban and industrial practices. Join us in safeguarding Saudi Arabia’s air quality and supporting a more sustainable future. Let’s make a difference together.

The post Air quality monitoring; innovations, opportunities, and Staterra’s expertise appeared first on Staterra.]]>
The tipping point: how climate change is driving extinction https://sta-terra.com/the-tipping-point-how-climate-change-is-driving-extinction/?utm_source=rss&utm_medium=rss&utm_campaign=the-tipping-point-how-climate-change-is-driving-extinction Mon, 24 Jul 2023 07:20:28 +0000 https://sta-terra.com/?p=5869 Climate change has emerged as a critical global issue, profoundly impacting ecosystems, and wildlife. Rising temperatures, shifting habitats, and extreme weather events push numerous species in Saudi Arabia and the GCC to the edge of extinction, with four of them already having gone extinct. In this article, we delve into the intersection of climate change […]

The post The tipping point: how climate change is driving extinction appeared first on Staterra.]]>

Climate change has emerged as a critical global issue, profoundly impacting ecosystems, and wildlife.

Rising temperatures, shifting habitats, and extreme weather events push numerous species in Saudi Arabia and the GCC to the edge of extinction, with four of them already having gone extinct. In this article, we delve into the intersection of climate change and the plight of endangered animals in Saudi Arabia, shedding light on nine species struggling for survival amidst these environmental challenges.

The Staterra team is deeply committed to conservation efforts and addressing the impacts of climate change on biodiversity. Through our expertise in environmental assessment and management, we work closely with stakeholders to develop strategies that mitigate these challenges.

Our collaborative approach and innovative solutions help safeguard endangered species and their habitats.

Arabian Leopard

The Arabian Leopard, once a majestic inhabitant of the Arabian Peninsula, is believed to be extinct in the wild since 2002. The loss of its natural habitat due to climate change, combined with human activities, has led to its decline. However, conservation efforts in Saudi Arabia aim to reintroduce captive-bred leopards into their native habitats, offering hope for the revival of this iconic species.

Dugong

The Dugong, a strictly marine herbivorous mammal, faces an uncertain future due to climate change. Rising sea temperatures, ocean acidification, and habitat degradation threaten their already vulnerable populations. Saudi Arabia’s commitment to protecting Dugongs within its waters by signing the Dugong MOU is a step toward preserving these gentle giants for future generations.

Arabian Oryx

Once considered extinct in the wild since 1972, the Arabian Oryx has found a refuge in the Farasan Islands. Climate change has significantly impacted their ability to adapt to changing environments and find suitable food and water sources. Nevertheless, concerted conservation initiatives across Gulf Cooperation Council (GCC) member countries, including Saudi Arabia, have facilitated the reintroduction of this majestic mammal to its natural habitat.

Staterra Arabian Leopard
Staterra Dugong

Striped Hyena

The Striped Hyena, a charismatic creature once featured prominently in Middle Eastern folklore, now faces the risk of near-threatened classification. With a global population estimated at less than 10,000 mature individuals, habitat loss and degradation resulting from climate change exacerbate the challenges they already face. Urgent action is needed to safeguard their dwindling numbers in Saudi Arabia and beyond.

Sand Gazelle

The Sand Gazelle, known as Reem in Arabic, struggles for survival as climate change intensifies the harsh desert conditions. With limited numbers remaining in the wild, conservation efforts in Saudi Arabia and other Middle Eastern countries seek to protect this iconic species and mitigate the impact of climate-related challenges on its habitat and food sources.

Sand Cat

The Sand Cat, the only member of the cat family adapted to survive in true desert environments, is listed as Near Threatened. As climate change alters desert ecosystems, the Sand Cat’s habitat is under threat, leading to population decline. Conservation measures and habitat preservation are crucial to secure the future of this unique feline in Saudi Arabia’s western deserts.

Staterra Striped Hyaena
Staterra Sand Gazelle
Staterra Sand Cat

Nubian Ibex

The Nubian Ibex, found in the mountainous regions of Saudi Arabia, faces significant challenges due to climate change. With an estimated population as low as 1200, their survival is at stake. Protecting their mountain habitats from the impacts of climate change and human activities is essential to ensure the preservation of this agile species.

Euphrates Jerboa

The Euphrates Jerboa, a rodent species classified as Near Threatened, is declining at an alarming rate due to climate change-induced habitat loss. Found in various Middle Eastern locations, this small creature’s survival is closely linked to the preservation of its fragile ecosystem. Conservation efforts, such as habitat restoration and protection, are crucial to halt their decline.

Mountain Gazelle

The Mountain Gazelle, once widespread but now extinct in many countries, finds refuge in the Farasan Islands despite its intolerance for desert habitats. Climate change exacerbates the challenges faced by this vulnerable species, making conservation efforts in Saudi Arabia vital for its long-term survival.

Staterra Nubian Ibex
Staterra Euphrates Jerboa
Staterra Mountain Gazelle

The nine endangered animals in Saudi Arabia serve as a stark reminder of how climate change drives species to the brink of extinction.

Staterra is dedicated to raising awareness, supporting conservation initiatives, and promoting sustainable practices to address the root causes of climate change and mitigate its impacts on vulnerable ecosystems.

Together, we can strive to ensure the survival of these precious species and preserve the rich biodiversity of Saudi Arabia for generations to come.

The post The tipping point: how climate change is driving extinction appeared first on Staterra.]]>
Hidden gems, biodiversity of Saudi Arabia’s reefs https://sta-terra.com/biodiversity-of-saudi-arabias-reefs/?utm_source=rss&utm_medium=rss&utm_campaign=biodiversity-of-saudi-arabias-reefs Mon, 19 Jun 2023 06:26:42 +0000 https://sta-terra.com/?p=5857 Saudi Arabia is renowned for its vast deserts and majestic landscapes, but did you know that beneath its azure waters lies a hidden treasure trove of biodiversity? The coral reefs of Saudi Arabia are like secret gardens, teeming with life and offering a glimpse into a vibrant underwater world. Stretching along the Red Sea coastline, […]

The post Hidden gems, biodiversity of Saudi Arabia’s reefs appeared first on Staterra.]]>

Saudi Arabia is renowned for its vast deserts and majestic landscapes, but did you know that beneath its azure waters lies a hidden treasure trove of biodiversity? The coral reefs of Saudi Arabia are like secret gardens, teeming with life and offering a glimpse into a vibrant underwater world.

Stretching along the Red Sea coastline, Saudi Arabia’s coral reefs are home to an astonishing array of marine species. These delicate ecosystems provide shelter, food, and breeding grounds for an abundance of marine life, from colourful coral formations to tropical fish, sea turtles, and even charismatic megafauna like whale sharks. However, these precious habitats face numerous threats, including climate change, pollution, and overfishing.

Staterra has been actively involved in conducting extensive coral reef monitoring and research projects across Saudi Arabia’s coastline.

Through comprehensive surveys and data collection, our marine experts have contributed to building a detailed understanding of the ecological dynamics of these underwater ecosystems.

By studying factors such as coral health, species diversity, and water quality, Staterra helps identify areas of concern and implements targeted conservation strategies.

This valuable research not only enhances our knowledge of Saudi Arabia’s coral reefs but also provides crucial information for effective management and protection.

Staterra biodiversity solutions Saudi Arabia

Recognising the importance of preserving and restoring damaged coral reefs, Staterra has actively participated in restoration and rehabilitation initiatives.

We employ innovative techniques such as coral gardening and artificial reef construction, helping to revive damaged areas and foster the recovery of coral populations. Through collaboration with local communities, marine biologists, and government agencies, Staterra ensures that these restoration efforts are sustainable, and the local communities are actively engaged in the conservation process. 

Saudi Arabia’s coral reefs are a hidden gem, holding immense ecological and economic value, and our commitment to their discovery, research, and conservation plays a pivotal role in safeguarding these vibrant ecosystems. By monitoring, researching, and actively participating in restoration efforts, Staterra is dedicated to preserving the biodiversity and ensuring the long-term health of Saudi Arabia’s coral reefs. Together, let us appreciate and protect these underwater wonders, for they truly are the secret gardens of Saudi Arabia’s marine heritage.

Oh, and by the way, don’t miss out on out Marine Environmental Management Tips!

The post Hidden gems, biodiversity of Saudi Arabia’s reefs appeared first on Staterra.]]>
From data to action, harnessing ecological surveys for environmental governance https://sta-terra.com/ecological-surveys-for-environmental-governance/?utm_source=rss&utm_medium=rss&utm_campaign=ecological-surveys-for-environmental-governance Tue, 30 May 2023 04:27:57 +0000 https://sta-terra.com/?p=5848 At Staterra, we offer a range of ecological survey services to help our clients comply with regulations and develop sustainable approaches to environmental management. But what are ecological surveys and why do we need them? Ecological surveys play a crucial role in environmental management. They help identify the presence and abundance of different species, assess […]

The post From data to action, harnessing ecological surveys for environmental governance appeared first on Staterra.]]>

At Staterra, we offer a range of ecological survey services to help our clients comply with regulations and develop sustainable approaches to environmental management.

But what are ecological surveys and why do we need them?

Ecological surveys play a crucial role in environmental management. They help identify the presence and abundance of different species, assess the quality of habitats and ecosystems, and determine the potential impact of human activities on the environment.

Terrestrial Ecology

Our terrestrial ecology surveys are designed to gather information about the plants, animals, and habitats on land, from deserts and forests to wetlands and grasslands.

By conducting fieldwork and analysing data, we can assess the potential impact of development projects, identify areas of high ecological value, and develop management plans to protect biodiversity.

For example, a recent survey by our team helped the translocation of native tree species in NEOM. This rapid ecological survey at the WO-038 Oxagon Site provided valuable information about the native tree species and biotic environment present. The survey identified key ecological features, habitats, and flora species, contributing to NEOM’s preservation goals.

Marine Ecology

Marine ecosystems are incredibly diverse and complex, making it all the more important to understand and manage their ecological value.

Our marine ecology surveys use a range of cutting-edge technologies to gather information about the habitats, species, and oceanography of an area.

By analysing this data, we can help clients to minimise the impact of human activity on marine ecosystems, and promote sustainable use of ocean resources.

Ornithological Surveys

Birds play a crucial role in ecosystems around the world, from pollinating plants to controlling insect populations.

Our ornithological surveys use specialised techniques, such as mist netting and point counts, to gather data about bird species and their habitats.

By identifying areas of high ornithological value, we can help clients to minimise the impact of development projects on bird populations, and promote conservation efforts.

Baseline Studies

In the realm of development projects, a comprehensive understanding of the ecological value of an area is paramount.

Baseline studies, where a diverse array of ecological survey techniques, including habitat mapping and water quality monitoring, is employed to gather crucial information.

These studies equip clients with an environmental context for their projects, facilitating the development of management plans that prioritize biodiversity conservation.

Protected Species Surveys

Our protected species surveys employ a range of techniques, such as trapping and tagging, camera traps, and acoustic monitoring, to gather crucial data about animal and plant species protected under local or international laws.

By comprehending their presence and habitats in the area, we assist clients in complying with legal requirements and mitigating the impact of development projects on these protected species.

A recent survey in Saudi Arabia revealed an increase in the number of Arabian Leopards within a protected area as a result of conservation endeavours.

Habitat Mapping

Understanding the distribution and extent of habitats is key to developing effective management plans.

Our team uses a range of techniques, from satellite imagery to ground truthing, to map the extent and distribution of habitats in an area.

By understanding the location and extent of important habitats, we can help clients to minimise the impact of development projects on biodiversity.

Staterra Ecological Surveys Saudi Arabia

Whether it’s terrestrial ecology, marine ecology, ornithological surveys, baseline studies, protected species surveys, or habitat mapping, each type of ecological survey contributes to our understanding of the environment and helps us make informed choices.

Ecological surveys are an essential tool for environmental management. They help identify the presence and abundance of different species, assess the quality of habitats and ecosystems, and determine the potential impact of human activities on the environment.

So, let’s join forces and embrace the power of ecological surveys in our pursuit of a sustainable and harmonious coexistence with nature.

Together, we can make a positive impact on the environment and leave a lasting legacy for future generations.

The post From data to action, harnessing ecological surveys for environmental governance appeared first on Staterra.]]>
Sustainable tourism: balancing development & responsibility https://sta-terra.com/balancing-development-with-environmental-responsibility/?utm_source=rss&utm_medium=rss&utm_campaign=balancing-development-with-environmental-responsibility Tue, 16 May 2023 05:53:10 +0000 https://sta-terra.com/?p=5839 As Saudi Arabia continues to develop its tourism industry, the Kingdom is committed to protecting and preserving its unique natural and cultural heritage. Sustainable tourism is crucial for achieving this goal, and Staterra is proud to be a part of this effort. Staterra is dedicated to promoting sustainable tourism and supporting Saudi Arabia’s efforts to […]

The post Sustainable tourism: balancing development & responsibility appeared first on Staterra.]]>

As Saudi Arabia continues to develop its tourism industry, the Kingdom is committed to protecting and preserving its unique natural and cultural heritage. Sustainable tourism is crucial for achieving this goal, and Staterra is proud to be a part of this effort.

Staterra is dedicated to promoting sustainable tourism and supporting Saudi Arabia’s efforts to protect its environment. We believe that by developing tourism in a responsible and sustainable manner, we can ensure a positive impact on both the industry and the environment.

To achieve this, we work with tourism developers to conduct environmental impact assessments (EIAs) and identify potential impacts of proposed developments on the environment. Our team evaluates the project site, conducts field studies, and develops mitigation plans to minimize negative impacts on the environment.

Staterra Sustainable tourism

We also use sustainable landscaping techniques to develop and maintain green spaces in tourism developments. Our team designs landscapes that are resilient to Saudi Arabia’s arid climate, using native plants that require minimal watering and maintenance.

We support ecological conservation efforts by promoting the protection of Saudi Arabia’s unique ecosystems and biodiversity. Our team conducts ecological surveys to identify and protect critical habitats and endangered species.

We understand the importance of balancing economic development with environmental responsibility, and we are committed to supporting sustainable tourism in Saudi Arabia. By working together, we can create a sustainable future for Saudi Arabia’s tourism industry that benefits both the economy and the environment.

Sustainable tourism is a key component of Saudi Arabia’s Vision 2030, and we are excited to be a part of this effort. At Staterra, we promote responsible tourism practices that will protect and preserve Saudi Arabia’s natural and cultural heritage for generations to come.

If you are a tourism developer or operator looking to implement sustainable practices in your projects, or if you simply want to learn more about sustainable tourism in Saudi Arabia, get in touch with Staterra today.

The post Sustainable tourism: balancing development & responsibility appeared first on Staterra.]]>
Tips for effective Environmental Impact Assessment https://sta-terra.com/tips-for-effective-environmental-impact-assessment/?utm_source=rss&utm_medium=rss&utm_campaign=tips-for-effective-environmental-impact-assessment Tue, 09 May 2023 05:19:45 +0000 https://sta-terra.com/?p=5828 Environmental impact assessments (EIAs) are crucial for businesses looking to establish themselves in Saudi Arabia or Bahrain, or anywhere in the world really. By conducting an EIA, organisations can identify and mitigate any negative impacts their operations may have on the environment. EIAs are not just a requirement of local regulations, they also help businesses […]

The post Tips for effective Environmental Impact Assessment appeared first on Staterra.]]>

Environmental impact assessments (EIAs) are crucial for businesses looking to establish themselves in Saudi Arabia or Bahrain, or anywhere in the world really. By conducting an EIA, organisations can identify and mitigate any negative impacts their operations may have on the environment.

EIAs are not just a requirement of local regulations, they also help businesses build a sustainable future and protect the environment. In this post, we will guide you through the EIA process and show you how Staterra can help.

How to conduct a successful Environmental Impact Assessment

The first step in conducting a successful EIA is to identify potential environmental impacts that your project may have.

This is done by considering factors such as the project location, the type of project, and the potential for direct or indirect impacts.

For example, if you are planning to construct a new factory in a rural area, you need to consider the impact on wildlife, habitat destruction, and increased traffic.

A good EIA consultant will have the expertise and knowledge to identify potential impacts and help you plan for them. Very recently Staterra helped a client who was planning to build a factory in a coastal area. During the EIA, our team identified potential impacts on marine wildlife and habitats, and recommended measures to mitigate these impacts, such as using underwater noise barriers and creating artificial habitats to compensate for the loss of natural habitats.

Once potential impacts have been identified, the next step is to assess their significance.

This is done by evaluating the magnitude and likelihood of the impacts, as well as their duration.

This information is then used to determine the overall significance of the impacts and whether they are acceptable or not.

If significant impacts are identified, the next step is to develop strategies to mitigate them.

This may involve changes to the project design, the implementation of new technologies, or the implementation of measures to reduce the impact.

Staterra came in support of a company who was planning to build a new road in a sensitive wetland area.

Throughout the EIA, we noticed potential risk for wildlife and habitats, and our team recommended measures to mitigate these impacts, such as constructing wildlife crossings, reducing the speed limit, and planting vegetation to screen the road.

Once the EIA is complete, it is important to implement a monitoring and management plan to ensure that the impacts are kept within acceptable levels.

This may involve monitoring the environment, implementing management strategies, and conducting regular reviews.

Staterra can help your business conduct a successful EIA by providing a range of services, including:

  • Environmental Permit to Construct and to Operate (EPC/EPO)
  • Environmental Impact Assessment (EIA)
  • Environmental Screening Questionnaire (ESQ)
  • Environmental Scoping Statements
  • Permit Application Packages (PAP)
  • Environmental Emergency Response Plans (EERP)
  • Construction Environmental Management Plans (CEMP)
  • Phase I and II Environmental Site Assessment (ESA)

 

Conducting a successful EIA is a critical step in any development project. With the help of experts like STATERRA, organizations can navigate the regulatory process and conduct a thorough assessment of their project’s environmental impacts. This will help ensure that their project is compliant and sustainable for years to come.

The post Tips for effective Environmental Impact Assessment appeared first on Staterra.]]>
A winning health and safety strategy https://sta-terra.com/health-and-safety-strategy/?utm_source=rss&utm_medium=rss&utm_campaign=health-and-safety-strategy Thu, 27 Apr 2023 07:08:22 +0000 https://sta-terra.com/?p=5819 Staying safe is one of the most important aspects of any business, and at Staterra, we understand that better than most. Our experienced and expert team is dedicated to working with you to create a bespoke health and safety strategy that’s tailored to the specific needs of your business. But what sets Staterra apart is […]

The post A winning health and safety strategy appeared first on Staterra.]]>

Staying safe is one of the most important aspects of any business, and at Staterra, we understand that better than most. Our experienced and expert team is dedicated to working with you to create a bespoke health and safety strategy that’s tailored to the specific needs of your business.

But what sets Staterra apart is that we don’t just aim for compliance, we strive for leadership in health and safety. By working with us, our clients have been able to achieve greater success, productivity, and profitability by putting in place practical and effective health and safety measures.

Here are some examples of how our solutions will help you:

Chemical Exposure Studies are conducted to evaluate the exposure levels of workers to hazardous chemicals and identify potential risks associated with them. The process involves a comprehensive assessment of the workplace, including the nature of the chemical used, the quantity used, the duration of exposure, and the potential for exposure through different routes. Once the risks are identified, appropriate control measures can be recommended and implemented to reduce the risk of employee illness or injury.

For example, suppose you’re in the chemical manufacturing industry and have workers frequently exposed to hazardous chemicals. In that case, Staterra’s team will evaluate the chemical handling and storage procedures, ventilation systems, and personal protective equipment (PPE) to identify potential risks. Based on the findings, we will then recommend measures such as improved ventilation, updated PPE requirements, and updated training for employees to reduce exposure and improve workplace safety.

Staterra Health Safety Solutions

Process Safety Studies are conducted to evaluate the safety and reliability of equipment and processes in a facility, particularly those that handle hazardous materials. The goal is to identify potential hazards and risks associated with equipment, procedures, and other factors and implement measures to prevent incidents and ensure the safety of employees, the environment, and the facility.

We recently worked with a client in the oil and gas industry to conduct a Hazard and Operability (HAZOP) study of their facility. Through the study, our team identified potential hazards and risks associated with the facility’s processes and made recommendations to improve safety, such as updating equipment, modifying procedures, and improving training for employees. By implementing these recommendations, the client was able to reduce the risk of incidents and improve compliance with regulatory requirements.

In both cases, close collaboration between us and you, or the client, is required to identify potential risks, evaluate existing systems and processes, and recommend appropriate measures to improve workplace safety and ensure compliance with regulatory requirements.

In terms of H&S solutions we don’t stop there; you can also benefit from our Industrial Hygiene Studies, Illumination Surveys, Heat Stress Surveys, Noise and Vibrations Surveys, Indoor Air Quality, Safety Management Systems.

We understand that every business is unique, with its own specific set of risks and challenges. That’s why we work with you to create a bespoke health and safety strategy that’s tailored to your specific needs and objectives. By understanding your risks and objectives, we can provide real-world solutions to manage risks and establish a strong safety culture in your workplace.

Feel free to reach out to us today to discover how we can assist you in developing a customized health and safety plan that is tailored to your specific business needs.

The post A winning health and safety strategy appeared first on Staterra.]]>
Restoring your land and reputation, our comprehensive remediation services https://sta-terra.com/environmental-remediation/?utm_source=rss&utm_medium=rss&utm_campaign=environmental-remediation Thu, 13 Apr 2023 05:00:04 +0000 https://sta-terra.com/?p=5809 Environmental remediation is the process of cleaning up contaminated sites to protect public health and the environment. It is an essential step towards safeguarding our environment and ensuring a sustainable future for generations to come. Contaminated sites pose a significant risk to the environment and public health, and failing to remediate them can result in […]

The post Restoring your land and reputation, our comprehensive remediation services appeared first on Staterra.]]>

Environmental remediation is the process of cleaning up contaminated sites to protect public health and the environment. It is an essential step towards safeguarding our environment and ensuring a sustainable future for generations to come. Contaminated sites pose a significant risk to the environment and public health, and failing to remediate them can result in legal, financial, and reputational damages.

With fluctuating environmental conditions, changing regulations, and a host of different chemical and biological factors in play, remediation is not an easy task. To stay on top of compliance, keep your reputation intact, and avoid costly and complex challenges, it is crucial to work with a remediation expert. And we are here for you.

Our team has a thorough understanding of the methodology, regulatory bodies, legalities, and practicalities of the environmental remediation process through its entire lifecycle. We help you analyse the data, design the strategy, and provide you with the tools to protect their assets, their business, and the environment.

Staterra environmental remediation

Here are some ways in which our remediation solutions can benefit your company:

  • Site Investigation and Risk Assessment: we conduct a thorough site assessment to identify the contaminants present and assess the risks associated with them. We develop a robust Conceptual Site Model (CSM) to understand the site’s environmental setting and develop a detailed plan to remediate the site effectively.
  • In-Situ Remediation: we use in-situ remediation techniques that treat the contamination in place, without the need to excavate the soil or groundwater. This approach reduces costs, minimises disturbance to the site, and reduces the time required to complete the remediation.
  • Ex-Situ Remediation: we use ex-situ remediation techniques that involve excavating the contaminated soil or groundwater and treating it off-site. This approach is suitable for sites with deep contamination, where in-situ techniques may not be effective.
  • Information Reviews and Data Gap Assessment: We review existing data and identify any data gaps that may exist. We then develop a plan to fill those gaps, ensuring that we have a complete understanding of the site and the contamination present.
  • Site Characterisations: we conduct detailed site characterisations to understand the site’s geology, hydro-geology, and environmental setting. This information is crucial in developing an effective remediation strategy that addresses the contamination present.

Partnering with a remediation expert such as Staterra is a crucial step in protecting both public health and the environment. Our solutions can effectively remediate contaminated sites, minimise risks, and reduce costs. With a range of services from site investigation, risk assessment, in-situ and ex-situ remediation, to data gap assessments and site characterisations, we have the necessary tools and expertise to help you achieve your remediation goals.

The post Restoring your land and reputation, our comprehensive remediation services appeared first on Staterra.]]>
Sustainable development through improved air quality https://sta-terra.com/sustainable-development-through-improved-air-quality/?utm_source=rss&utm_medium=rss&utm_campaign=sustainable-development-through-improved-air-quality Wed, 05 Apr 2023 05:58:25 +0000 https://sta-terra.com/?p=5798 Air quality is a growing concern for countries around the world, including Saudi Arabia. The country is home to a range of industrial and urban activities that contribute to air pollution, which can have significant impacts on health, the environment, and the economy. In addition to the immediate effects on air quality, pollution also contributes […]

The post Sustainable development through improved air quality appeared first on Staterra.]]>

Air quality is a growing concern for countries around the world, including Saudi Arabia. The country is home to a range of industrial and urban activities that contribute to air pollution, which can have significant impacts on health, the environment, and the economy. In addition to the immediate effects on air quality, pollution also contributes to climate change, which can have long-term, global impacts.

The National Industrial Development and Logistics Program aims to address some of the challenges that industrialization invariably throws at us. The program includes a number of initiatives aimed at promoting sustainable development of the industrial sector, and helping the Kingdom move towards a more sustainable economy by facilitating investments in growth-oriented sectors and encouraging collaboration with the private sector. Our team at Staterra is aligned with the Kingdom’s vision to reduce emissions, protect flora and fauna, and promote sustainable urban and industrial greening.

Air Quality Saudi Arabia Staterra

As a leading provider of environmental health and safety solutions in KSA and Bahrain, we are committed to providing innovative and effective solutions for air quality and emissions-related issues, helping businesses in KSA meet and exceed their environmental health and safety needs while contributing to the country’s sustainable development goals. We have a range of cutting-edge solutions that can help businesses in KSA reduce their carbon emissions and improve their air quality.

Here are some specific examples of how our solutions have helped our clients:

  • Carbon Accounting and Offsetting Solutions: by measuring their carbon footprint and investing in offsetting projects, one of our clients was able to significantly reduce their emissions and achieve their sustainability goals.
  • Greenhouse Gas Inventories and Carbon Strategies: another client was struggling to reduce their emissions due to their complex operations. By conducting a comprehensive greenhouse gas inventory and developing a customized carbon reduction strategy, we were able to help them reduce their emissions and improve their air quality.
  • Atmospheric Dispersion Modelling: we used advanced modelling tools to help a client identify the sources and dispersion of air pollutants from their operations. This allowed them to develop targeted solutions to reduce their emissions and improve air quality in their community.
Staterra Air Quality Consultants KSA

In addition to these examples, we have also helped clients with air quality permitting, emission inventories, and best available techniques assessments. Our world-class team has the knowledge, tools, and expertise to provide fast, accurate, and practical solutions for any air quality or emissions-related issue.

Air quality and climate change are significant challenges for KSA and the world as a whole. However, through practical solutions and strategies we can mitigate their effects and move towards a cleaner, more sustainable future. Don’t wait any longer to take action on air quality and emissions. Contact us today to learn more about how our teams in KSA and Bahrain can help your business achieve its sustainability goals.

The post Sustainable development through improved air quality appeared first on Staterra.]]>
A rapid ecological survey at Haql Site, NEOM, Saudi Arabia https://sta-terra.com/ecological-survey-neom/?utm_source=rss&utm_medium=rss&utm_campaign=ecological-survey-neom Wed, 29 Mar 2023 06:12:20 +0000 https://sta-terra.com/?p=5762 The Staterra team recently conducted a rapid ecological survey to characterise the biotic environment and identify ecological features at the WO-037 Haql Site in NEOM, Saudi Arabia. The study focused on native tree species present in the area and aimed to translocate them to other sites in line with NEOM’s vision to preserve them. The […]

The post A rapid ecological survey at Haql Site, NEOM, Saudi Arabia appeared first on Staterra.]]>

The Staterra team recently conducted a rapid ecological survey to characterise the biotic environment and identify ecological features at the WO-037 Haql Site in NEOM, Saudi Arabia.

The study focused on native tree species present in the area and aimed to translocate them to other sites in line with NEOM’s vision to preserve them.

The survey area is located in the north-west of the Kingdom, adjacent to the coastline of the Red Sea.

Our team of ecologists undertook a comprehensive drive-over with regular stops to record ecological features along the study area.

These features included key landscape features, flora and fauna species, human land use features, and a special focus on the Spiny-tailed Lizard Uromastyx aegyptea.

The team marked all arboreal species present along the inspection routes, but it should be noted that the recorded features are a subsample and do not represent all features present.

Staterra ecological survey NEOM

The study area is located within the Sudanian region, which is represented in the Kingdom along a relatively narrow strip along the Red Sea coast.

The area consists of gravel hills with hard substrate and a sand gravel wadi in the western part. The vegetation cover is overall low with less than 1%. Eighteen plant species belonging to fourteen families and seventeen genera were recorded in the study area, and two tree species were identified; Vachellia tortilis and Lycium shawii. A total of thirty-five Vachellia tortilis trees and eleven Lycium shawii trees were counted within the study area. The Spiny-tailed Lizard Uromastyx aegyptea was not directly observed, but six burrows were located, two of which were active.

Ecological survey Staterra NEOM
Ecological survey NEOM Staterra
Staterra ecology solutions

The rapid ecological survey provided valuable information on the biotic environment and ecological features present at the Haql Site. The survey identified the presence of native tree species, which can be translocated to other sites to preserve them.

The survey also identified the presence of the Spiny-tailed Lizard Uromastyx aegyptea, which is globally vulnerable, highlighting the importance of preserving the study area’s ecology. A thorough grasp of ecological and biodiversity-related factors is crucial when creating ecological constraint maps. Check out our guide about ecological constraint mapping.

A big thank you to our team, including Bilal Ayasrah, Sr. Consultant, Qamar Al Mimi, Consultant – GIS, Laith M. El Moghrabi, Principal Consultant, and Amer B. Al Zubaidi, Projects Manager. Their expertise and dedication to providing top-quality environmental management solutions are evident in the results of the survey and the actionable insights provided.

The post A rapid ecological survey at Haql Site, NEOM, Saudi Arabia appeared first on Staterra.]]>
The hidden world of smell: uncovering the science and significance of odour https://sta-terra.com/odour-management/?utm_source=rss&utm_medium=rss&utm_campaign=odour-management Tue, 21 Mar 2023 09:29:38 +0000 https://sta-terra.com/?p=5734 Odour is an important aspect of environmental management, as it can have a significant impact on the health and well-being of individuals and communities. At Staterra, we understand the science of odour and the sources that contribute to it. In this blog post, we will explore the sources of odour and the impacts it can […]

The post The hidden world of smell: uncovering the science and significance of odour appeared first on Staterra.]]>

Odour is an important aspect of environmental management, as it can have a significant impact on the health and well-being of individuals and communities. At Staterra, we understand the science of odour and the sources that contribute to it. In this blog post, we will explore the sources of odour and the impacts it can have on individuals and communities.

Sources of Odour

Odour can come from a variety of sources, including industrial processes, agriculture, and waste management. Some common sources of odour include:

Industrial Processes: many industrial processes produce odour, including chemical manufacturing, food processing, and petroleum refining. These industries often emit volatile organic compounds (VOCs) that can contribute to the odour.

Agriculture: livestock farms, animal feedlots, and manure storage facilities are common sources of odour. The decomposition of animal waste produces compounds such as ammonia, hydrogen sulfide, and volatile fatty acids, which can contribute to the odour.

Waste Management: landfills, wastewater treatment plants, and composting facilities are also common sources of odour. These facilities produce gases such as methane, carbon dioxide, and sulfur dioxide, which can contribute to the odour.

Staterra Odour Management KSA

Impacts of Odour

Odour can have a significant impact on individuals and communities. Exposure to odour can cause a range of health effects, including headaches, nausea, and respiratory problems. It can also have an impact on quality of life, affecting social interactions, property values, and tourism.

Odour can also have an economic impact on businesses and industries. For example, odour emissions from industrial processes can result in complaints from nearby residents, leading to regulatory action, and potentially costly fines. It can also lead to negative publicity and a loss of business reputation.

Managing Odour

Managing odour is an important aspect of environmental management. Our team works with businesses and industries to identify the sources of odour and develop effective management plans to minimize the impact on individuals and communities. Some common strategies for managing odour include:

Odour Control Technologies: these technologies use chemical and biological processes to remove or neutralize odour emissions from industrial processes, agriculture, and waste management facilities.

Land Use Planning: land use planning can help to prevent incompatible land uses from being located near odour sources, reducing the risk of exposure to odour.

Community Engagement: engaging with the local community can help to raise awareness about odour sources and their potential impacts, and develop solutions to manage odour emissions.

Understanding the science of odour and its sources is an important aspect of environmental management.

Odour can have a significant impact on individuals and communities, as well as on businesses and industries. At Staterra, we are committed to helping our clients manage their odour emissions and develop effective strategies to protect the environment and the health and well-being of communities.

The post The hidden world of smell: uncovering the science and significance of odour appeared first on Staterra.]]>
Your ecological constraint mapping guide https://sta-terra.com/ecological-constraint-mapping-guide/?utm_source=rss&utm_medium=rss&utm_campaign=ecological-constraint-mapping-guide Wed, 08 Mar 2023 04:47:39 +0000 https://sta-terra.com/?p=5691 Biodiversity is a critical component of the natural world, providing numerous ecosystem services that support human wellbeing and underpin the global economy. However, in countries like Saudi Arabia, economic development and other human activities can pose significant threats to the region’s unique flora and fauna. Development is happening at an unprecedented pace, and ecological constraint […]

The post Your ecological constraint mapping guide appeared first on Staterra.]]>

Biodiversity is a critical component of the natural world, providing numerous ecosystem services that support human wellbeing and underpin the global economy. However, in countries like Saudi Arabia, economic development and other human activities can pose significant threats to the region’s unique flora and fauna. Development is happening at an unprecedented pace, and ecological constraint mapping is a critical tool for balancing economic growth with the conservation of the country’s unique biodiversity.

This is where the Staterra team comes in. Based on our experience and knowledge, we are sharing with you today an effective guide, prepared by our Principal Consultant – Ecology, Laith El-Moghrabi, to ecological constraint mapping, providing step-by-step instructions and practical tips for conducting a thorough and comprehensive assessment. By following this guide, you can ensure that your development projects are compatible with biodiversity conservation and reduce their environmental impact.

Staterra constraint mapping KSA

Here are the ten points to consider when implementing ecological constraint mapping:

  1. Undertake database and literature searches: in order to identify ecological and biodiversity-related constraints, it’s important to conduct a thorough review of environmental datasets and literature, including protected areas and key biodiversity areas, conservation significant species, UNESCO world heritage sites, Ramsar wetlands, and other relevant information.
  2. Review compatibility with nearby conservation areas: when conducting ecological constraint mapping, it’s important to review and discuss compatibility of the project with the conservation objectives of nearby protected areas and key biodiversity areas, in order to ensure that project implementation does not adversely impact these areas.
  3. Align with international standards and guidelines: it’s important to align ecological constraint mapping with international standards and guidelines, such as the International Finance Corporation (IFC) Performance Standards and guidelines, and the Equator Principles.
  4. Consider buffer distances: the mapping should discuss required separation or buffer distances between conservation areas, populations, and project areas, to minimize impacts to biodiversity and ecological function of conservation areas.
  5. Identify medium to high-risk constraints: a project risk analysis should be conducted to identify constraints that are deemed medium to high risk, and appropriate mitigation measures should be specified.
  6. Provide recommendations: based on the ecological constraint mapping, mitigation measures and recommendations should be provided, including ones for further investigation to fill gaps of knowledge.
  7. Conduct site visits: regular site visits are highly recommended to assess potential ecological constraints and better understand the ecological context of the proposed project.
  8. Engage with stakeholders: it’s important to engage with stakeholders, including local communities, conservation organizations, and other relevant stakeholders, to ensure that their concerns are taken into account in project planning and implementation.
  9. Use expert advice: ecological constraint mapping should be conducted by experts with a deep understanding of ecological and biodiversity-related factors, as well as relevant laws and regulations. Our expertise in ecology services make us a key player in providing such services to organisations in KSA and the GCC region.
  10. Monitor and adapt: finally, it’s important to monitor the implementation of the project and adapt the mitigation measures as necessary, in order to ensure that biodiversity considerations continue to be taken into account throughout the project lifecycle.

Ecological constraint mapping is a crucial process to ensure sustainable economic development while minimising the impact on biodiversity. By identifying potential constraints and designing appropriate mitigation measures, projects can balance economic growth with environmental sustainability and preserve the natural world for future generations.

Expertise and understanding of ecological and biodiversity-related factors are essential in the process of ecological constraint mapping, which should involve stakeholder engagement and ongoing monitoring.

Ultimately, ecological constraint mapping aims to provide guidance for decision-making by identifying potential constraints affecting project construction and operation. By identifying ecological and biodiversity-related constraints, businesses can take necessary measures to minimize their impact on the environment and local communities.

At Staterra, we understand the importance of biodiversity management and the critical role it plays in achieving environmental management excellence. Our team of specialists is dedicated to providing practical, actionable solutions tailored to your business needs, empowering you to do better and build for the future while going beyond compliance.

The post Your ecological constraint mapping guide appeared first on Staterra.]]>
Marine Environmental Management tips https://sta-terra.com/marine-environmental-management-tips/?utm_source=rss&utm_medium=rss&utm_campaign=marine-environmental-management-tips Tue, 21 Feb 2023 05:01:32 +0000 https://sta-terra.com/?p=5682 Marine environments are some of the most important ecosystems in the world, but also the most delicate. To protect the marine environment and minimise negative impacts, it’s crucial to have the right information, technology, and support. At Staterra, we understand the importance of maintaining a healthy marine environment, and that’s why we provide our organisations […]

The post Marine Environmental Management tips appeared first on Staterra.]]>

Marine environments are some of the most important ecosystems in the world, but also the most delicate.

To protect the marine environment and minimise negative impacts, it’s crucial to have the right information, technology, and support.

At Staterra, we understand the importance of maintaining a healthy marine environment, and that’s why we provide our organisations with tailored solutions for sustainable marine environment management.

10 tips for effective Marine Environmental Management

Here are 10 tips for sustainable marine environment management and how Staterra can help you achieve them.

  1. Regular monitoring: regular monitoring of the marine environment can help you stay ahead of potential threats and plan for sustainable use of the resources.
  2. Engage experts: engage experts like Staterra to help you assess and monitor the marine environment, and develop effective strategies for conservation.
  3. Use innovative technology: use innovative technology such as remote sensing and oceanography to gather accurate data on the marine environment.
  4. Conduct thorough surveys: conduct thorough marine and coastal baseline surveys to identify potential impacts and plan for conservation.
  5. Evaluate impacts: evaluate the impacts of your activities on the marine environment to identify areas that need improvement.
  6. Adhere to regulations: make sure you are fully compliant with all relevant regulations to protect the marine environment.
  7. Collaborate with stakeholders: collaborate with stakeholders such as local communities and conservation groups to ensure sustainable use of marine resources.
  8. Invest in research: invest in research to better understand the marine environment and to find new and innovative ways to protect it.
  9. Engage in mitigation efforts: take steps to mitigate negative impacts on the marine environment, such as reducing greenhouse gas emissions and reducing waste.
  10. Continuously improve: continuously improve your practices to ensure long-term protection of the marine environment.

 

Staterra is committed to helping organisations protect and conserve the marine environment through our dedicated and experienced team and state-of-the-art technology.

With our tailored solutions, we help businesses achieve their goals while ensuring the marine environment is protected for future generations.

The post Marine Environmental Management tips appeared first on Staterra.]]>
A guide to environmental compliance https://sta-terra.com/a-guide-to-environmental-compliance/?utm_source=rss&utm_medium=rss&utm_campaign=a-guide-to-environmental-compliance Wed, 08 Feb 2023 06:45:18 +0000 https://sta-terra.com/?p=5673 If you’re planning to establish a business in Saudi Arabia or Bahrain, it’s crucial to understand the environmental regulations that apply in these countries and ensure that your operations comply. Failure to meet environmental regulations can result in costly fines and damage to your reputation, which is why it’s essential to understand the requirements and […]

The post A guide to environmental compliance appeared first on Staterra.]]>

If you’re planning to establish a business in Saudi Arabia or Bahrain, it’s crucial to understand the environmental regulations that apply in these countries and ensure that your operations comply.

Failure to meet environmental regulations can result in costly fines and damage to your reputation, which is why it’s essential to understand the requirements and take the necessary steps to ensure compliance.

Staterra guide to environmental compliance KSA

In Saudi Arabia, the regulations for environmental compliance are governed by the Ministry of Environment, Water, and Agriculture, and its various directorates including General Directorate of Meteorology, General Directorate of Climate Change and Environmental Agreements, General Directorate of Environmental Protection, General Directorate of Meteorology, and General Directorate of Biodiversity and Combating Desertification. For example, businesses must ensure that they meet the regulations for air quality, which include controlling emissions from industrial activities and vehicles.

In Bahrain, regulations are governed by the Supreme Council for the Environment. Another example, businesses must comply with regulations for the management of hazardous waste, which include proper storage, transportation, and disposal of hazardous waste.

Both governments are responsible for ensuring that businesses follow regulations related to air and water quality, waste management, and hazardous waste, among others. And in both countries businesses must comply also with regulations for the management of waste water, which include proper treatment and discharge of waste water from industrial and commercial activities.

At Staterra, we understand the challenges that businesses face when it comes to navigating the environmental regulatory framework. Our team of specialists has exhaustive knowledge of the environmental regulatory landscape in these countries, and we can help you navigate it with ease and confidence.

Here are a few tips to help you get started on your journey towards environmental compliance:

  1. Stay informed: stay up-to-date with the latest regulations and changes to the environmental landscape in Saudi Arabia and Bahrain. Plenty of information can be found online through both governments’ websites.
  2. Conduct assessments: conduct regular assessments to identify potential compliance issues and take proactive measures to address them.
  3. Develop a plan: develop a plan for achieving environmental compliance, including goals, timelines, and strategies for implementation.
  4. Partner with experts: partner with environmental specialists, like Staterra, who can provide you with expert guidance and support to help you achieve environmental compliance.

Whether you’re starting a new business or looking to improve your environmental compliance, we can help you achieve your goals. Our team can provide you with expert guidance and support, conduct assessments to identify potential compliance issues, and help you develop and implement effective strategies to ensure compliance.

With Staterra, you can be confident that your business is in good hands, and that you’re doing your part to protect the environment and comply with the regulations in Saudi Arabia and Bahrain.

Contact us today, our teams in Saudi Arabia and Bahrain will help understand the regulations and potential challenges of the local markets, and achieve environmental compliance.

The post A guide to environmental compliance appeared first on Staterra.]]>
A vision for ecology in Saudi Arabia https://sta-terra.com/vision-for-ecology-in-saudi-arabia/?utm_source=rss&utm_medium=rss&utm_campaign=vision-for-ecology-in-saudi-arabia Sun, 16 Oct 2022 05:36:13 +0000 https://sta-terra.com/demosite/?p=5263 The last few years have taught us that human beings rely on each other. We felt our isolation; we realized how interconnected we are. We looked to other people, whether drivers to provide us with supplies during lockdown, friends and family to keep our spirits up when we were sick, or scientists to develop a […]

The post A vision for ecology in Saudi Arabia appeared first on Staterra.]]>

The last few years have taught us that human beings rely on each other. We felt our isolation; we realized how interconnected we are. We looked to other people, whether drivers to provide us with supplies during lockdown, friends and family to keep our spirits up when we were sick, or scientists to develop a vaccination that could help get life back to normal. An awareness of this cast an even greater focus on our relationships, not only with each other, but with the world: nature, and the ecosystems that sustain us.

Our lives depend on the natural resources provided by our environment, and on maintaining balance in our ecosystem by preserving biodiversity and protecting species from extinction.

Ecology is the study of how organisms interact with their environment. It encompasses everything from how plants and animals create habitats to understanding the way pollution affects ecosystems.

Staterra biodiversity KSA

Saudi Arabia’s natural biodiversity is rich and varied, a result of its unique location between Africa and Eurasia, with a number of different ecosystems – sandy and rocky deserts, mountains, plains, the coastal strip, and salt pans – contributing to the wealth of the kingdom, providing jobs for thousands of people, and playing an important role in improving people’s health and well-being. 500 bird species, 62 mammals species, 11 amphibians species, 23 reptile species, 7 fish species have been recorded in the Kingdom.

There are over 100 different kinds of snakes and lizards, while about 130 species of marine fish live in the Arabian Gulf waters. Of the 2250 species of flowering plants in the country, 450 are directly beneficial to humans.

Saudi is home to the adorable but predatory sandcat, one of the fastest species of dog in the world, the Arabian gazelle – once on the verge of extinction – and the Hamadryas baboon, which travels in packs of hundreds. And because of the challenging nature of our environment, new species are even now being discovered in Saudi ecosystems.

But the ecology of Saudi Arabia is changing rapidly. Since the 1980s, the population in Saudi Arabia has tripled, with major cities experiencing urban sprawl and desertification as a result of intensive agriculture activities and habitat destruction. And while these changes are happening locally, the worldwide effects on the environment and on society are far-reaching.

So, Saudi Arabia is looking to create a more sustainable future for the country and its people. The government is implementing a number of initiatives to achieve this goal, including creating an ecology-friendly economy. Saudi Arabia Vision 2030 aims to strengthen the country’s economic and social development by promoting environmental sustainability. The vision highlights the importance of environmental protection and conservation and encourages sustainable practices throughout the economy and across society as a whole.

The Ministry of Environment and Water is implementing numerous projects to support Vison 2030. The Green Cities Initiative in cities like Riyadh, Jeddah, and Madinah, where population density is high; the Eco City project, where Saudi cities will have “abundant vegetation, parks, recreation areas and other greenery; greater pedestrian accessibility and improved traffic systems; and a developing ecosystem with renewable sources of energy”; the National Plan for Combating Desertification, aimed at reversing the effects of climate change and desertification. The wider plan includes the development of sustainable agriculture and renewable energy sources. It also aims to promote the use of recycled water and environmentally friendly technology. The National Initiative for Revitalizing Al-Ahsa Oasis will restore Al-Ahsa Oasis, a UNESCO World Heritage Site, by planting trees and creating water ponds.

As an environmental consultancy, and on a personal level, the team at Staterra fully supports and aligns itself with this vision. Our intimate and wide-ranging understanding of the local ecology, coupled with our equally in-depth knowledge of the regulatory environment, places us perfectly to help you undertake ecological surveys and assessments in the most efficient way possible. We – and our clients – can take steps to protect Saudi Arabia’s ecology for future generations, while helping to build a better future for ourselves and those we serve.

The post A vision for ecology in Saudi Arabia appeared first on Staterra.]]>
Your trusted partner for Air Quality https://sta-terra.com/your-trusted-partner-for-air-quality/?utm_source=rss&utm_medium=rss&utm_campaign=your-trusted-partner-for-air-quality Mon, 10 Oct 2022 05:20:58 +0000 https://sta-terra.com/demosite/?p=4994 Human life, and quality of life, relies on good quality air – it’s the thing we can survive the least time without. But in striving for progress and prosperity, air quality is an often-overlooked compromise that is made to the detriment of our well-being. Industrialisation invariably leads to poorer quality air, from emissions from the […]

The post Your trusted partner for Air Quality appeared first on Staterra.]]>

Human life, and quality of life, relies on good quality air – it’s the thing we can survive the least time without. But in striving for progress and prosperity, air quality is an often-overlooked compromise that is made to the detriment of our well-being. Industrialisation invariably leads to poorer quality air, from emissions from the cars and trucks used in our supply chains, to the use of energy sources like coal, oil, and natural gas from the manufacturing plants that produce our essential products.

Every developed or developing country relies to some extent on the industries that can cause these emissions – including Saudi Arabia. Sectors such as petrochemicals and fertilizer manufacturing are an important source of jobs and economic activity in Saudi Arabia, with the potential to drive socio-economic development and provide a wide range of benefits to Saudi citizens. Inevitably, then, we will face issues with decreased air quality, the more we develop as an economic powerhouse.

Air quality is measured with the Air Quality Index, or AQI. It tells you how polluted the air is on a scale of 0 to 500. An AQI of 100 or less is good; an AQI between 101 and 150 is considered moderate; and an AQI over 151 is unhealthy for sensitive groups, including children, the elderly, and those with respiratory conditions. An AQI over 200 is unhealthy. The index is based on measurements of ground-level ozone, particulate matter (including dust, smoke, soot, and ash), carbon monoxide, sulphur dioxide, nitrogen dioxide, and lead.

So how do we keep Saudi Arabia’s air as clean and pure as it can be, without these pollutants tainting it? The National Industrial Development and Logistics Program aims to address some of the challenges that industrialisation invariably throws at us. The program includes a number of initiatives aimed at promoting sustainable development of the industrial sector, and helping the Kingdom move towards a more sustainable economy by facilitating investments in growth-oriented sectors and encouraging collaboration with the private sector.

Our team at Staterra is aligned with the Kingdom’s vision to reduce emissions, help protecting flora and fauna, and help reshaping sustainable urban and industrial greening.

We carry out numerous emission inventories, generating detailed project emission inventories to support the reporting and accounting of Green House Gases (GHG) and evaluating the possibility of reducing GHG emissions during the construction and operational phases.

Our GHG reporting include absolute emission: CO2, CH4, N2O, SF6, and their equivalents in CO2e, using the API Compendium of Greenhouse Gas Methodologies for the Oil and Natural Gas Industry (2009) as primary reference.

With new developments there will be new air quality challenges, but Staterra will always be at the forefront in tackling these emissions and ensuring that we remain a leader in air quality – and that leads, above all, to an improved quality of life.

We help you identify GHG emissions mitigation opportunities throughout your project’s lifecycle, through the carbon management hierarchy concept (avoid, reduce, replace or offset), and estimate these mitigation measures based on CO2e as stipulated in local and international standards such as SAEP-13. Contact us today, and get started with existing or future projects.

 

If you’re not familiar with terms related to air quality here follows a glossary.

Air quality advisories – These advisories are usually called when the Air Quality Index (or AQI) gets into the unhealthy ranges. Different air pollution control agencies call them at different levels.

Air Quality Index (AQI) – A nationally uniform index for reporting and forecasting daily air quality. It is used to report on the four most common ambient air pollutants that are regulated under the Clean Air Act: ground-level ozone, particle pollution (PM10 and PM2.5), carbon monoxide (CO), and sulfur dioxide (SO2). The AQI focuses on health effects that may be experienced within a few hours or days after breathing polluted air.

Carbon monoxide (CO) – A colorless, odorless gas that can be harmful when inhaled in large amounts. CO is released when something is burned. The greatest sources of CO to outdoor air are cars, trucks, and other vehicles or machinery that burn fossil fuels.

Coarse particles (also known as PM10-2.5) – Particles with diameters generally larger than 2.5 micrometers (µm) and smaller than, or equal to, 10 µm in diameter.

Fine particles (also known as PM2.5) – Particles that are generally 2.5 µm in diameter or smaller. This group of particles also encompasses ultrafine particles and nanoparticles which are generally classified as having diameters less than 0.1 µm.

HEPA (high-efficiency particulate air) filter – A type of pleated mechanical air filter. It is an acronym for “high-efficiency particulate air [filter]” (as officially defined by the U.S. Dept. of Energy). This type of air filter can theoretically remove at least 99.97% of dust, pollen, mold, bacteria, and any airborne particles with a size of 0.3 microns (µm).

Hygroscopicity – The quality of absorbing or attracting moisture from the air.

Integrated Science Assessments (ISA) – Reports that represent concise evaluations and syntheses of the most policy-relevant science for reviewing the National Ambient Air Quality Standards (NAAQS). All Integrated Science Assessments are vetted through a rigorous peer review process, including review by the Clean Air Scientific Advisory Committee as well as the public. See EPA’s Integrated Scientific Assessments website for more information.

Inversion – An atmospheric condition where a layer of cooler air is trapped near the ground by a layer of warmer air above. When the air cannot rise, pollution at the surface also is trapped and can accumulate, leading to higher concentrations of ozone and particle pollution.

Ozone – Ground level ozone is not emitted directly into the air, but is created by chemical reactions between oxides of nitrogen (NOx) and volatile organic compounds (VOC). This happens when pollutants emitted by cars, power plants, industrial boilers, refineries, chemical plants, and other sources chemically react in the presence of sunlight. Ozone at ground level is a harmful air pollutant, because of its effects on people and the environment, and it is the main ingredient in “smog.”

Particle pollution (also known as particulate matter or PM) – General term for a mixture of solids and liquid droplets suspended in the air.

Primary fine particles – Fine particles that are emitted directly from a source, such as construction sites, unpaved roads, smokestacks, or fires.

Secondary fine particles – Fine particles that form in complicated reactions in the atmosphere of chemicals, such as sulfur dioxides and nitrogen oxides, that are emitted from power plants, industries, and automobiles.

Sensitive groups (also called at-risk populations) – A term used for a category of persons at increased risk of experiencing adverse health effects related to air pollution exposures. These groups can be at increased risk due to intrinsic factors (biological),  extrinsic factors (external, non-biological), higher exposure, and/or increased dose at a given concentration. The severity of the health effects that these groups experience may be much greater than in the general population.

Sulfur dioxide (SO2) – One of a group of gases called sulfur oxides (SOx). While all of these gases are harmful to human health and the environment, SO2 is of greater concern. The largest sources of SO2 emissions are from fossil fuel combustion at power plants and other industrial facilities.

Ultrafine particles (also known as PM0.1) – Particles that are generally classified as having diameters less than 0.1 µm.

The post Your trusted partner for Air Quality appeared first on Staterra.]]>
Assessing and monitoring the marine environment in Saudi Arabia https://sta-terra.com/marine-environment-solutions-saudi-arabia/?utm_source=rss&utm_medium=rss&utm_campaign=marine-environment-solutions-saudi-arabia Mon, 03 Oct 2022 12:15:23 +0000 https://sta-terra.com/demosite/?p=4860 Biodiversity is an essential component of any ecosystem, crucial for the conservation of natural resources. At Staterra, we understand the importance of biodiversity, and take great care in our assessment and monitoring procedures ensuring that we follow strict regulations and guidelines when conducting our studies. In fact, we’re proud of the part we play in […]

The post Assessing and monitoring the marine environment in Saudi Arabia appeared first on Staterra.]]>

Biodiversity is an essential component of any ecosystem, crucial for the conservation of natural resources. At Staterra, we understand the importance of biodiversity, and take great care in our assessment and monitoring procedures ensuring that we follow strict regulations and guidelines when conducting our studies. In fact, we’re proud of the part we play in helping companies preserve diversity – and therefore our environment.

Let’s dive a bit deeper into biodiversity, and just how it’s protected by local authorities. Saudi Arabia’s National Biodiversity Strategy and Action Plan (NBSAP) identifies and defines priorities for biodiversity conservation in the country, and outlines actions that should be taken to achieve this objective. By following the principles outlined in the NBSAP, we’re able to make informed and accurate assessments of the impacts to ecosystems resulting from changes to land use and activities carried out within the Kingdom.

So how does Staterra carry out these assessments, to give you the data you need to make the right decisions? Environmental Impact Assessment (EIA)s assess the environmental impacts of projects before they are implemented, so that they don’t cause adverse changes to the environment or to human health. The Planning & Development Department requires that all large development projects are the subject of an EIA, to ensure that the development is carried out in a way that does not pose any risks to the environment, and that all relevant environmental issues are taken into account.

At Staterra we develop sustainable approaches for different requirements such as:

  • Marine and Coastal Baseline Surveys. These surveys assess the status of marine resources in the Arabian Gulf to determine the impact of coastal development, and to assess the potential impacts of new or expanded oil and gas developments on the marine environment.
  • Marine Ecology and Habitat Mapping. We use a range of highly effective environmental sampling techniques, including remote sensing surveys and remote controlled vehicles, to collect information on a range of marine species and their habitats.
  • Water and Sediment Sampling. Staterra employs state-of-the-art sampling techniques to collect water and sediment samples to determine the quality and quantity of key ecosystem components. Our monitoring program allows us to quantify the extent and distribution of seagrass beds across the Arabian Gulf, as part of our ongoing research effort on Reef and Coral Headland Baseline Studies. These studies enable us to document coral reef condition and location and identify areas of high coral cover.
  • In-Site Water Quality Monitoring. We carry out regular on-site water quality monitoring to assess changes in water quality as a result of human activities, local storms, or extreme weather events.
  • Oceanography Surveys. Staterra collects oceanographic data using a variety of surface and sub-surface instrumentation, to better understand the physical, chemical, and biological properties of the waters surrounding the platform site. Tidal gauges allow us to observe variations in water levels and other environmental conditions over the longer term.
  • Bathymetric Surveys. Staterra’s multibeam echosounders and sub-bottom profilers measure the ocean depth distribution in targeted areas. We use a range of techniques to analyse sediment samples collected from the seabed to determine their composition (for example, particle size and distribution).
  • Marine Modeling. Our modeling software predicts the response of the marine environment to environmental and anthropogenic changes. We monitor waves and water levels around platforms during storm events using a Marine Meteorological Data Acquisition System, to assess the potential for damage and impact to the environment Warning Systems.

 

With a huge diversity of specialisations, knowledge, and cutting-edge tech, the STATERRA team is fully equipped to meet and exceed your environment health and safety needs – fast. 

Our team has a deep understanding of environmental monitoring and management. We have experts across a range of disciplines providing our customers with industry-leading service and world-class expertise. With our broad experience across a wide variety of industries, our qualified team can provide advice and support to customers in a range of industries, including oil and gas, ports, utilities, construction and mining.

We’ve helped clients with complex and ever-changing challenges, across industries and sectors, from navigating the regulatory process to setting strategy designed to achieve operational excellence. We are experts at managing environmental risk while providing cost-effective solutions.

Contact us today to find out how we can help your company achieve environmental excellence!

The post Assessing and monitoring the marine environment in Saudi Arabia appeared first on Staterra.]]>
Simple steps to become more sustainable https://sta-terra.com/simple-steps-to-become-more-sustainable/?utm_source=rss&utm_medium=rss&utm_campaign=simple-steps-to-become-more-sustainable Thu, 22 Sep 2022 11:17:15 +0000 https://sta-terra.com/demosite/?p=2560 Carbon emissions are at the highest point in human history; largely due to industrial action. So the world looks to businesses to reduce emissions and reverse the negative impact made on our environment. In fact, properly accounting for and managing its carbon emissions is one of the most important things a company can do to […]

The post Simple steps to become more sustainable appeared first on Staterra.]]>

Carbon emissions are at the highest point in human history; largely due to industrial action. So the world looks to businesses to reduce emissions and reverse the negative impact made on our environment. In fact, properly accounting for and managing its carbon emissions is one of the most important things a company can do to protect not only the environment, but its own future – and profits.

These emissions are measured through a calculation called “carbon footprint”. While this may seem like a simple concept, it can actually be quite complicated – which is why many business owners in Saudi Arabia and Bahrain prefer to leave the carbon accounting, and greenhouse gas (GHG) emissions reduction, to a third party like Staterra.

Become more sustainable

What is a carbon footprint?

A carbon footprint is essentially the amount of greenhouse gases emitted by an organization, either through the use of energy, or other emissions such as transportation. Typically, a carbon footprint is expressed in terms of tons of CO2-equivalent per year. This is equivalent to about 1 tonne of CO2. The most accurate way to calculate your carbon footprint is to use emissions factors based on international standards.

For example, a person’s carbon footprint is about 5 tonnes of CO2-equivalent per year, but large industrial operations may have a much larger carbon footprint than the average person or household.

Staterra can help you calculate your business’ carbon footprint, and advise you on how you can reduce your company’s carbon footprint to protect the environment and improve your company’s performance and compliance.

How can you reduce your company’s carbon footprint?

Reducing your carbon footprint may be as simple as making some changes to the way you do business.

For example, you can use less paper, switch to energy-efficient light bulbs, or recycle. You can also use less energy and drive fewer miles, by working remotely or encouraging employees to take public transportation instead of driving their own cars to work. There are many ways to minimise your carbon footprint for your business, but it depends on your individual situation.

Greenhouse gas (GHG) emissions reduction and accounting

For many businesses, greenhouse gas (GHG) emissions reduction and accounting can seem like a daunting task. Often, this includes measuring, managing and reducing emissions from transportation, energy, industrial processes, as well as manufacturing products and packaging materials.

If your business is considering reducing GHG emissions through voluntary offset projects or entering into an offset purchase agreement, it is important to be knowledgeable about your options for offsetting carbon emissions, and ensuring you are engaging in legitimate practices that will reduce your total carbon footprint. At Staterra, we can help you with our Carbon Accounting and Offsetting Solutions and Greenhouse Gas Inventories and Carbon Strategies.

Before contacting us, you might want to take note of a few tips we’d like to share today, as Energy Efficiency Measures (EEMs) are great ways for businesses to reduce their overall footprint and save money at the same time.

  • Install energy-efficient equipment and systems in buildings and industrial facilities; the optimization of production processes to eliminate unnecessary energy use; and the use of more efficient forms of heating, cooling, lighting and other energy sources.
  • Efficient use of electricity can also help reduce your business’ energy costs – in many cases by as much as 30% or more.
  • With energy prices rising steadily over the past few years, many business owners are realizing that improving energy efficiency is now more cost-effective than ever.
  • As demand for energy-efficient technologies and services continues to grow, a number of governments incentive programs have sprung up to encourage more businesses to implement these new technologies.

According to a report released by the Business Council for Sustainable Energy, companies that implement energy efficiency measures typically achieve energy savings of between 5-10% in the first year after implementing an energy efficiency program. These savings then increase over time as companies continue to use these technologies and further improve efficiencies within their operations.

Other studies have shown that investments made towards energy efficiency generate a positive return on investment in less than one year, and will typically pay for themselves within two to three years.

We’ve assisted clients in navigating complex and ever-changing challenges, such when our team in environmental modelling was able to simulate the dispersion of iodine and hydrogen fluoride emissions in the atmosphere, and anticipate their concentration and fate at sensitive locations.

The STATERRA team is fully prepared to meet and exceed your environmental health and safety requirements, quickly. Take a look at our full range of solutions we can provide for your business.

The post Simple steps to become more sustainable appeared first on Staterra.]]>
Staterra launched the new website! https://sta-terra.com/staterra-launched-the-new-website/?utm_source=rss&utm_medium=rss&utm_campaign=staterra-launched-the-new-website Thu, 15 Sep 2022 08:17:39 +0000 https://sta-terra.com/?p=5614 At Staterra we’re proud to announce the launch of our new website which will help us to better serve our clients and share information about our activities. The new website features a wealth of information including case studies and thought leadership articles, as well as details about the environmental consulting services we offer. It has […]

The post Staterra launched the new website! appeared first on Staterra.]]>

At Staterra we’re proud to announce the launch of our new website which will help us to better serve our clients and share information about our activities.

The new website features a wealth of information including case studies and thought leadership articles, as well as details about the environmental consulting services we offer. It has a user-friendly interface and easy navigation, providing a smoother and more effective experience for visitors, we hope!

The website is also part of a broader rebranding initiative by the Staterra team, which is looking to position itself for continued growth in the coming years.

Staterra website launch

It is exciting days at Staterra as we’re in in the process of introducing new products and services that will help it to expand its market reach and enter new markets across the region.

In addition to the new website, the company will soon be launching a marketing program to build on its brand positioning and capitalise on the strong growth potential in GCC markets.

Established in 2016, Staterra has a strong track record of delivering high-quality projects for clients in a range of industries, including mining, power, water, desalination and water treatment, oil and gas, petrochemical, manufacturing, construction, government, and waste management. Its team of professionals includes experienced engineers, geologists, and environmental scientists, as well as project managers.

A brief message from Tarek Almashrafi, our Sales and Marketing Director, “With the launch of the new website, we are confident that it will help us reach our growth objectives and generate new business opportunities. It will allow us to share information on our objectives, capabilities, and expertise, and to promote our products and services to a wider audience. Welcome to Staterra, welcome home.”

The post Staterra launched the new website! appeared first on Staterra.]]>